реферат
Главная

Рефераты по биологии

Рефераты по экономике

Рефераты по москвоведению

Рефераты по экологии

Краткое содержание произведений

Рефераты по физкультуре и спорту

Топики по английскому языку

Рефераты по математике

Рефераты по музыке

Остальные рефераты

Рефераты по авиации и космонавтике

Рефераты по административному праву

Рефераты по безопасности жизнедеятельности

Рефераты по арбитражному процессу

Рефераты по архитектуре

Рефераты по астрономии

Рефераты по банковскому делу

Рефераты по биржевому делу

Рефераты по ботанике и сельскому хозяйству

Рефераты по бухгалтерскому учету и аудиту

Рефераты по валютным отношениям

Рефераты по ветеринарии

Рефераты для военной кафедры

Рефераты по географии

Рефераты по геодезии

Рефераты по геологии

Реферат: Опыт и перспективы использования сети Интернет в коммерческих целях

Реферат: Опыт и перспективы использования сети Интернет в коммерческих целях

МИНИСТЕРСТВО ОБЩЕГО И ПРОФЕССИОНАЛЬНОГО ОБРАЗОВАНИЯ РОССИЙСКОЙ ФЕДЕРАЦИИ

Алтайский государственный технический университет

Им. И.И. Ползунова

Щербинин А.С., Стриженко А.А.

ОПЫТ И ПЕРСПЕКТИВЫ ИСПОЛЬЗОВАНИЯ СЕТИ ИНТЕРНЕТ В КОММЕРЧЕСКИХ ЦЕЛЯХ

Учебное пособие

БАРНАУЛ – 2000


УДК 681.324 (075.8)

ББК 65.509 я73

Щербинин А.С., Стриженко А.А. Опыт и перспективы использования сети Интернет в коммерческих целях. Учебное пособие / Алтайский гос. техн. Университет им. И.И.Ползунова. г. Барнаул. 2000. – 120 с.

Одним из наиболее важных параметров глобализации современной мировой экономики является развитие информационных технологий и коммерциализация Интернета. В данном учебном пособии детально анализируется сеть Интернет с точки зрения истоков ее создания и коммерциализации технологии. Исследуя реалии и перспективы Интернет-коммерции, авторы основательно исследуют финансовые Интернет-услуги, Интернет-банкинг, Интернет-магазины, аукционы, цифровой кошелек, мобильный электронный бизнес, а также создание Интернет-2.

Учебное пособие предназначено для студентов и аспирантов экономических специальностей, а также для преподавателей-экономистов.

Учебное пособие Щербинина А.С., Стриженко А.А. рекомендовано к печати УМС УМО по специальности "Мировая экономика". Рецензент – председатель УМС УМО по МЭ д.э.н., профессор Смитненко Б.М.

ISBN 5-7568-0235-5

© Алтайский государственный технический университет


Содержание

Введение. 3

1 Сеть Интернет: создание и развитие. 8

1.1 Истоки Интернет. 8

1.2 Прогрессирующее развитие сети ARPANET.. 13

1.3 Коммерциализация технологии. 18

1.4 Современный облик Интернет в России и за рубежом.. 20

2 Интернет-коммерция: реалии, анализ, перспективы.. 23

2.1 Финансовые Интернет-услуги. 26

2.1.1 Зарубежный рынок финансовых Интернет-услуг. 30

2.1.2 Российский рынок финансовых Интернет-услуг. 38

2.2 Интернет-банкинг. 42

2.3 Интернет-магазины.. 50

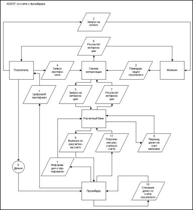
2.3.1 Общая схема Интернет-магазина. 50

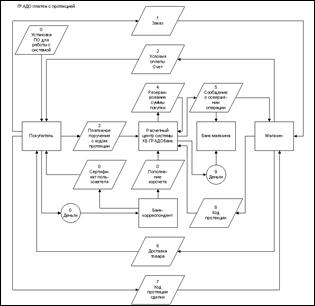
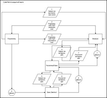
2.3.2 Платежные системы.. 54

2.3.3 Системы доставки. 75

2.4 Аукционы в Интернете. 77

2.4.1 Технология аукционов. 77

2.4.2 Интернет-аукционы в России. 81

2.5 Цифровой кошелек: универсальный формат. 83

2.6 Мобильный электронный бизнес. 86

2.7 Интернет-2. 88

2.8 Государство и Интернет в России. 91

3 Интернет в цифрах. 96

Заключение. 105

Список использованных источников. 107

Приложения. 111


Введение

Российский Интернет подтягивается за мировым. Проходит повальное увлечение создавать контентные сайты и представительские странички о себе. Утверждается понимание, что Интернет — это еще одна среда для ведения бизнеса, имеющая свою специфику, и весьма многоплановая, но подчиняющаяся общим бизнес-законам. В Интернете ищут партнеров или клиентов, создают решения поддержки собственного бизнеса, автоматизируют операции с партнерами и дилерами, создают и развивают розничные Интернет-магазины.

Одна из ведущих консалтинговых компаний мира "The Boston Consulting Group" (BCG) опубликовала исследование европейского рынка электронной коммерции "The Race for Online Riches — E-Retailing in Europe" ("Гонка за электронными богатствами — электронная коммерция в Европе") [40].

По данным исследования в 1999 г. рост европейского рынка электронной коммерции составил 200% и превзошел рост американского рынка (145%). Россия в этот обзор не вошла: по доле электронной коммерции в общем товарообороте наша страна стоит в одном ряду с Таиландом. Тем не менее, у BCG есть и весьма оптимистичный прогноз по России.

В схватке за лакомый западноевропейский рынок сошлись три разных типа компаний — европейские традиционные и Интернет-компании и американские сетевые монстры. Если европейские компании не станут более агрессивными в разработке инновационных решений для электронной коммерции, они будут продолжать проигрывать более опытным американским конкурентам — таков главный вывод исследования, в основу которого легли детальные интервью с представителями 546 европейских компаний.

"Приходя на рынок с крупномасштабными общеевропейскими концепциями, американские Интернет-компании уже смогли завоевать около 20% европейского рынка,— говорит Патрик Форт, вице-президент компании BCG и автор отчета. — Этот подход принципиально отличается от обычного подхода европейских компаний, которые обычно концентрируют усилия на своих национальных рынках. Однако американским Интернет-компаниям будет непросто работать на рынке Старого Света, поскольку он по сути своей является конгломератом региональных рынков и каждый из них находится в различной стадии развития" [40].

Общий оборот западноевропейского рынка электронной коммерции в 1999 г. составил 3,5 млрд. долл. и к концу этого года достигнет 8,9 млрд. долл. Ожидается, что в течение нескольких следующих лет темпы роста электронной коммерции по-прежнему будут исключительно высокими. Общий оборот рынка электронной коммерции в Европе в 2002 г. вырастет более чем в 13 раз и достигнет приблизительно 44,6 млрд. долл.

Две трети рынка в Европе приходится на долю традиционных компаний, имеющих два важных преимущества: известные торговые марки и отлаженные схемы работы с клиентами. Зато темпы роста компаний, для которых Интернет является единственным каналом продаж, превышают темпы роста традиционных компаний в среднем на 25%. Европейский электронный бизнес замкнут на внутренний рынок — доля экспорта за пределы Европы составляет только 2% от оборотов электронной коммерции, а экспорт за пределы национальных границ европейских стран — 7%. Три четверти рынка электронной коммерции составляют четыре категории продуктов — туристические услуги, компьютерные комплектующие и программные продукты, книги и финансовые услуги.

Огромные различия между национальными рынками Интернета в Европе создают значительные трудности для компаний, пытающихся стать глобальными. Даже развитые американские компании испытывают трудности при адаптации подхода «один размер подходит всем» разнообразному европейскому рынку. Исследование BCG затрагивало рынки Великобритании, Германии, Франции, Италии, Испании, Португалии, Австрии, Швейцарии, Бельгии, Нидерландов, Швеции, Норвегии, Финляндии и Дании.

Степень распространения Интернета резко отличается в Европе от страны к стране — от 54% в скандинавских странах до 16% во Франции и 18% в Испании.

Швеция лидирует в Европе — доля электронной коммерции от общего оборота составляет 0,7%, что ставит Швецию на 2-е место в мире после США. Однако абсолютные размеры этого рынка относительно малы. Зато этот показатель очень мал в Испании, Португалии и Италии и составляет всего 0,1% , хотя эти страны обладают большим потенциалом.

Несмотря на более низкую степень развития электронной коммерции, Германия и Великобритания являются наиболее важными рынками благодаря размерам их экономики. Вместе они составляют 60% европейского рынка и отвечают за большую часть роста в абсолютном значении (в том числе трехкратного роста в течение одного года).

Небольшая доля продаж через Интернет во Франции объясняется национальной спецификой.

Уже 20 лет во Франции распространены дешевые устройства Minitel, позволяющие входить в некий национальный аналог Интернет и делать там покупки. Оборот в этой сети превышает оборот Интернет-торговли в любой другой европейской стране — 1,32 млрд. долл.

Сильно отличаются методы платежей. В Германии и скандинавских странах менее 20% покупок через Интернет оплачивается кредитными картами, а в Британии, Франции и Италии они используются очень широко. Более 90% онлайновых платежей Великобритании оплачивается карточками.

Европейским компаниям необходимо начать активно действовать и определить ту часть бизнеса, которая может быть расширена до общеевропейского масштаба, и часть, которая должна соответствовать особенностям каждого рынка внутри Европы. Вознаграждение будет огромным для небольшого числа компаний, европейских или американских, для тех, кто найдет правильный баланс между этими двумя подходами.

Несмотря на то, что европейский рынок электронной коммерции растет быстрее американского, доля электронной коммерции в общем товарообороте в 1999 г. составила всего 0,2% (в США - 1,2%). В России это соотношение находится на уровне сотых долей процента. Заместитель директора российского офиса BCG Станислав Цырлин прогнозирует рост объема электронной коммерции в России в 2003 г. до 400—600 млн. долл., при этом соотношение электронной коммерции к общему товарообороту должно достигнуть 0,25% , что будет соответствовать уровню США в 1998 г. Можно легко высчитать наше отставание от Северной Америки в этой области, которое составляет пять лет.

BCG прогнозирует в 2003 г. средний оборот российской онлайновой торговли в 50—60 долл. в год на каждого пользователя Интернета, что составит около 1% от его дохода. Доход этот, заметим, будет вдвое выше, чем у среднего гражданина России. Сейчас же доходы пользователей, имеющих доступ из дома (25% от общего числа), в 5—6 раз выше средних доходов по стране. К 2003 г. количество пользователей Сети с низкой платежеспособностью, входящих в Интернет через образовательные и научные учреждения, сократится с нынешних 25% до 10% , а количество домашних пользователей возрастет до 40%.

Тем не менее, аналитики BCG не предрекают до 2003 г. массового проникновения на российский рынок американских онлайновых продавцов. В отличие от европейского рынка в России не развита необходимая для этого инфраструктура. Ожидается появление Интернет-компаний 2—3-го уровня, например скандинавских и турецких. Наглядным примером служит их экспансия на традиционном рынке — достаточно взглянуть на магазины IKEA и «Рамстор».

Интернет развивается довольно стремительно. Быстро растет количество изданий, посвященных Сети, что предвещает широкое ее распространение даже в далеких от техники областях. Интернет превращается из большой игрушки для интеллектуалов в полноценный  источник всевозможной  информации для всех.

Процессы развития глобальных информационно-коммуникационных технологий очень динамичны в настоящее время, а их возможности для общества и экономики еще только начинают масштабно использоваться. Еще два-три года назад Интернет рассматривался преимущественно как гигантская библиотека, и главной его задачей считалась помощь в поиске нужной информации и организация доступа к ней. В настоящий "коммуникационный" этап своего развития главной задачей сети Интернет является помощь в поиске желательных партнеров и предоставление средств для организации с ними нужного вида коммуникаций с необходимой интенсивностью.

Ожидается существенный рост увеличения объемов Интернет-коммерции, особенно в таких областях, как путешествия, розничная торговля, финансы, тематическая реклама, а также в компьютерном секторе.

В настоящее время Интернет испытывает период подъема, во многом благодаря активной поддержке со стороны правительств европейских стран и США. Ежегодно США выделяют миллионы долларов на создание новой сетевой инфраструктуры. Исследования в области сетевых коммуникаций финансируются также правительствами Великобритании, Швеции, Финляндии, Германии.

Однако, государственное финансирование - лишь небольшая часть поступающих средств, так как все более заметной становится "коммерциализация" сети (80-90% средств поступает из частного сектора).

В 1998 г. более 1000 компаний продали с помощью Интернета товаров и услуг на сумму свыше 1млн. долл. каждая [13].

Большинство продаж, осуществляемых в Интернете – это продажи торгово-промышленным компаниям, когда одна компания продает свои товары и услуги другой компании. На втором месте – продажи правительственным организациям. Третью по величине группу покупателей составляют учебные заведения. Продажи отдельным потребителям не достигли объемов продаж трем указанным категориям и эффективны лишь в некоторых областях.

Более 100 тыс. компаний  создало в WWW (Всемирная паутина) "электронные магазины" для торговли своими товарами и услугами. Некоторым из них удалось заработать миллионы долларов, но 70-75% таких магазинов пока убыточны.

Другие компании используют Интернет не для продажи в диалоговом режиме, а для распространения информации о своих товарах и услугах и для рекламы.

Интернет – идеальное место для работы маркетолога. Работа в сети значительно дешевле, чем все остальные СМИ – даже дешевле рекламных буклетов, которые разбрасывают на улицах. Интернет обеспечивает мгновенную обратную связь с потребителем, которая не имеет политических и территориальных границ.

В самой сети Интернет существуют тысячи электронных изданий, что открывает перед компаниями отличные возможности для рекламы. Электронные информационные листки, журналы и WEB-серверы привлекают множество читателей.  Для компаний необходимо лишь выделить электронные издания, которые популярны у потенциальных и существующих клиентов, разместить в них рекламу своей компании, что позволит максимально эффективно и быстро достигнуть своей целевой аудитории.

Многие компании используют Интернет для реализации своих программ обслуживания и поддержки отношений с  потребителями, а также для проведения маркетинговых исследований.

Все вышесказанное позволяет оценивать Интернет как явление, которое будет стремительно развиваться  в 21 веке и поэтому важно уже сейчас изучать и понимать всю глобальность и важность происходящих изменений в мировой экономике, которые будут быстро нарастать.


1 Сеть Интернет: создание и развитие

 1.1 Истоки Интернет

Революционизирующее влияние Интернет на мир компьютеров и коммуникаций не имеет исторических аналогов. Изобретение телеграфа, телефона, радио и компьютера подготовило почву для происходящей ныне беспрецедентной интеграции. Интернет одновременно является и средством общемирового вещания, и механизмом распространения информации, и средой для сотрудничества и общения людей и компьютеров, охватывающей весь земной шар.

Интернет представляет собой один из наиболее успешных примеров того, какую пользу могут принести долгосрочные вложения и поддержка исследований и разработки информационной инфраструктуры. Начиная с ранних исследований в области пакетной коммутации, правительство, промышленность и академическая наука оставались партнерами в развитии и развертывании этой изумительной новой технологии. В наши дни словосочетания вроде "aha@mail.com" и "http://www.net.ru" легко слетают с языка первого встречного.

Первым документальным описанием социального взаимодействия, которое станет возможным благодаря сети, была серия заметок, написанных Дж. Ликлайдером (J.C.R. Licklider) из Массачусетского технологического института (MIT) в августе 1962 г. [50]. В этих заметках обсуждалась концепция "Галактической сети" ("Galactic Network"). Автор предвидел создание глобальной сети взаимосвязанных компьютеров, с помощью которой каждый сможет быстро получать доступ к данным и программам, расположенным на любом компьютере. По духу эта концепция очень близка к современному состоянию Интернет. В октябре 1962 г. Ликлайдер стал первым руководителем исследовательского компьютерного проекта в Управлении перспективных исследований и разработок Министерства обороны США (Defense Advanced Research Projects Agency, DARPA). Именно ему принадлежит одна из ведущих ролей в создании Сети. Ликлайдер первым предложил вкладывать средства в людей, а не в структуры, отдавая предпочтение специалистам из университетов, образуя центры концентрации интеллектуального потенциала. В качестве таких центров он избрал близкий ему Массачусетский технологический институт (MIT), где разрабатывались системы с разделением времени и интерактивной графики, и университет Карнеги-Меллона (CMU) — там в основном разрабатывались мультипроцессорные системы. Придуманная Ликлайдером схема на редкость соответствовала природе работы ученых и позволила привлечь к деятельности агентства лучшие академические умы. Ликлайдер также сумел убедить своих преемников по работе в DARPA — Ивана Сазерленда (Ivan Sutherland) и Боба Тейлора (Bob Taylor), а также исследователя из MIT Лоуренса Робертса в важности этой сетевой концепции.

Леонард Клейнрок из MIT опубликовал первую статью по теории пакетной коммутации [58]в июле 1961 г., а первую книгу [57] — в 1964 г. Клейнрок убедил Робертса в теоретической обоснованности пакетных коммуникаций (в противоположность коммутации соединений), что явилось важным шагом на пути к созданию компьютерных сетей. Другим ключевым шагом должна была стать организация реального межкомпьютерного взаимодействия. Для исследования этого вопроса Робертс совместно с Томасом Меррилом (Thomas Merrill) в 1965 г. связал компьютер TX-2, расположенный в Массачусетсе, с ЭВМ Q-32, находившейся в Калифорнии. Связь осуществлялась по низкоскоростной коммутируемой телефонной линии. Таким образом была создана первая в истории (хотя и маленькая) нелокальная компьютерная сеть [61]. Результатом эксперимента стало понимание того, что компьютеры с разделением времени могут успешно работать вместе, выполняя программы и осуществляя выборку данных на удаленной машине. Стало ясно и то, что телефонная система с коммутацией соединений абсолютно непригодна для построения компьютерной сети. Убежденность Клейнрока в необходимости пакетной коммутации получила еще одно подтверждение.

В конце 1966 г. Робертс начал работать в DARPA над концепцией компьютерной сети. Довольно быстро появился план ARPANET [60], опубликованный в 1967 г. На конференции, где Робертс представлял свою статью, был сделан еще один доклад о концепции пакетной сети. Его авторами были английские ученые Дональд Дэвис (Donald Davies) и Роджер Скентльбьюри (Roger Scantlebury) из Национальной физической лаборатории (NPL). Скентльбьюри рассказал Робертсу о работах, выполнявшихся в NPL, а также о работах Пола Бэрена (Paul Baran) и его коллег из RAND (американская некоммерческая организация, занимающаяся стратегическими исследованиями и разработками). В 1964 г. группа сотрудников RAND написала статью по сетям с пакетной коммутацией для надежных голосовых коммуникаций в военных системах [50]. Оказалось, что работы в MIT (1961-1967), RAND (1962-1965) и NPL (1964-1967) велись параллельно при полном отсутствии информации о деятельности коллег. Скорость передачи по каналам проектируемой сети ARPANET была от 2.4 Кбит/с до 50 Кбит/с.

В августе 1968 г., после того как Робертс и организации, финансируемые из бюджета DARPA, доработали общую структуру и спецификации ARPANET, DARPA выпустило запрос на расценки (Request For Quotation, RFQ), организовав открытый конкурс на разработку одного из ключевых компонентов — коммутатора пакетов, получившего название Интерфейсный процессор сообщений (Interface Message Processor, IMP). В декабре 1968 г. конкурс выиграла группа во главе с Фрэнком Хартом (Frank Heart) из компании Bolt, Beranek и Newman (BBN). После этого роли распределились следующим образом. Команда из BBN работала над Интерфейсными процессорами сообщений, Боб Кан принимал активное участие в проработке архитектуры ARPANET, Робертс совместно с Ховардом Фрэнком (Howard Frank) и его группой из Network Analysis Corporation проектировали и оптимизировали топологию и экономические аспекты сети, группа Клейнрока из Калифорнийского университета в Лос-Анджелесе (UCLA) готовила систему измерения характеристик сети.

Благодаря тому, что Клейнрок уже в течение нескольких лет был известен как автор теории пакетной коммутации и как специалист по анализу, проектированию и измерениям, его Сетевой измерительный центр в UCLA был выбран в качестве первого узла ARPANET. Тогда же, в сентябре 1969 г., компания BBN установила в Калифорнийском университете первый Интерфейсный процессор сообщений и подключила к нему первый компьютер. Второй узел был образован на базе проекта Дуга Энгельбарта (Doug Engelbart) "Наращивание человеческого интеллекта" в Стэнфордском исследовательском институте (SRI). (Следует отметить, что частью проекта Энгельбарта была ранняя гипертекстовая система NLS.) В SRI организовали Сетевой информационный центр, который возглавила Элизабет Фейнлер (Elizabeth (Jake) Feinler). В функции центра входило поддержание таблиц соответствия между именами и адресами компьютеров, а также обслуживание каталога запросов на комментарии и предложения (Request For Comments, RFC). Через месяц, когда SRI подключили к ARPANET, из лаборатории Клейнрока было послано первое межкомпьютерное сообщение.

Хроника этих дней детально изложена в интервью с Винтом Серфом — его иногда называют "отцом" Интернета — "Как появился Интернет" (How the Internet Came to Be) [52]. На рисунке 1 представлен фрагмент рабочего журнала В. Серфа, где дату 29 октября 1969 г. и время 22:30 можно принять за рождение сети Интернет.

Рисунок 1 – Фрагмент рабочего журнала В. Серфа

Источник: http://www.computer-museum.ru/history_abroad/intern1.

Двумя следующими узлами ARPANET стали Калифорнийский университет в городе Санта-Барбара (UCSB) и Университет штата Юта (UTAH). В этих университетах развивались проекты по прикладной визуализации. Глен Галлер (Glen Culler) и Бартон Фрайд (Burton Fried) из UCSB исследовали методы отображения математических функций с использованием дисплеев с памятью, позволяющих справиться с проблемой перерисовки изображения по сети. Роберт Тейлор и Иван Сазерленд в Юте исследовали методы рисования по сети трехмерных сцен. Таким образом, к концу 1969 г. четыре компьютера были объединены в первоначальную конфигурацию ARPANET [14]. На рисунке 2 отображена схема соединения первых четырех узлов сети ARPANET в декабре 1969 г.

Рисунок 2 – Документальный эскиз ARPANET

Источник: http://www.computer-museum.ru/history_abroad/intern1.

Признать 29 октября 1969 г. в качестве дня рождения Сети можно, но условно и только в том случае, если придерживаться узкого определения Интернета — это глобальная сеть, появившаяся в результате эволюции сети ARPANET и использующая коммуникационный протокол TCP/IP. Сегодня мы трактуем термин "Интернет" шире. В русском сегменте Сети удалось найти определение Интернета, взятое из книги "Справочник доктора Боба по доступу к Интернет через электронную почту" ("Doctor Bob’s Guide to Offline Internet Access"), 4-й выпуск — 1995 г., в переводе Вадима Федорова: "Internet (сущ.) — бурно разросшаяся совокупность компьютерных сетей, опутывающих земной шар, связывающих правительственные, военные, образовательные и коммерческие институты, а также отдельных граждан, с широким выбором компьютерных услуг, ресурсов, информации. Комплекс сетевых соглашений и общедоступных инструментов Сети разработан с целью создания одной большой сети, в которой компьютеры, соединенные воедино, взаимодействуют, имея множество различных программных и аппаратных платформ" [14].

Если начинать историю Интернета не с 1969 г., а раньше, то ее можно разделить на несколько этапов.

1945—1960. Теоретические работы по интерактивному взаимодействию человека с машиной, появление первых интерактивных устройств и вычислительных машин, на которых реализован режим разделения времени.

1961—1970. Разработка технических принципов коммутации пакетов, ввод в действие ARPANET.

1971—1980. Число узлов ARPANET возросло до нескольких десятков, проложены специальные кабельные линии, соединяющие некоторые узлы, начинает функционировать электронная почта, о результатах работ ученые докладывают на международных научных конференциях.

1981—1990. Принят протокол TCP/ IP, Министерство обороны США решает построить собственную сеть на основе ARPANET, происходит разделение на ARPANET и MILNet, вводится система "доменных" имен – Domain Name System (DNS), число хостов доходит до 100000.

1991—1999. Новейшая история.

В последние годы под Интернетом понимается, как правило, сама Сеть и весь комплекс функционирующих в ней приложений, превращающих ее в новую экономическую и социальную среду коммуникации.

Вопрос терминологии в данном случае отнюдь не праздный: более широкая трактовка с неизбежностью приводит к признанию того факта, что история Интернета началась намного раньше, а тридцать лет назад на базе доступных технических средств лишь оформилась определенная техническая политика, актуальная для своего времени. Ничто не вечно, через какое-то время техническая основа Интернета может принять совершенно другие формы, но глобальное информационное пространство теперь уже относится к числу таких безусловных данностей, как электричество, телефон и прочие достижения цивилизации.

1.2 Прогрессирующее развитие сети ARPANET

На самой ранней стадии развития Интернет велись исследования как по сетевой инфраструктуре, так и по сетевым приложениям. Данная традиция не нарушается и в наши дни.

В последующие годы число компьютеров, подключенных к ARPANET, быстро росло.

Одновременно велись работы по созданию функционально полного протокола межкомпьютерного взаимодействия и другого сетевого программного обеспечения. В декабре 1970 г. Сетевая рабочая группа (Network Working Group, NWG) под руководством С. Крокера завершила работу над первой версией протокола, получившего название "Протокол управления сетью" (Network Control Protocol, NCP). После того, как в 1971-1972 г.г. были выполнены работы по реализации NCP на узлах ARPANET, пользователи сети наконец смогли приступить к разработке приложений.

В октябре 1972 г. Роберт Кан организовал большую, весьма успешную демонстрацию ARPANET на Международной конференции по компьютерным коммуникациям (International Computer Communication Conference, ICCC). Это был первый показ на публике новой сетевой технологии. Также в 1972 г. появилось первое "горячее" приложение — электронная почта. В марте 1972 г. Рэй Томлинсон (Ray Tomlinson) из BBN, движимый необходимостью создания для разработчиков ARPANET простых средств координации, написал базовые программы пересылки и чтения электронных сообщений. В июле 1972 г. Робертс добавил к этим программам возможности выдачи списка сообщений, выборочного чтения, сохранения в файле, пересылки и подготовки ответа. С тех пор более чем на десять лет электронная почта стала крупнейшим сетевым приложением. Для своего времени электронная почта стала тем же, чем в наши дни является Всемирная паутина — исключительно мощным катализатором роста всех видов межперсональных потоков данных.

Параллельно с экспериментальной проверкой Интернет-технологий и их интенсивным использованием частью специалистов по информатике, разрабатывались и развивались другие сети и сетевые технологии. Практические достоинства компьютерных сетей и особенно электронной почты, продемонстрированные на примере ARPANET Управлением DARPA и организациями, имевшими контракты с Министерством обороны США, были замечены специалистами из других кругов и предметных областей.

К середине 1970-х г.г. компьютерные сети начали очень быстро расти везде, где для этой цели удавалось найти финансирование. Министерство энергетики США сначала создало сеть MFENet в интересах исследователей термоядерного синтеза с магнитным удержанием, затем специалисты в области физики высоких энергий получили сеть HEPNet. Для астрофизиков из NASA построили сеть SPAN, а Рик Эдрион (Rick Adrion), Дэвид Фарбер (David Farber) и Лэрри Лэндвебер (Larry Landweber), получив первоначальные субсидии от Национального научного фонда (NSF) США, развернули сеть CSNET, объединившую специалистов по информатике из академических и промышленных кругов. Свободное распространение компанией AT&T операционной системы UNIX породило сеть USENET, основанную на встроенном в UNIX коммуникационном протоколе UUCP. В 1981 г. Айрэ Фачс (Ira Fuchs) и Грейдон Фримэн (Greydon Freeman) придумали BITNET — сеть, связавшую академические мэйнфреймы сервисами почтовой рассылки.

В 1985 г. из Ирландии для годичного руководства программой NSFNet был приглашен Дэнис Дженнингс (Dennis Jennings). Он активно способствовал принятию критически важного решения об обязательном использовании в NSFNet протокола TCP/IP. Стив Вулф, принявший руководство NSFNet в 1986 г., поставил задачу формирования глобальной сетевой инфраструктуры для обслуживания широких академических и исследовательских кругов. По мнению Вулфа, следовало разработать стратегию создания сетевой инфраструктуры, исходя из принципа максимальной независимости от прямого федерального финансирования. Такая стратегия и методы проведения ее в жизнь были разработаны и утверждены.

В NSF решили присоединиться к существовавшей под эгидой DARPA иерархической организационной инфраструктуре Интернет, которую возглавлял Совет по развитию Интернет (Internet Activities Board, IAB). Сделанный выбор был закреплен в виде "Требований к Интернет-шлюзам" (RFC 985), совместно разработанных специалистами из подведомственных IAB Тематических групп по технологии и архитектуре Интернет (Internet Engineering and Architecture Task Forces) и членами Сетевой технической консультативной группы NSF. Требования формально гарантировали совместимость частей Интернет, находящихся в ведении DARPA и NSF [26].

Помимо выбора TCP/IP как основы NSFNet, федеральные агентства США приняли и реализовали ряд дополнительных принципов и правил, сформировавших современный облик Интернет.

·     Федеральные агентства разделяли расходы на общую инфраструктуру, такую как трансокеанские каналы связи. Кроме того, они совместно поддерживали "администрируемые точки соединения", через которые проходили межведомственные потоки данных. Построенные для обслуживания таких потоков Федеральные Интернет-станции FIX-E и FIX-W стали прототипом Пунктов доступа к сети и "*IX"-станций — характерных компонентов современной архитектуры Интернет.

·     Для координации совместной деятельности был образован Федеральный сетевой совет (Federal Networking Council, FNC). FNC взаимодействовал также с международными организациями, такими как RARE в Европе, при посредстве Координационного комитета по межконтинентальным исследовательским сетям (Coordinating Committee on Intercontinental Research Networking, CCIRN). Цель взаимодействия состояла в координации поддержки Интернет мировым исследовательским сообществом.

·     Разделение расходов между агентствами и координация деятельности в области Интернет имеет давнюю историю. Беспрецедентное соглашение, заключенное в 1981 г. Фарбером, действовавшим от имени CSNET и NSF, и Каном, представлявшим DARPA, разрешало потокам данных CSNET использовать инфраструктуру ARPANET на статистической основе, без расчетов "по счетчику".

·     Позднее, действуя в аналогичном ключе, NSF поощрял деятельность региональных (первоначально академических) сетей-компонентов NSFNet по поиску коммерческих, неакадемических клиентов и по расширению спектра услуг для таких клиентов. Повышение эффективности за счет увеличения масштабов сетевой деятельности следовало использовать для всеобщего снижения платы за пользование сетью.

·     В 1988 г. в комитете Национального исследовательского совета (National Research Council), который возглавлял Клейнрок, а в число членов входили Кан и Кларк, по поручению NSF был подготовлен доклад, озаглавленный "К вопросу о национальной исследовательской сети". Этот доклад произвел сильное впечатление на Альберта Гора (Al Gore), бывшего в то время сенатором, и дал толчок развитию высокоскоростных сетей, ставших основой будущей информационной супермагистрали.

·     В 1994 г., вновь под руководством Клейнрока (и при участии Кана и Кларка), по поручению NSF был подготовлен еще один доклад Национального исследовательского совета "Информационное будущее: Интернет и другие". В этом документе был прорисован проект развития информационной супермагистрали, оказавший долговременное воздействие на трактовку данной проблемы. Авторы доклада обратили внимание на такие критически важные аспекты, как права на интеллектуальную собственность, этические нормы, ценообразование, обучение, архитектура и законодательство Интернет.

·     На апрель 1995 г. пришлась кульминация приватизационной политики NSF, выразившаяся в прекращении финансирования NSFNet Backbone. Высвободившиеся средства были (на конкурсной основе) перераспределены между региональными сетями для оплаты подключения к ныне многочисленным частным "дальнобойным" сетям, взявшим на себя обеспечение связности Интернет в национальном масштабе.

Магистраль NSFNet Backbone существовала восемь с половиной лет. За эти годы на смену исследовательским маршрутизаторам (таким как "Fuzzball" Дэвида Милза (David Mills)) пришло коммерческое оборудование. Сама магистраль выросла с шести узлов, соединенных каналами на 56 Кбит/с, до 21 узла с множественными связями на 45 Мбит/с. Число сетей в Интернет превысило 50 тысяч, из которых примерно 29 тысяч располагается на территории Соединенных Штатов Америки, а остальные — во всех частях света и даже в космическом пространстве [26].

Размах сети NSFNet и размеры финансирования этой программы (200 млн. долл. за период с 1986 по 1995 г.г.) в сочетании с качеством протоколов привели к тому, что к 1990 г., когда окончательно разукомплектовали ARPANET, семейство TCP/IP вытеснило или значительно потеснило во всем мире большинство других протоколов глобальных компьютерных сетей, а IP уверенно становился доминирующим сервисом транспортировки данных в Глобальной информационной инфраструктуре. Рисунок 3 иллюстрирует развитие сети Интернет с 1968 по 1996 г.г.

Рисунок 3 – Хронология Интернет

Источник: http://www.jetinfo.ru/1997/14/1/article1.14.1997174.html

1.3 Коммерциализация технологии

Коммерциализация Интернет включает в себя не только развитие конкурентных, частных сетевых сервисов, но и разработку коммерческих продуктов, реализующих Интернет-технологию. В начале 1980-х г.г. десятки производителей, предвидя спрос на подобные сетевые решения, встраивали TCP/IP в свои продукты. К сожалению, они не располагали достоверной информацией о том, как Интернет-технология должна была работать, и как потенциальные покупатели предполагали использовать сети. Большинство производителей видели в TCP/IP небольшую добавку к собственным закрытым сетевым решениям: SNA, DECNet, NetWare, NetBios. Министерство обороны США во многих контрактах требовало обязательного использования TCP/IP, но практически не помогало своим подрядчикам понять, как строить полезные TCP/IP-продукты.

В 1985 г., осознав недостаток доступной информации и возможности пройти обучение, Дэн Линч (Dan Lynch) совместно с IAB организовал трехдневный семинар для ВСЕХ производителей. На семинаре рассказывалось о возможностях, устройстве и о нерешенных пока проблемах TCP/IP. Большинство докладчиков (всего их было около 50 на 250 слушателей) представляло исследовательские круги DARPA, разработавшие протоколы и использовавшие их в своей повседневной деятельности. Результаты семинара оказались удивительными для обеих сторон. Сотрудников компаний-производителей поразила открытость, с которой изобретали рассказывали о том, как все работает (и что пока не работает). Изобретатели с удовольствием узнали о новых для себя проблемах, с которыми сталкивались производители. Таким образом, начался диалог, продолжающийся более пятнадцати лет.

После двух лет конференций, учебных курсов, встреч и семинаров проектировщиков, было организовано специальное мероприятие, на которое пригласили производителей наиболее зрелых TCP/IP-продуктов. Производители собрались на три дня в одном зале, чтобы продемонстрировать, насколько хорошо их продукты взаимодействуют между собой и с Интернет. В сентябре 1988 г. состоялась первая торговая выставка Interop. В ней приняли участие 50 компаний. Выставку посетило около 5 тысяч инженеров из организаций — потенциальных клиентов [18]. Их интересовало, действительно ли все работает так, как обещают. Все работало. Почему? Потому, что производители чрезвычайно настойчиво стремились обеспечить взаимодействие своих продуктов со всеми другими продуктами, даже представленными конкурентами. С тех пор размах торговых выставок Interop увеличился в огромной степени. В наши дни они каждый год устраиваются в семи местах, расположенных в разных странах. Их посещает более 250 тысяч человек, чтобы узнать о взаимной совместимости продуктов, о новинках на рынке и в технологии.

Параллельно с действиями по коммерциализации, связанными с Interop, производители начали посещать собрания IETF, происходящие 3 или 4 раза в год, чтобы обсудить новые идеи по расширению семейства протоколов TCP/IP. Раньше на такие встречи, финансировавшиеся правительством, собиралось несколько сот человек, преимущественно из академических кругов. Теперь число участников нередко превосходит тысячу, по большей части они представляют производителей и сами оплачивают организационные расходы. Такое самоорганизующееся сообщество, объединяющее все заинтересованные стороны — исследователей, пользователей и производителей, весьма эффективно развивает семейство TCP/IP в духе сотрудничества и взаимной выгоды.

Примером сотрудничества между исследовательскими и коммерческими кругами может служить сетевое управление. На заре Интернет основной упор делался на определении и реализации протоколов, обеспечивающих взаимосвязь друг с другом. С ростом Сети становилось понятно, что некоторые частные решения, использовавшиеся для управления, не всегда удается промасштабировать. В результате ручное конфигурирование таблиц стало заменяться распределенными автоматическими алгоритмами, были придуманы улучшенные средства изоляции неисправностей. В 1987 г. выявилась потребность в протоколе, обеспечивающем единообразное удаленное администрирование сетевых компонентов, таких как маршрутизаторы. Для этой цели было предложено несколько протоколов, в том числе "Простой протокол управления сетью" (Simple Network Management Protocol, SNMP), спроектированный, как подсказывает название, из соображений простоты и ставший развитием более раннего предложения SGMP (Simple Gateway Monitoring Protocol – "Простой протокол мониторинга шлюзов"). Кроме SNMP, были предложены протоколы HEMS (High-level Entity Management System – "Высокоуровневая система управления объектами") и CMIP (Common Management Information Protocol – "Общий протокол передачи управляющей информации"). Серия встреч привела к решению вывести HEMS из числа кандидатов на стандартизацию, чтобы разрядить конфликтную ситуацию. Было решено также продолжить работы над обоими оставшимися протоколами — SNMP и CMIP, причем SNMP рассматривался как краткосрочное решение, а CMIP — как более долгосрочное. Рынок мог делать выбор по своему усмотрению. В наше время практически повсеместно базой сетевого управления служит SNMP.

В последние несколько лет можно наблюдать новую фазу коммерциализации. Первоначально в коммерческой деятельности участвовали преимущественно производители базовых сетевых продуктов, а также поставщики услуг, предлагающие подключение к Интернет и базовые сервисы. В наши дни Интернет-обслуживание почти перешло в разряд бытового, и основное внимание теперь сосредоточено на использовании этой глобальной информационной инфраструктуры как основы других коммерческих сервисов. Данный процесс в огромной степени ускорен широким распространением и быстрым усваиванием Web-технологии, открывающей пользователям легкий доступ к информации, расположенной по всему миру. Имеются продукты, облегчающие предоставление информации, а многие из недавних технологических разработок направлены на создание все более сложных информационных сервисов на основе базовых Интернет-коммуникаций.

 

1.4 Современный облик Интернет в России и за рубежом

После того, как право подключения к сети ARPANET получили коммерческие предприятия и частные лица, ARPANET превратилась в Internet. В 1990 г. военизированная ARPANET умерла, положив начало самому большому творению человеческих рук и умов из всех, когда-либо созданных на земле.

Тем не менее, пришлось ждать 1993 г. (когда колическтво подключенных серверов превысило миллион), прежде чем сеть Интернет приобрела очертания, близкие к сегодняшним, и провозгласила в качестве цели своего развития всеобщую информатизацию всего человечества.

Именно в 1993 г. в сети Интернет стало широко применяться новое тогда направление - мультимедиа. Многие частные предприятия и государственные учреждения были в восторге от возможностей глобальной системы связи, хотели пользоваться ее услугами и принимать участие в ее развитии. В то же время академические институты и учебные заведения форсировали дальнейшее развитие Интернет.

Сеть Интернет создавалась и развивалась как бесплатная, и это одно из наиболее существенных ее преимуществ. Фактически при подключении оплачиваются услуги только локального поставщика услуг, а сама пересылка информации, ее поиск и другие услуги бесплатны. Это привлекает к сети Интернет пользователей персональных компьютеров.

Никаких ограничений для типов подключаемых к Глобальной Сети компьютеров не существует, несмотря на то, что технологически большинство серверов Интернет базируется на UNIX-системах. В 1994 г. насчитывалось уже 4 миллиона компьютеров, работающих в сети [16].

Важнейшим событием в своей биографии сеть Интернет обязана швейцарским ученым из Европейской Лаборатории ядерной физики CERN. С созданием языка описания документов HTML родилась возможность построения службы World Wide Web (WWW), позволившей объединять в одном структурированном документе текстовые и графические данные (а позднее и другие мультимедиа-элементы), а также включать в любой документ ссылки на другие документы, расположенные в произвольных местах Сети.

Пионерами изыскательных работ в сфере глобальной информатизации стали студенты факультета NCSA (National Center for Supercomputing Applications) из университета в Иллинойсе. Ими был создан первый Web-броузер (программа-обозреватель), который назывался Mosaic.

Интернет превратился в место для встреч, полное людей и идей - киберпространство, мир коммуникаций, информации и развлечений, в котором исчезло понятие "расстояние". Рост Интернет превзошел и превосходит все ожидания и прогнозы. Число пользователей ежегодно удваивается. Если в 1980 г. Интернет объединял лишь 25 сетей, то через 15 лет - уже свыше 44 тысяч университетских, государственных и корпоративных сетевых систем 160 стран мира, связанных высокоскоростными частными и общедоступными средствами связи.

Точное число пользователей Интернет установить невозможно. Известно только, что ежегодно их число увеличивается на несколько десятков миллионов. В России на конец 1998 г. насчитывалось приблизительно 1 100 000 пользователей.

Историю российского Интернет отсчитывают с начала 80-х годов, когда Курчатовский институт первым в нашей стране получил доступ к мировым сетям.

Интернет в России, как и во всем мире, все больше становится элементом жизни общества, разумеется, все больше становясь на это общество похожим. Сейчас доступ в Интернет имеют, по разным оценкам, 1000000 – 2000000 российских пользователей [16].

При благоприятных условиях русская аудитория может оказаться значительно больше, например, немецкой. В России уже представлено большинство разновидностей Интернет-сервисов. Некоторые (службы новостей, например) уже освоены и ничуть не уступают американским. А если сравнить качественные показатели аудитории Интернет и телеаудитории, то предпочтение во многих случаях может быть отдано первой. Российская аудитория Интернет, если не считать количества и абсолютного уровня доходов, по остальным параметрам практически не отличается от западной. Типичные пользователи Web-сервисов относятся к активному в социальном и экономическом отношении слою населения, склонны к поиску новых возможностей для развития личности и бизнеса.

В своем развитии российский Интернет в общем повторяет этапы развития мировой сети новых серверов. Скорость роста количества серверов близка к лучшим показателям в мире, хотя и сдерживается в какой- то мере проблемами связи и дороговизной трафика в отечественных сетях Интернет.

К основным проблемам российских пользователей можно отнести, в первую очередь, отсутствие в России развитых систем телекоммуникации и низкое качество телекоммуникационных услуг. Высокоскоростное и качественное соединение, позволяющее использовать весь потенциал Интернет российскому пользователю обходится очень и очень недешево.


2 Интернет-коммерция: реалии, анализ, перспективы

Любую коммерцию, в том числе и электронную коммерцию в рамках Интернет, принято делить на две большие категории: business-to-consumer (В2С - "компания-потребитель") и business-to-business (В2В - "компания-компания"). Рынок B2B не столь развит, и многие наблюдатели находятся в состоянии ожидания революционных событий на нем. Оправдаются ли эти ожидания - покажет время.

Коммерция в Интернет продолжает развиваться стремительными темпами. Первоначально всеобщее внимание привлекали главным образом Web-узлы розничной торговли типа B2C - business-to-consumer.

Сегодня уже смело можно говорить о том, что электронная коммерция этого типа уже получила в Cети широкое распространение. Отмечается трехкратный рост доходов онлайновых (on-line – режим реального времени) торговцев за период с 20 ноября по 19 декабря 1999 г. по сравнению с аналогичным периодом прошлого года.

Покупатели виртуальных магазинов проголосовали своими деньгами в пользу расширившегося ассортимента товаров и более качественного обслуживания, потратив за два последних месяца 1999 г. более 9 млрд. долл. Всего же к концу 1999 г. объем онлайновых продаж оценен в 36 млрд. долл., а его среднегодовой прирост составляет 145% [37].

90 процентов онлайновых покупателей, по результатам исследований аналитического центра Jupiter Communication, в основном удовлетворены своим опытом покупок товаров через Интернет. Для сравнения - в 1998 г. их доля составила лишь 74%. Только 4% покупателей заявили об уменьшении своих онлайновых затрат на покупки в 2000 г., зато 35% отметили, что намерены покупать больше запланированного ранее. Неудовлетворенные онлайновые покупатели указывали на дефицит некоторых товаров, высокую стоимость доставки и обработки заказа, низкую производительность сайтов.

На ряд серьезных проблем указывают также аналитики компании Giga Information Group. Они отмечают частые перебои в работе сайтов, плохое исполнение заказов, ошибки отделов по работе с клиентами. Все это говорит о сегодняшней незрелости Web-коммерции [91].

В качестве поучительного примера фигурирует лидер розничных продаж игрушек Toys"R"US, который некогда создал дочернее Web-предприятие Toysrus.com. Испытав в ноябре 1999 г. ряд сетевых аварий, повышая надежность обслуживания, Toysrus.com увеличил число серверов. Несмотря на это, впоследствии компания столкнулась с новыми серьезными сбоями. Более того, исследования, проведенные агентством Andersen Consulting, показали, что более четверти из 100 обслуживаемых Toysrus.com серверов были просто недосягаемы во время проведения тестов [92].

Касаясь более общих проблем B2C-бизнеса, аналитики Giga Information Group резюмируют: "Теоретически географические и политические границы не должны препятствовать международной электронной торговле. В действительности, однако, онлайновый шоппинг вполне может разочаровать покупателей, живущих за пределами США. Преимущества онлайновой торговли могут быть сведены на нет драконовскими таможенными пошлинами, налогами, регулирующими импорт законами, запретами на доступ к информации, языковыми барьерами и т.д." [37]. 

В отчете, изданном 30 декабря 1999 г. службой Nielsen//NetRatings, определены сайты-рекордсмены по трафику в пиковый период, который выпал на 12 декабря 1999 г.: Amazon.com посетили 5 млн. покупателей в день, eBay.com - 4 млн., eToys.com - 1,9 млн. К Рождеству наплыв покупателей постепенно снижался, достигнув минимума 25 декабря. Но уже на следующий день увеличение трафика составило 21,8% [83].

Какова будет дальнейшая судьба мелких операторов на рынке B2C, дублирующих друг друга, как по ассортименту продукции, так и по уровню качества, расценок и затрат? Те компании, которые не попали в лидеры, вероятнее всего, будут поглощены более удачливыми конкурентами, или аутсайдеры просто исчезнут.

Для неудачников, однако, существует и другой выбор. Это может быть ориентация на более узкий слой богатых покупателей с изысканными потребностями, либо партнерство с обычными розничными торговцами. Интерес последних к онлайновой торговле подогревается успехами онлайновых компаний, деятельность которых приводит к ощутимому оттоку потребителей и прибылей от обычных розничных торговцев.

Между тем, рынок B2B (business-to-business), созданный для организации и поддержки взаимодействия между компаниями и их поставщиками, производителями и дистрибьюторами, открывает, по нашему мнению, намного более широкие возможности, чем сектор В2С-торговли.

Вообще говоря, Интернет оказывает настолько значительное влияние на мировой бизнес, что многие заговорили о мировой Интернет-экономике. Так, в документе "Основы международной электронной торговли" вице-президент США Альберт Гор заявил: "Мы находимся на пороге революции, которая по своему влиянию на экономику сопоставима с индустриальной революцией. Скоро электронные сети позволят людям преодолеть барьеры времени-пространства и пользоваться преимуществами глобальных рынков и деловых возможностей, которые даже невообразимы сегодня. Наступает новая эра экономических возможностей и прогресса" [37].

Область Business-to-business всегда приносила большую часть доходов в Интернет. Еще одним подтверждением этого факта стало новое исследование Goldman, Sachs', давшее оценку размера сегмента Интернет-коммерции B2B на следующие несколько лет. По мнению аналитиков, за 2003 г. доходы сектора B2B составят около 1,5 трлн. долл. Forrester еще более оптимистичен, прогнозируя для B2B свыше 1,6 трлн. долл., в то же время, как эксперты International Data Corporation ожидают от 2003 г. 1139 млрд. долл [93].

E-Market отмечает, что это действительно оптимистичные прогнозы, значительно превышающие его собственные оценки - 1082 млрд. долл. По его данным, доходы от B2B во всем мире составили: 1997 г. - 7,8 млрд., 1998 г. - 28,1 млрд., 1999 г. - 75,6 млрд. долл. Прогнозируемые компанией E-Market темпы роста действительно впечатляют: в 2000 г. доходы В2В-компаний возрастут до 156,2 млрд., в 2001 г. - до 314,3 млрд., 2002 г. - до 596,7 млрд. долл. [37].

Откуда такие прибыли? Типичный пример: по оценкам компании ProcureNet, один заказ на покупку товаров, связанных с профилактикой ремонтом и эксплуатацией оборудования (от создания заявки до оплаты по счету), обходится средней компании от 120 до 150 долл. [94]. Автоматизация части этих операций с использованием сетевых технологий позволяет значительно сократить эти издержки и увеличить прибыль компании за счет упрощения и ускорения подобных операций.

Менеджеры по продажам могут рассматривать такие сетевые решения еще и как источники информации о покупках. Такая информация позволит им лучше консолидировать поставщиков и обеспечить эффективное ценообразование.

Тем не менее, многие из этих решений нельзя рассматривать как панацею. Данные электронных каталогов принципиально не могут охватить всей информации по каждой единице товара, которая может быть востребована организацией.

ProcureNet представляет новое поколение решений, позволяющих интегрировать заявки, размещенные в Интернет, приложения по закупкам, электронные рынки, порталы по закупкам товаров, связанных с профилактикой, ремонтом и эксплуатацией оборудования и профессиональными закупочными службами. Такие интегрированные решения, по утверждению ProcureNet, дают предпринимателям возможность делать закупки стандартных товаров от проверенных поставщиков, получать консультационную помощь от внешних покупателей и использовать обширные источники информации о ценах по нестандартным товарам.

А как же реклама? Из аналитического отчета компании ActivMedia за 1999 г. можно заключить, что доля доходов Интернет-компаний, полученных от рекламы крайне мала по сравнению с продажей продуктов и услуг.

Оказалось, что 75% компаний типа B2C, и 61,5% компаний типа B2B, рассчитывают получить доход от продажи продуктов и услуг, и лишь 9% Web-сайтов этих компаний предоставляют за соответствующую оплату место на своем сайте для рекламы (или установку ссылки на сайт рекламодателя) [95].

Электронная коммерция типа "business-to-consumer" в рамках Интернет вступает в новый этап. Он характеризуется слияниями мелких компаний или их поглощением более крупными конкурентами. Главная проблема - обеспечение надежности. При этом подразумевается как надежность доступа к Internet-магазинам по сети, так и надежность служб доставки заказанных товаров.

С компаниями, работающими по схеме "business-to-business" все обстоит несколько иначе. Здесь продолжается пора ожиданий очередной революции. На сколько оправданы эти ожидания, покажет время. По крайней мере, большинство прогнозов вселяют оптимизм.

2.1 Финансовые Интернет-услуги

Элементарное определение действительно лежит на поверхности: финансовые Интернет-услуги — это такие финансовые услуги, которые предоставляются через Интернет. Однако данное определение не раскрывает сущности этих услуг. Дело в том, что, говоря о предоставлении услуг с использованием Интернета, нужно уточнить, что подразумевается под «предоставлением», то есть каков критерий отнесения какой-либо услуги к разряду Интернет-услуг.

Полноценной Интернет-услугой следует признать только такую услугу, которая в полной мере использует основные отличительные особенности Сети как новой коммуникационной среды. Главная из этих особенностей — это возможность одновременного общения и взаимодействия с большим количеством клиентов в режиме реального времени. Если весь процесс предоставления вашей услуги (или основная его часть) происходит в режиме on-line и обеспечивается средствами Интернета, то такую услугу можно назвать Интернет-услугой. При этом чем лучше вы используете другие особенности Сети (глобальность, доступность информации, персонифицированность взаимодействия, ускорение процессов принятия решений и ряд других) и чем больше у потребителя возможностей по управлению ситуацией, тем комфортнее он себя чувствует и тем больше у вас шансов завязать с ним тесные долгосрочные отношения, то есть сделать услугу постоянной.

Какими же бывают финансовые Интернет-услуги? Широкое распространение в Интернете получили следующие: Интернет-банкинг, Интернет-трейдинг и Интернет-страхование — соответственно управление банковскими счетами через Интернет, работа на фондовом и валютном рынках через Интернет и приобретение страховых полисов через Интернет [3].

Целесообразность выделения этих услуг в отдельный сегмент рынка обусловлена не только тем, что для предоставления любой из них используется один и тот же канал, но и, что более важно, все они ориентированы на удовлетворение смежных потребностей клиента. Финансовые Интернет-услуги создают новую модель потребительского поведения. Клиент, пользующийся онлайновыми услугами, так же отличается от обычного клиента, как сами Интернет-услуги — от обычных. Для России их использование может стать дополнительной возможностью формирования массовой культуры потребления финансовых услуг, которой у нас практически нет.

Рассмотрим каждую из этих услуг подробнее.

Интернет-банкинг

Управление банковскими счетами через Интернет, или Интернет-банкинг, является наиболее динамичным и представительным направлением финансовых Интернет-услуг, поскольку спектр банковских услуг, представленный в системах Интернет-банкинга, чрезвычайно широк. Кроме того, подобные системы могут быть основой систем дистанционной работы на рынке ценных бумаг и удаленного страхования, так как они обеспечивают проведение расчетов и контроль над ними со стороны всех участников финансовых взаимоотношений. Этому вопросу посвящен отдельный раздел данной работы.

Классический вариант системы Интернет-банкинга позволяет клиенту, не выходя из дома, получать практически полный набор банковских услуг, предоставляемых клиентам — физическим лицам в офисах банка, естественно, за исключением операций с наличными деньгами. Как правило, с помощью систем Интернет-банкинга можно переводить средства с одного своего счета на другой, осуществлять безналичные внутри- и межбанковские платежи, покупать и продавать безналичную валюту, открывать и закрывать депозиты, устанавливать график расчетов и оплачивать различные товары и услуги (коммунальные, доступ в Интернет, пользование сотовой и пейджинговой связью и т. д.) и, конечно, отслеживать все банковские операции по своим счетам за любой промежуток времени.

Использование систем Интернет-банкинга дает ряд неоценимых преимуществ прежде всего клиенту: во-первых, существенно экономится время, так как нет необходимости посещать банк лично; во-вторых, клиент имеет возможность 24 часа в сутки управлять своими финансовыми средствами и лучше их контролировать, а также мгновенно реагировать на любые изменения ситуации на финансовых рынках (например, закрыв вклады в банке, купив или продав валюту, и т. п.). Кроме того, системы Интернет-банкинга незаменимы для отслеживания операций с пластиковыми картами — любое списание средств с карточного счета оперативно отражается в выписках по счетам, подготавливаемых системами, что также способствует повышению контроля со стороны клиента за своими операциями.

К 2001 г.:

·     число банков, предлагающих банковское обслуживание на дому, возрастет втрое;

·     количество бумажных чеков уменьшится на 60%;

·     использование сети Интернет для банковского обслуживания увеличится в 40 раз.

При этом:

·     дополнительный доход финансового рынка от Интернет составит 300 млрд. долл.;

·     банки затратят свыше 50 млрд. долл. на внедрение электронных банковских услуг;

·     более 90% всех контактов с банком будет происходить электронным образом.

Интернет-трейдинг

Трудно представить, что в нынешние нелегкие времена можно, удовлетворив свои основные жизненные потребности, сэкономить хоть немного средств на будущее. Но статистика, утверждает, что в последнее время уровень доходов повышается. Растут и накопления населения. И если вы считаете, что деньги не должны «лежать», а должны «работать», то добро пожаловать на фондовый и валютный рынки.

Благодаря Интернет-технологиям вложение средств в ценные бумаги доступно сегодня всем желающим. В считанные секунды со своего компьютера, подключенного к Интернету, можно сформировать инвестиционный портфель, а затем управлять активами, получая без промедления всю необходимую информацию (котировки, анализы, прогнозы). Интерес к интерактивной торговле акциями, облигациями, опционами, фьючерсами растет с каждым днем. Все больше банков и брокерских компаний осваивают новое перспективное направление.

Трейдинг в Сети привлекает потенциального инвестора прежде всего внешней простотой совершения сделок и низкими тарифами на услуги онлайн-брокеров. При этом так же, как и в реальности, инвестор может воспользоваться полнофункциональным обслуживанием, включающим квалифицированные консультации брокера, или усеченным обслуживанием, когда инвестор обходится без консультаций.

В отличие от рынка ценных бумаг, где для получения ощутимой прибыли обычно требуется немалый начальный капитал и длительный срок, валютный рынок (FOREX) дает шанс многомиллионной армии мелких и средних инвесторов. Невысокий страховой депозит, возможность использования «кредитного плеча», динамичность рынка позволяют рассчитывать на быстрый и крупный выигрыш. Вместе с тем необходимо постоянно отдавать себе отчет в том, что высокая доходность операций на фондовом и валютном рынках сопряжена со столь же высоким риском потерять все.

Интернет-страхование

Что такое Интернет-страхование и чем оно отличается от традиционных страховых схем? Страхование — это процесс установления и поддержания неких договорных отношений между покупателем страховых услуг (Страхователем) и их продавцом (Страховщиком). Страховщик определяет программу страхования и предлагает ее своему клиенту — Страхователю. Если условия предложенной программы устраивают клиента, то обе стороны заключают договор страхования и клиент осуществляет единовременный или регулярные платежи в рамках заключенного договора. При наступлении страхового случая Страховщик выплачивает Страхователю денежную компенсацию, определенную условиями договора страхования. Документом, удостоверяющим заключение страхового договора и содержащим обязательство Страховщика, является страховой полис.

В таком случае Интернет-страхование — это комплекс перечисленных выше элементов взаимодействия страховой компании и ее клиента (возникающих в процессе продажи продукта страхования, его обслуживания и выплаты страхового возмещения), если он полностью или по большей части осуществляется с использованием Интернет-технологий.

Комплекс Интернет-страхования, как правило, включает:

·     расчет величины страховой премии и определение условий ее выплаты;

·     заполнение формы заявления на страхование;

·     заказ и непосредственно оплату полиса страхования;

·     осуществление периодических выплат (рассроченной страховой премии);

·     обслуживание договора страхования в период его действия (информационный обмен между Страховщиком и Страхователем — формирование произвольных отчетов по запросам пользователей, в том числе отчетов о состоянии и истории изменений договоров, поступлений и выплат);

·     обмен информацией между Страхователем и Страховщиком при наступлении страхового события и т. д.

Все это должна уметь делать полноценная система Интернет-страхования.

2.1.1 Зарубежный рынок финансовых Интернет-услуг

Не секрет, что за последние 30 лет банки перестали доминировать в финансовом мире, поскольку не внедрялись в такие секторы финансового рынка, как рынок ценных бумаг, ипотечное кредитование и страховой бизнес. Сегодня Сеть дает банкам возможность взять реванш в обслуживании и физических, и юридических лиц через предоставление онлайновых услуг (при условии, что банки смогут обеспечить высокое качество и оперативность обслуживания).

Банки вступают в конкурентную борьбу на рынке электронной коммерции, имея одно очень важное преимущество — длительный опыт осуществления электронных трансакций. Однако в условиях обостряющейся конкуренции добиться победы не так-то просто. Эстер Дайсон в своей книге «Release 2.1: A Design for Living in the Digital Age» («Версия 2.1: Способ выживания в цифровую эру») заметила: «С наступлением цифровой эры банки поставлены перед выбором: или они будут играть первую скрипку, или же на смену им придут новые структуры» [43].

Брокерские компании E-Trade Group и Charles Schwab & Co. начинают захватывать самых ценных индивидуальных клиентов — тех, кто активно действует на финансовом рынке. По оценкам компании Jupiter Communications, к 2002 г. брокерские компании будут контролировать не менее половины онлайновой финансовой деятельности частных лиц. Тем временем независимые банки, специализирующиеся исключительно на электронном обслуживании (такие, как Net.Bank из Атланты или CompuBank из Хьюстона), уже получили разрешение федеральных властей на выполнение онлайн-операций в реальном времени (другой Интернет-банк — Telebank — был приобретен в начале 1999 г. компанией E-Trade). Предоставление онлайн-кредитов — еще один перспективный вид бизнеса, которым занимаются онлайновые ссудные компании (в частности, компании LendingTree.com и E-Loan Inc.). В борьбу вступили и крупнейшие представители «карточного» бизнеса. Корпорация American Express открыла виртуальный банк Membership, а WingspanBank.com учредила чикагский Bank One Corp. Наконец, банки все чаще сталкиваются с угрозой со стороны совершенно неожиданных конкурентов — компаний, выпускающих программное обеспечение.

Что же движет этим ростом? Спрос. По оценкам компании GartnerGroup, к 2004 г. более 24 млн. американских семей будут пользоваться электронными банковскими услугами, тогда как в 1998 г. их число не превышало 7 млн. У некоторых банков более 60% прибыли дают корпоративные финансовые услуги, в рамках которых клиенты получают оперативный доступ к информации о проведенных платежах, остатках на счетах, начисленных процентах, операциях купли-продажи финансовых инструментов, переводах средств и т. п. Очевидно, что спрос на подобные услуги со стороны корпоративных клиентов также будет расти.

Но если крупнейшие финансовые институты (например, банковские группы The Chase Manhattan Corp. и Citibank) уже сейчас уделяют самое серьезное внимание разработке передовых Web-технологий, то большинство банков все же отстают в области предоставления клиентам услуг по онлайн-управлению своими счетами. А в сфере корпоративных финансовых услуг банки действуют еще медленнее, — многие онлайновые финансовые инструменты, предназначенные для корпоративных клиентов, даже в ведущих банках пока находятся на стадии бета-тестирования.

На эти недостатки указывают авторы отчетов, представленных консультационными компаниями Ernst&Young и Mainspring Communications [43]. Проведенный в 1998 г. опрос показал, что большая часть финансовых институтов пока не имеет какой-то четкой ценовой политики в отношении электронной коммерции, а многие из них еще не интегрировали электронную коммерцию в систему распространения своих услуг. Среди четырех главных инноваторов в сфере Интернет-коммерции, названных в исследовании, оказался всего лишь один банк — Wells Fargo & Co. (Сан-Франциско), имеющий около 990 тыс. онлайновых клиентов, подключенных главным образом через Web-сайт Wellsfargo.com. Другие лидеры сетевого бизнеса являют прекрасный пример работы в трех главных сферах бизнеса, претендующих на контроль над Web-долларами, — электронной розничной торговле (Amazon.com), брокерской деятельности онлайн (Charles Schwab) и производстве программного обеспечения (гигант Microsoft Corp.).

В послевоенный период доля банков на финансовом рынке значительно уменьшилась, тогда как рыночная доля небанковских финансовых институтов (страховых, брокерских, ипотечных компаний) возросла. «В 1950 г. банки контролировали 75% всех финансовых операций, сегодня же их доля сократилась до 25%», — подчеркнул Ричард Крон, вице-президент и генеральный менеджер компании CyberCash (ранее он занимал пост директора Центра электронных банковских услуг корпорации KPMG Peat Marwick) [43].

Нельзя сказать, что банки не хотят заниматься электронным бизнесом. По данным компании Meridien Research, сегодня расходы на Интернет пока еще составляют лишь малую часть совокупного бюджета в 150,9 млрд. долл., выделяемого ведущими мировыми финансовыми институтами на информационные технологии, но они постоянно растут. В 1997 г. вся сфера финансовых услуг (включая банки, компании, действующие на рынке ценных бумаг, и страховые компании) израсходовала 550 млн. долл. на развитие Интернет-услуг для корпоративных клиентов. Согласно прогнозам аналитиков Meridien, к 2001 г. эта сумма почти удвоится и составит 926 млн. долл.

Банки занимаются этим бизнесом, поскольку клиенты хотят получить доступ к своим счетам (как личным, так и корпоративным) непосредственно со своего компьютера. Но это не единственная причина: благодаря Интернет-бизнесу банки и сами могут получить значительную экономию. Стоимость обработки трансакций в зависимости от способа их проведения сильно различается: трансакция по Интернету стоит несколько центов, по телефону или через банкомат — уже дороже 50 центов, а во время визита непосредственно в банк — более 1 долл. В то же время результаты опроса, проведенного в августе 1999 г. маркетинговой компанией Cyber Dialogue и консультационной фирмой Booz-Alien & Hamilton Inc., свидетельствуют о том, что многие клиенты вернулись к проведению банковских операций в офисе банка, по телефону или через банкомат. Половина из 1000 опрошенных Интернет-пользователей отметили, что чрезмерная сложность Web-трансакций заставила их отказаться от использования онлайновых банковских услуг. В исследовании Cyber Dialogue делается вывод: чтобы эффективно использовать свои основные преимущества (опыт выполнения электронных трансакций и базы данных о клиентах), банки должны действовать быстро. Рекомендуется банкам осуществлять инвестиции в высокотехнологичные системы проведения трансакций, организацию служб помощи по электронной почте и по телефону, а также в создание наиболее совершенных навигационных инструментов (таких, как поисковые функции и карты сайтов).

Между тем банки развивают новые услуги, но в первую очередь — для индивидуальных клиентов. К примеру, Mellon Bank Corp. разработал сайт-портал, позволяющий клиентам просматривать свои счета, совершать по ним операции, получать доступ к информации взаимных инвестиционных фондов, а также к новостям, спортивной и общественной информации. Даже небольшие провинциальные банки отмечают рост числа индивидуальных клиентов, живущих очень далеко и не знавших о существовании этих банков до наступления эры Интернета.

У банка Salem Five Cents Savings Bank, одним из первых предложившего клиентам онлайновые услуги, сегодня 10% клиентского бизнеса приходится на Web-клиентов (этот банк обслуживает 6000 клиентов во всех 50 штатах США и в 12 других странах) [43].

Но несмотря на то, что Интернет-бюджеты растут, у многих банков не доходят руки до обеспечения корпоративных услуг на достойном уровне, поскольку таковые, в отличие от индивидуальных, требуют гораздо более серьезных усилий в «бэк-энд» — программировании и системной интеграции. За последние 10 лет десятки коммерческих банков в США прекратили свое существование, войдя в состав более крупных корпораций путем слияний и поглощений. В результате образовалась довольно странная смесь новых технологий и унаследованных систем.

Возьмем, к примеру, BankBoston, созданный в июле 1996 г., когда гигантский Bank of Boston поглотил своего конкурента — BayBank. А сегодня уже самому банку BankBoston грозит опасность поглощения со стороны бостонской Fleet Financial Group Inc. Аналитики подчеркивают, что успех этого слияния стоимостью в 16 млрд. долл. в значительной степени зависит от способности новой структуры перестроить свою деятельность с учетом требований электронной коммерции. Исполнительный директор корпорации Fleet Терренс Мюррэй заявил, что главная его цель заключается в том, чтобы, сохраняя традиционные банковские услуги, зарабатывать прибыль на предоставлении финансовых Интернет-услуг тем клиентам, которые желают вести онлайновый бизнес. (Осенью 1999 г. у BankBoston было 350 тыс. онлайн-клиентов, у Fleet — 200 тыс.) [43]. Однако в 1999 г. главной заботой всех финансовых учреждений была проблема 2000 г., и Интернет-экспансия не стояла в числе приоритетов.

BankBoston должен еще многое сделать в сфере предоставления финансовых Интернет-услуг своим корпоративным клиентам. Если индивидуальные клиенты могут уже сегодня осуществлять платежи через браузер, то корпоративные клиенты все еще вынуждены получать доступ к банковским мэйнфреймам с устаревших клиентских станций на базе ПК. Чтобы перевести корпоративные финансовые услуги в Интернет, BankBoston прежде всего должен привести к единому стандарту пять имеющихся у него программ, каждая из которых обладает индивидуальным набором функций и собственным интерфейсом. Некоторые из этих программ разрабатывались специалистами Bank of Boston, другие достались в наследство от поглощенного в 1996 г. банка BayBank; один пакет работает на базе DOS, остальные функционируют в среде Windows.

Чтобы вывести сложные финансовые услуги в режим онлайн, банкам необходимо консолидировать свои стратифицированные (состоящие из разных пластов) структуры. Многие банки до сих пор действуют как объединение хорошо укрепленных феодальных поместий, где программное обеспечение (ПО) и операционные системы(ОС) для выполнения одних функций могут быть несовместимыми с ПО и ОС, обслуживающими другие функции. К примеру, запрос на состояние счета или перевод денег через автоматическую клиринговую систему могут выполняться в одной ОС, торговля акциями — в другой, а международные расчеты — в третьей. Обычно эти ОС работают на разных мэйнфреймах, а банковские служащие получают к ним доступ при помощи различных интерфейсов. Иногда информация хранится в базах данных, имеющих абсолютно несовместимый формат. К примеру, если банк предоставляет услуги по торговым операциям, автоматическому клирингу и управлению наличностью, то для получения доступа ко всем этим услугам необходимо вводить разные пароли. Банкам, возможно, придется многое менять для того, чтобы предложить клиентам единый интерфейс.

Аналитики считают, что наличие полного набора Web-услуг — как для корпоративных, так и для индивидуальных клиентов — станет одним из важнейших условий выживания финансовых институтов в XXI столетии. И банкиры с ними согласны. «Это должно произойти, и у нас просто нет выбора, — отметила директор финансового управления BankBoston Сьюзен Рагнеттэ. — Клиентам нужна простота в использовании, а Web-технологии позволяют нам разместить в едином окне всю необходимую информацию» [43].

По прогнозам исследовательской фирмы Killen & Associates, при помощи корпоративных финансовых Интернет-услуг банки смогут привлечь дополнительную клиентуру — от 40 до 50 млн. малых и средних компаний — и увеличить таким образом к 2004 г. свои доходы от управления наличностью в четыре раза — до 80 млрд. долл.

Оценив этот потенциал, корпорация First Union Corp. в 2000 г. запланировала вложить в развитие услуг по управлению наличностью 70 млн. долл., причем инвестиции пойдут главным образом в разработку Интернет-продуктов (об этом сообщил Рэндалл Йорк, главный разработчик продуктов в области глобального управления наличностью). Первые продукты банка предназначены для малого бизнеса, поскольку именно в небольших компаниях Интернет становится главным средством проведения операций. Потребности у таких клиентов гораздо менее сложны, чем у крупных компаний.

Некоторые банки уже смогли предоставить своим корпоративным клиентам доступ к сетевым финансовым услугам, и это было встречено с восторгом. Когда Vermont National Bank (с активами 2,1 млрд. долл.) представил свой первый корпоративный Web-продукт, 50 из 225 его коммерческих клиентов подписались на новые услуги в тот же день, как только они стали доступны. Энтузиазм клиентов не был поколеблен даже тем, что банк предложил онлайновые услуги лишь по ограниченному кругу операций (переводу средств в автоматической клиринговой системе и нескольким другим видам платежей), тогда как традиционный DOS-пакет (используемый уже свыше 10 лет) обеспечивает гораздо более разнообразные услуги — предоставление информации о состоянии счета и об условиях получения ссуды, а также прямое обслуживание депозита, дебетование и кредитование счетов, платежи поставщикам и в налоговые органы.

Несмотря на расцвет Сети, в 2000 г. большинство банков не планируют массового перевода корпоративных финансовых услуг в режим онлайн. Многие клиенты по-прежнему используют монохромные терминалы десятилетней давности, подключенные к банковским мэйнфреймам, и вполне довольны имеющимися у них решениями.

Подобно многим конкурентам, наряду с введением новых Интернет-технологий банк First Union продолжает поддерживать и старые. В течение нескольких лет он предоставлял двойной доступ к информации по управлению наличностью — как через персональный компьютер, так и через «немой» терминал. Чтобы получить доступ к Web InVision (Web-продукту по управлению наличностью), корпоративные клиенты банка First Union входят на домашнюю страницу банка и вводят пароль. С помощью Web InVision они могут осуществлять переводы средств по телеграфу и через автоматическую клиринговую систему и вести бухгалтерский учет этих переводов, давать приказы на остановку платежей и получать отчеты о совершенных операциях в режиме онлайн.

В конце концов, банки, не внедряющие корпоративные финансовые Интернет-услуги в полном объеме, последовательно и настойчиво, могут столкнуться с отторжением новых технологий со стороны как корпоративных, так и индивидуальных клиентов. «Большинство банков сегодня корпят над переводом в Сеть стандартных ПК-приложений, используемых корпоративными клиентами, но пока что не особенно озабочены разработкой полнофункционального интегрированного продукта, — утверждает Джордж Кивел, управляющий директор консультационной компании Mainspring Communications Inc. — Конечно, банки что-то делают в области развития Интернет-услуг, но не рассматривают это в качестве стратегической инициативы. Если бы клиенты в массовом порядке начали уходить к конкурентам, предоставляющим услуги по Интернет-управлению наличностью, то банки поторопились бы с внедрением новых технологий. Но значительного оттока клиентов пока нет, и поэтому сдвиги происходят медленно» [43].

Электронные банковские службы пока не склонны придерживаться какой-то унифицированной технологии, но они активно работают над ее созданием.

Когда в будущих учебниках для бизнес-школ речь пойдет об истории развития электронных банковских услуг, глава с описанием 1999 г. почти наверняка получит название «Год перед революцией».

По данным Американской банковской ассоциации, на сегодняшний день лишь около 6% банков и кредитных союзов предлагают своим клиентам электронные услуги. Однако ожидается заметное увеличение их доли, поскольку очень многие корпорации и частные лица хотели бы управлять своими банковскими счетами, осуществлять инвестиции и оплачивать покупки в режиме онлайн.

В 1999 г. более 7200 банков и кредитных союзов вложили средства в электронные банковские приложения, тогда как годом ранее таких инвесторов было всего лишь 1200 (согласно исследованию, проведенному компанией International Data Corp.). В 2000 г. ожидается еще более быстрый рост, поскольку банки смогут освободить ресурсы, отвлеченные на решение проблемы смены тысячелетия.

Представители банковской индустрии, всегда державшие свои технологические инициативы в секрете, сегодня сотрудничают по крайней мере в одной ключевой области — создании технологических стандартов электронных банковских операций. Возглавляет это сотрудничество Технологический секретариат банковской индустрии (Banking Industry Technology Secretariat, BITS), образованный в 1996 г. как информационно-технологическое подразделение организации «Круглый стол по проблемам финансовых услуг». В состав ее совета директоров входят руководители 14 крупнейших национальных банков. В 1999 г. при Секретариате была создана специальная лаборатория безопасности финансовых услуг.

Эта лаборатория занимается тестированием продуктов, имеющих отношение к вопросам безопасности (браузеров, брандмауэров и программного обеспечения для проведения трансакций). Используя стандарты, установленные в банках—членах BITS, исследователи оценивают продукты с точки зрения их соответствия требованиям безопасности (таким, как аутентификация, целостность, авторизация и защита от несанкционированного доступа). Продукты, успешно прошедшие тестирование, получают сертификат BITS, а их список публикуется на Web-сайте Секретариата.

Лидеры банковской системы отмечают, что результаты объективного независимого тестирования помогут банкам сэкономить время и деньги при внедрении современных решений проблемы безопасности в е-коммерции. А это, в свою очередь, должно стимулировать спрос на электронные банковские услуги.

2.1.2 Российский рынок финансовых Интернет-услуг

Теперь, когда мы имеем представление о финансовых Интернет-услугах, можно попытаться выяснить, существует ли в России рынок этих услуг. О том, что в развитых странах это уже крупные рынки, мы знаем очень хорошо — регулярные отчеты западных аналитиков о миллионах потребителей и миллиардных оборотах в США и Западной Европе порадуют каждого любителя больших чисел.

А есть ли такой рынок в России? Полагаем, что да. Есть такой рынок! Специфический рынок финансовых Интернет-услуг. Что позволяет нам сделать такое заключение? Любой рынок состоит из продавцов, собственно продукта (товаров и услуг) и потребителей. Все это в России уже есть. Интернет-трейдинг существует в России с мая 1996 г.! Именно тогда специалисты Гута-банка начали эксплуатацию системы Internet broker — первой российской системы брокерского обслуживания через Интернет. Российский Интернет-банкинг появился в мае 1998 г., когда свою систему удаленного управления банковскими счетами «Домашний банк» запустил Автобанк. Рынок онлайн-страхования — самый молодой в России. Его рождение пришлось на декабрь 1999 г., когда «Группа Ренессанс-Страхование» впервые осуществила продажу страхового полиса через Интернет.

Это – первопроходцы. А им на пятки уже наступают конкуренты. Пока их мало. Как известно, самое трудное — начать прокладывать колею. Тем, кто идет по разведанной и утоптанной дорожке, намного легче. По-видимому, в течение года на российский рынок со своими Интернет-услугами выйдет до десятка финансовых институтов в каждом из рассматриваемых сегментов. Это подтверждается последними событиями. Вот несколько свежих февральских новостей: Российская Торговая Система (внебиржевая торговля акциями российских компаний) заявила о том, что готова предоставить физическим лицам доступ к торгам через Интернет. Росбанк начал опытную эксплуатацию Интернет-версии системы «Клиент — Банк». Компания «Интеррос» объявила о выделении 10 млн. долл. на создание системы Интернет-трейдинга [3].

Что касается потребителей, то и здесь картина внушает оптимизм. Так, количество индивидуальных клиентов двух российских банков (Автобанка и Гута-банка), которые пользуются услугами Интернет-банкинга, перевалило за три тысячи. Это не так уж мало, если учесть, что на отношении клиентов к банкам еще сказываются последствия финансового кризиса 1998 г. Однако обнадеживает то, что, по данным опять же статистики, общеэкономическая ситуация в стране явно улучшается. Так, в течение последнего полугодия доходы населения постоянно росли. Сохраняются положительные прогнозы относительно продолжения роста благосостояния граждан. Растет индекс потребительских настроений. Можно говорить о начале возвращения к докризисной ситуации. Восстановление среднего класса, увеличение свободных средств у населения — это как раз та база, без которой невозможно нормальное развитие рынка финансовых услуг.

Сегодняшнее состояние рынка финансовых Интернет-услуг и некоторые тенденции, отмечаемые на рынке, позволяют говорить о больших перспективах развития этих услуг уже в ближайшее время. Прежде всего, растет интерес потенциальных участников рынка (банков, брокеров, страховщиков) к созданию собственных продуктов. Наиболее дальновидные менеджеры российских финансовых институтов давно примеряются к новым Интернет-технологиям. Уж очень это заманчиво: снижение капитальных издержек при создании глобальной сети распространения услуг, многократное уменьшение себестоимости предоставления услуг и создание постоянной клиентской базы из наиболее активных потребителей. Сегодняшний интерес к данной теме подтверждается хотя бы тем вниманием, которое было проявлено к прошедшему в феврале 2000 г. семинару «Перспективы развития рынка финансовых Интернет-услуг в России».

Семинар явился своеобразным отражением ситуации, сложившейся сегодня на рынке финансовых Интернет-услуг. Выступали представители всех российских компаний — первооткрывателей финансового рынка в российском Интернете. Доклады руководителей Интернет-проектов Автобанка, Гута-банка, «Группы Ренессанс-Страхование» внимательно слушали те, кто уже в ближайшем будущем составит им конкуренцию на рынке. В то же время потенциальные конкуренты сегодня выступают скорее в качестве партнеров, которые вместе с первопроходцами рынка будут его развивать. Задача, стоящая перед ними, не из простых. Речь идет о развитии нового рынка, его инфраструктуры, о решении общих проблем и, наконец, о влиянии на формирование спроса на новые услуги, что не под силу даже крупнейшим компаниям в отрасли, если они будут действовать в одиночку.

Пожалуй, это было бы не под силу и Сбербанку, доминирующему на рынке обслуживания физических лиц. В целом Сбербанк занимает выжидательную позицию, присматриваясь к процессам, которые происходят на рынке финансовых Интернет-услуг. Представители Сбербанка, как правило, участвуют во всех мероприятиях, на которых обсуждаются вопросы электронной коммерции и Интернет-банкинга. Однако складывается такое впечатление, что этот интерес продиктован скорее желанием быть в курсе событий, нежели стремлением ввести в своем банке услуги Интернет-банкинга. По-видимому, в крупнейшем российском банке не исключают потенциальной угрозы своему рыночному положению в будущем (эта угроза может стать реальной в результате массового распространения онлайновых услуг, предлагаемых банками-конкурентами). В то же время создание Сбербанком Интернет-сервиса для индивидуальных клиентов — это, с одной стороны, трудновыполнимая задача даже в Москве, а с другой стороны, успешное решение этой задачи может негативно сказаться на деятельности обширной сети отделений Сбербанка (поскольку посещаемость офисов снизится). С проблемой избыточности филиальной сети в условиях активного распространения Интернет-банкинга уже столкнулись такие крупные европейские банки, как Deutsche Bank и банк ABN AMRO.

Центральным звеном проекта «Развитие финансовых Интернет-услуг в России» стало создание информационного центра рынка финансовых Интернет-услуг — Web-сайта «Финансовые Интернет-услуги в России» (http://www.internetfinance.ru/), впервые представленного на семинаре. Прежде всего порадовали своими выступлениями пионеры рынка. Оптимистичный настрой большинства выступавших руководителей действующих Интернет-проектов создавал даже несколько идеализированную картину ситуации на рынке. Это и понятно, ведь основные игроки на рынке говорили о собственных успехах.

Так, например, заместитель председателя Автобанка Юрий Коваль рассказал о том, что уже сегодня первая российская система Интернет-банкинга и по оборотам, и по рентабельности превосходит среднее обычное отделение и обычный пункт обмена валюты Автобанка в Москве! [3]. Кроме того, к имеющемуся в настоящее время достаточно обширному перечню банковских услуг, доступных клиентам через Интернет, в ближайшее время Автобанк планирует добавить выдачу кредитов и проведение операций на рынке ценных бумаг. Последнее будет означать начало интеграции различных финансовых Интернет-услуг, что, безусловно, по достоинству оценят потребители, желающие получить «все в одном пакете».

Андрей Ванин, начальник процессингового центра системы «Телебанк» Гута-банка, сообщил, что на сегодня число пользователей системы уже превысило две тысячи. При этом основную массу клиентов системы составляют потребители, активно пользующиеся платными услугами, так что вопросы регулярных, быстрых и удобных платежей для них очень важны. Речь идет, прежде всего, о пользователях мобильной связи, которых становится все больше и больше. Именно на эту целевую аудиторию ориентируется Гута-банк, говоря о том, что потенциальный объем рынка услуг Интернет-банкинга только в Москве оценивается в 800 тыс. человек.

Другой представитель Гута-банка, Олег Шевелев, начальник информационно-аналитического отдела департамента операций на фондовом и денежном рынке, рассказывая о достижениях первой в России системы Интернет-трейдинга, сообщил, что сегодня около 80% всех клиентов, которых Гута-банк обслуживает на рынке ценных бумаг, работают через Интернет [3].

Можно говорить и об успешном старте первой компании, начавшей продавать страховые услуги, используя возможности Интернета. За два с половиной месяца эксплуатации онлайнового ресурса renins.com «Группой Ренессанс-Страхование» было продано более 60 страховых полисов. Не секрет, что на Западе сектор Интернет-страхования рассматривается как один из самых перспективных на рынке онлайновых финансовых услуг.

Еще одна очень важная проблема связана с отсутствием в России культуры потребления даже традиционных финансовых услуг. Решение этой проблемы может занять не один десяток лет. Однако ведь не вчера замечено: темпы освоения обществом новых технологий растут с появлением все новых разработок. Телевидение человек осваивал быстрее, чем радио, а Интернет — еще быстрее, чем телевидение. Это должно обнадеживать те финансовые институты, которые сегодня развивают Интернет-сервис, потому что их усилия по распространению новых высокотехнологичных услуг могут оказаться более востребованными и принести большую отдачу, чем продвижение традиционных услуг.

В любом случае инициатива находится в руках поставщиков услуг, а не потребителей. Это справедливо и в отношении проблемы формирования массовой культуры потребления финансовых Интернет-услуг, и для развития рынка вообще. Вывод очевиден. Чем больше в российском Интернете будет хороших и удобных финансовых услуг, тем быстрее станет расти и аудитория потребителей этих услуг.

 Сравнивая ситуацию на рынке финансовых Интернет-услуг в развитых странах с ситуацией в России, мы видим, что, с одной стороны, некоторые российские проблемы весьма сходны с западными, а с другой стороны, у России есть и специфика. К числу сходных проблем можно отнести:

·     перевес онлайнового банковского обслуживания в пользу индивидуальных клиентов. В этом секторе работают уже несколько российских банков (к перечисленным выше можно добавить Мост-банк, объявивший в конце февраля о своем выходе на этот рынок, а также указать на «усеченные» Интернет-услуги МДМ-банка и банка «Платина»), тогда как в секторе корпоративных клиентов заявил о себе только Росбанк;

·     отсутствие интегрированности электронного банковского обслуживания, своего рода «разорванность» услуг. Это хорошо видно на примере двух отдельных онлайн-систем, действующих в Гута-банке («Телебанк-онлайн» — для управления текущим счетом, «Internet broker» — для вложения средств в ценные бумаги).

Отличие же состоит в том, что в России главные конкуренты банков в привлечении сбережений населения (и соответственно в предоставлении онлайн-услуг) — отнюдь не страховые, инвестиционные, ипотечные компании (то есть небанковские финансовые институты). Для всех участников российского финансового рынка важной проблемой является сформировавшаяся у населения привычка хранить сбережения не в финансовых учреждениях, а дома в «чулке» в наличной валюте. Кроме того, очень серьезный момент — зависимость перспектив Интернет-услуг от позиции одного-единственного банка — Сбербанка. До тех пор пока в дело по-настоящему не вмешается монополист, сосредоточивший более трех четвертей средств населения на банковских счетах, эти замечательные услуги так и останутся экзотикой. В настоящее время Сбербанк активно занимается другим аспектом внедрения в Интернет-бизнес — пластиковой микропроцессорной картой «Сберкарт».

2.2 Интернет-банкинг

Интернет-экономика, о которой заговорили в последнее время, немыслима без развития эффективных, охватывающих максимальное число участников рынка платежных систем. Наиболее прогрессивные банки уже обозначили свое присутствие в Интернет, предлагая своим клиентам (от рядовых граждан до крупнейших корпораций) управление банковским счетом в реальном масштабе времени и из любой точки планеты, имеющей доступ в Сеть. Так родился новый термин - e-banking (Интернет-банкинг).

Обычно под электронным банкингом (Интернет-банкингом) понимают оказание услуг банками по дистанционному управлению счетом через Интернет (не стоит отождествлять этот термин с тривиальным присутствием банков в Сети в чисто информационных и маркетинговых целях).

Такой онлайновый сервис является в наши дни неотъемлемой частью Интернет-бизнеса, интегрирующего системы B2C - business-to-consumer, B2B - business-to-business, e-trading (электронная торговля на биржах) и прочие категории.

Интернет-банкинг является логическим продолжением таких разновидностей удаленного банкинга, как PC banking (доступ к счету с помощью персонального компьютера, осуществляемый при этом посредством прямого модемного соединения с банковской сетью), telephone banking (обслуживание счетов по телефону) и video banking (система интерактивного общения клиента с персоналом банка).

Удаленное управление счетом через Интернет обычно подразумевает проверку состояния счета, оплату разнообразных счетов и перевод средств с одного счета на другой, а также предоставление клиенту информационной поддержки и многочисленных сопутствующих услуг.

По статистике более 80% всех банковских операций человек может делать, сидя за компьютером дома или в офисе. Выгода для банкиров и их клиентов налицо: первые значительно сокращают издержки на содержание густой филиальной сети и значительно повышают эффективность банковских операций, а вторые получают дополнительные удобства. Согласно данным Internet Banking Report каждый клиент, пользующийся услугами онлайнового банкинга, каждый год в среднем сокращает издержки банка на сумму 565,3 долл. [96].

Электронный банкинг наиболее распространен в США, где практически каждый крупный банк и множество средних и мелких банков предоставляют своим клиентам услуги по дистанционному управлению счетом через Интернет. По данным маркетинговой службы Qualisteam (www.qualisteam.com) распределение Интернет-банков по регионам имеет следующий вид: Африка - 23, Северная Америка (Канада - 32, США - 1383), Латинская Америка - 258, Азия - 174, Европа - 1205: (Германия - 355, Франция - 172, Италия - 228, другие европейские страны - 450), Азиатско-Тихоокеанский регион - 32. Всего, по собственным оценкам Qualisteam, здесь охвачено примерно 95% Интернет-банков в мире (3107 сайтов) [36].

Острая конкуренция на освоенных финансовых рынках вынуждает онлайновый банковский капитал искать пути своего приумножения в быстроразвивающихся регионах. Так, по сообщению информационного агентства Business Wire (www.businesswire.com) от 28 января 2000 г. международный провайдер платежных систем через Интернет First Ecom.com (www.firstecom.com) подписал дополнительный Седьмой Меморандум о Взаимопонимании с гонконгскими и тайваньскими банками. По мнению президента First Ecom.com Грегори Пека, эти меморандумы показывают готовность среди растущего числа азиатских банков на практике оценить преимущества сделок по кредитным картам через Интернет [36].

Число пользователей Интернет, получающих онлайновые банковские услуги, продолжает расти стремительными темпами, и этот рост в последующие годы, по мнению многих аналитиков, еще более усилится. Согласно доклада маркетинговой компании CyberDialogue (www.cyberdialogue.com), опубликованному в мае 1999 г., к началу 2002 г. 24,4 млн. пользователей Сети в США будут пользоваться услугами онлайновых банков (к концу 1998 г. их число составило 6,9 млн.).

"Интернет-банки укрепляются, заманивая клиентов более высокими процентными ставками (до 4% по некоторым видам счетов по сравнению с 1-1,5% в обычных банках) и возможностью управлять своим счетом не выходя из дома," - пишет Journal of Internet Banking and Commerce (JIBC). Журнал приводит довольно оптимистичные данные аналитической службы Online Banking, согласно которым число пользователей услугами онлайновых банков уже к концу 2001 г. достигнет в США 22 млн. человек, или 21% всего населения.

Подразделение компании Gartner Group фирма Dataquest (www.dataquest.com) дает более скромные оценки. Ее эксперты считают, что число американцев, которые воспользуются услугами "домашних банков" через Интернет возрастет с 7 млн. в конце 1998 г. до 24.2 млн. к 2004 г. Из них около 57% или 13,7 млн. человек будут оплачивать счета в режиме он-лайн. Такой рост, считают аналитики, связан главным образом с увеличением числа коммунальных служб, телефонных компаний, эмитентов кредитных карт и других участников рынка, которые переходят на онлайновую оплату счетов.

Представители государственных структур не всегда разделяют эйфорию по поводу ухода банковских клиентов в киберпространство.

Действительно, наболевшая тема для онлайновых банков - обеспечение безопасности расчетов и сохранности средств на счетах клиентов. Практически не проходит и дня, чтобы в СМИ не появлялись факты несанкционированного доступа к счетам клиентов Интернет-банков. И это - несмотря на применение самых современных алгоритмов защиты информации.

Так, по сообщению агентства Reuters от 28 января 2000 г. со ссылкой на газету New York Times в калифорнийском онлайновом банке X.Com, который позволяет клиентам переводить деньги с любого другого счета национальной банковской системы, неизвестному лицу удалось украсть деньги с чужого счета. Эти сбои в безопасности расчетов указывают на те потенциальные риски, которые возникают, когда традиционная торговля уходит в киберпространство.

Главному специалисту консалтинговой компании по безопасности Security Experts Винну Швартау (Winn Schwartau) и его команде дешифраторов кодов удалось "взломать" сайты практически каждого онлайнового банка и компании, которые они посетили в Интернет - всего около 2300. Несмотря на этот факт, Винн Швартау просит клиентов банков не тревожиться - они, по его словам, практически ничем не рискуют [36].

Как реагируют на это банки? Согласно недавнему исследованию агентства General Accounting Office (GAO) до сих пор существует много пробелов в планировании безопасности, в частности, около одной трети банков, которые предлагают онлайновые системы, не провели или ничего не знают о проведении отчислений по формальным рискам. И чем меньше банк, чем меньше его ресурсы, тем ему сложнее вкладывать в отчисления по рискам.

С ней трудно не согласиться. Даже такие серьезные организации как Пентагон, вкладывающие огромные суммы в защиту от несанкционированного доступа, периодически подвергаются вторжению хакеров. Подобные факты отчетливо говорят о том, что проблема уязвимости информации в Интернет все еще существует.

Около 19% банков, согласно доклада GAO, сообщали о неправомочных попытках со стороны посторонних лиц получить доступ к онлайновым счетам. Правда не ясно, то ли это попытки хакеров, то ли нерадивые клиенты банков попросту забыли свои пароли.

Даже если онлайновые счета все-таки будут взломаны, считают некоторые эксперты, клиентам совсем необязательно знать об этих преступлениях, так как это не лучшим образом скажется на репутации банка. Формально банки должны докладывать о случаях вторжения и подозрительных действиях посторонних лиц в соответствующий регулирующий банк и в полицию. Однако некоторые эксперты скептически относятся к тому, что банки действительно станут раскрывать бреши в системе безопасности. И не только из-за боязни отпугивания клиентов и инвесторов, но и по причине дополнительной бумажной волокиты, связанной с этим.

Что остается делать клиентам? Им Винн Швартау дает несколько рекомендаций: "Ограничьте свой риск в договоре. Например, почти каждый эмитент пластиковых карт ограничивает максимальные потери клиента в размере около 50 долл. Требуйте подобных гарантий и по вашему онлайновому счету.

Кодирование может обеспечить безопасность информации лишь в случае, если она переносится между вашим компьютером и банком. Реальная опасность возникает, когда информация хранится в незашифрованном виде дома или в банке. Открывайте счет в банке, который предлагает максимально возможный набор мер предосторожностей. Например, в дополнение к паролю, пусть это будут отпечатки пальцев или номера дебетовых карточек" [36].

Однако, как справедливо замечает сотрудник Федеральной корпорации страхования банковских вкладов (Federal Deposit Insurance Corporation) Синтия Бонетти (Cynthia Bonnette), далеко не у всякого клиента найдется необходимое аппаратное и программное обеспечение для обработки смарт-карт, снятия отпечатков пальцев или обеспечения других средств безопасности.

Если даже клиент не рискует своими деньгами в онлайновом банке, все равно существует большой объем информации частного характера, связанной со счетами, которую воры могут использовать для создания мошеннических счетов. Право клиентов на получение дополнительной информации о методах обеспечения безопасности банков и о случаях несанкционированного доступа к счетам никто не отменял, так что если у клиентов есть какое-либо беспокойство по этому поводу, то можно ее просто потребовать.

Похоже, что именно огрехи в безопасности расчетов онлайновых услуг банков и заставляют около 90% их клиентов пока лишь отслеживать движения средств на счету по Интернет, а производить платежи с использованием более традиционных средств.

Как разобраться в море Интернет-банков, какой из них будет хорош именно для вас? Для этого, в частности, существуют рейтинги, которые несмотря на известную долю субъективности являются хоть каким-то ориентиром для потенциальных клиентов.

Рейтинговое агентство Gomes.com (www.gomezadvisors.com) исследовало 78 ведущих онлайновых банка по состоянию на конец 1999 г. Методика оценки банков основана более чем на 100 критериях, которые определяются экспертами, основные из которых простота обслуживания, конфиденциальность, ресурсы на сайте, сопутствующие службы, суммарные тарифы.

Дает ли банк твердые гарантии того, что платежи по счетам осуществляются вовремя? Может ли клиент подтвердить ссудную заявку в онлайне? Доступна ли информация о состоянии текущего счета на Web-интерфейсе в реальном масштабе времени или ее можно получить только к концу дня? - эти и многие другие вопросы волнуют экспертов при составлении рейтингов.

По общим показателям первое место среди Интернет-банков занимает Security First Network Bank (www.sfnb.com), набравший в общем зачете 7,16 очков. Это первый в США онлайновый банк, основанный еще в октябре 1995 г., являясь лидером в общем зачете, уступает другим банкам, например, в кредитной позиции (15 место) и простоте обслуживания (13 место).

Далее в общем списке следуют банки Wells Fargo и Net.B@nk, получившие по усредненным показателям по 6,41 и 6,21 очков, соответственно.

К преимуществам Wells Fargo следует отнести прекрасное программное обеспечение и справочную систему, удобную схему оплаты счетов, а также множество разнообразных дополнительных услуг. Это позволило банку занять первое место по категориям "простота использования" и "сопутствующие услуги". Существенным недостатком Wells Fargo являются чрезмерно высокие тарифы (65 место в списке).

Net.B@nk, замыкающий тройку лучших, "силен" в удобстве и эффективности оплаты счетов. В частности, все заявки по расчетным и кредитным операциям клиенты могут заполнять в онлайновом режиме. Недостатки: услуги клиентам ограничены по выходным дням и по сравнению с другими банками недостаточно надежны. Вклады принимаются только по почте, а информация по кредитным картам требует телефонного звонка по отдельному номеру, который доступен только в рабочие дни.

По критерию "конфиденциальность клиентов" победу одержал First National Bank of Omaha, а самым "дешевым" для клиентов оказался, по мнению экспертов, банк USABancShares.com. Лучшим сберегательным банком признан лидер по усредненным показателям Security First Network Bank, а кредиты лучше всего брать в банке WingspanBank.com.

Российскому телебанкингу от силы 3 года. В мае 1995 г. банк "Российский кредит" первым обозначил свое присутствие в сети веб-сервером [84]. Основной причиной нашего отставания от ведущих мировых держав, широко использующих преимущества онлайновых платежных систем, является катастрофически малое число пользователей Интернет в нашей стране, которое, по некоторым оценкам, составляет от 3 до 5% населения. Немаловажную роль играет и недоверие россиян к коммерческим банкам вообще, особенно усиливавшееся после кризиса 17 августа 1998 г.

В апреле прошлого года в ходе опроса, проведенного на сайте "Инфоарт", на тему: "Какой платежной системой Интернет Вы пользуетесь" Более 90 процентов респондентов ответили, что не пользуются никакой или вообще не знают, что это такое [38].

Распространенную в большинстве российских банков систему "банк-клиент" для юридических лиц можно назвать онлайновой с большой натяжкой. Особым сервисом она не отличается - все сводится, как правило, лишь к пересылке документов.

Тем не менее, ряд московских банков, осознавая дороговизну развития филиальной сети для обслуживания частных клиентов, уже внедрил платежные системы дистанционного управления счетом через Интернет. Перечислим декларируемые ими Интернет-услуги.

Рассчитанная на физических лиц система "Домашний банк" Автобанка (www.autobank.ru), позволяет управлять банковскими счетами через Интернет в режиме реального времени. Клиенты могут покупать и продавать валюту, оплачивать коммунальные услуги, осуществлять внутри- и межбанковские переводы, оплачивать счета провайдеров, оплачивать счета операторов пейджинговой связи, открывать депозиты, иметь доступ к истории платежей, получать выписки по счетам, пополнять карточные счета.

За удовольствие не выходить из дома при совершении банковских трансакций клиент Автобанка обязан ежегодно выплачивать за обслуживание счета 400 рублей. Это помимо 570 рублей, взимаемых банком при подключении к системе (сюда входит стоимость ключевого элемента памяти, адаптера и дискет с программным обеспечением) [32].

Система "Телебанк" (www.telebank.ru), созданная Гута Банком (www.guta.ru), также позволяет клиентам через Интернет оплачивать коммунальные услуги, мобильный телефон и прочие счета, переводить деньги на пластиковую карту, получать платежные документы и выписки по факсу, конвертировать валюту, получать информацию об остатке денег на счете и переводить деньги на другой счет [88]. К системе "Телебанк" с недавнего времени могут подключаться другие банки, заключившие с Гута Банком договоры на обслуживание своих клиентов в этой системе без перевода самих счетов в Гута Банк. Банк предлагает также сервисную программу "Remote trader", которая позволяет через Интернет делать запрос у банка котировок на сделки и подавать банку заявки на куплю-продажу ценных бумаг, а также производить двусторонний обмен протоколируемыми сообщениями.

Первичная регистрация клиента и открытие рублевого счета в системе "Телебанк" осуществляется бесплатно, а месячная стоимость обслуживания составляет 1 долл. Внутрибанковские переводы, за исключением пополнения карточек, эмитированных банком, а также проведение коммунальных платежей и оплата прочих услуг, предоставляемых населению, производятся бесплатно. Комиссия за перевод рублей с распорядительного счета в пользу получателей в третьих банках составляет 0.2 долл. +1% от суммы, а за получение наличных рублей со счета через кассу банка - 0.5% от суммы [38].

Кроме Автобанка и Гута Банка дистанционное управление счетами через Интернет предлагает банк "Платина". Его система CyberРlаt (www.cyberplat.ru), разработанная специалистами банка и фирмы "Инист" (Москва), позволяет клиентам осуществлять электронные платежи в режиме on-line либо со своего счета в банке, либо по своей банковской кредитной карточке [70]. Клиенты системы CyberPlat могут также через Интернет оформить платежное поручение, позволяющее выполнить банковский перевод на любой счет в любом российском банке.

Клиенты система "Интернет-Банк" Номос-банка (www.nomos.ru) могут лишь получать информацию о состоянии своих счетов на текущую дату и о движении средств по счетам.

Другой проект в области электронного банкинга предлагает физическим и юридическим лицам (в том числе и банкам) "Градо-Банк" (www.grado.ru) и компании "Кит" (www.molot.ru). Их система "Градо" "предназначена для осуществления мгновенных, безналичных электронных расчетов и позволяет участнику в любое время суток с любого компьютера по сети Интернет перечислять денежные средства со своего банковского счета на расчетные счета в любом банке РФ. При совершении расчетных операций с электронного счета клиента автоматически удерживается комиссионное вознаграждение расчетного центра "Градо" в размере 0.25% от суммы совершаемой операции, но не менее 5 рублей и не более 250 рублей, а также комиссионное вознаграждение Банка-участника системы, определяемое им самим [81].

Как признают сами банкиры, явной экономии за счет онлайнового банкинга в России пока не наблюдается. Это связано как с большими разовыми вложениями по внедрению в банки Интернет-технологий, так и отсутствием "критической массы" онлайновых клиентов. Несмотря на преимущества онлайнового банкинга общее число клиентов, по некоторым оценкам, не превышает 2000-3000 человек. Но, как считает руководитель компании Internet Marketing Андрей Бурдинский, подобные системы обязательно окупятся - число пользователей Сети в России постоянно растет. Потенциал этого рынка огромен.

2.3 Интернет-магазины

2.3.1 Общая схема Интернет-магазина

Через сеть Интернет покупатель при помощи браузера заходит на Web-сайт Интернет-магазина. Web-сайт содержит электронную витрину, на которой представлены каталог товаров (с возможностью поиска) и необходимые интерфейсные элементы для ввода регистрационной информации, формирования заказа, проведения платежей через Интернет, оформления доставки, получения информации о компании-продавце и on-line помощи.

Регистрация покупателя производится либо при оформлении заказа, либо при входе в магазин. После выбора товара от покупателя требуется заполнить форму, в которой указывается, каким образом будет осуществлена оплата и доставка. Для защиты персональной информации взаимодействие должно осуществляться по защищенному каналу (например, по протоколу SSL 3.0). По окончании формирования заказа и регистрации вся собранная информация о покупателе поступает из электронной витрины в торговую систему Интернет-магазина. В торговой системе осуществляется проверка наличия затребованного товара на складе, инициируется запрос к платежной системе. При отсутствии товара на складе направляется запрос поставщику, а покупателю сообщается о времени задержки.

В том случае, если оплата осуществляется при передаче товара покупателю (курьером или наложенным платежом), необходимо подтверждение факта заказа. Чаще всего это происходит посредством электронной почты или по телефону.

При возможности оплаты через Интернет, подключается платежная система. Подробное описание всех возможных способов, применимых для электронных платежей в России будет приведено ниже. После сообщения о проведении on-line платежа торговой системой формируется заказ для службы доставки. На рисунке А.1 представлена принципиальная схема работы Интернет-магазина [19].

Торговые системы электронных магазинов на практике редко бывают полностью автоматизированными. Легкость совершения покупки имеет и обратную сторону: увеличение количества ошибок пользователя (особенно при невразумительном дизайне электронной витрины и отсутствии on-line помощи) - а это существенные потери для магазина. Поэтому зачастую требуется проверка менеджером каждого отдельного факта заказа. Исключение составляет лишь продажа информационного продукта, которой можно доставить с минимальными издержками непосредственно через Интернет.

Можно утверждать, что основные проблемы электронной коммерции лежат на стыках Интернета и реальной деятельности. В обычной торговле покупатель привык к тому, что есть возможность оценить товар визуально, определить его качество и характеристики. В электронной торговле он такой возможности лишен. Максимум, на что он может рассчитывать, это фотография товара и перечисление его характеристик. Зачастую этой информации достаточно, но здесь вступают в действие эмоциональные и психологические факторы. Большинство электронных магазинов имеют проблемы с доставкой товаров, особенно если цена товара невелика. Проблемы также возникают при необходимости оплатить товар в электронном магазине. Тому есть множество причин: недоверие граждан по отношению к банковской системе, в целом, и безналичным платежам, в частности, - как результат нестабильности экономической ситуации в стране; неурегулированность организационных и правовых вопросов электронных платежей; неуверенность в безопасности проведения транзакций через Интернет.

Торговая Интернет-система

В общем случае техническую сторону любого Интернет-магазина можно рассматривать как совокупность электронной витрины и торговой системы.

Электронная витрина предназначена для выполнения следующих задач:

·     предоставление интерфейса к базе данных продаваемых товаров (в виде каталога, прайс-листа);

·     работа с электронной “корзиной” или “тележкой” покупателя;

·     регистрация покупателей;

·     оформление заказов с выбором метода оплаты и доставки;

·     предоставление on-line помощи покупателю;

·     сбор маркетинговой информации;

·     обеспечение безопасности личной информации покупателей;

·     автоматическая передача информации в торговую систему.

Витрина электронного магазина располагается на Интернет-сервере и представляет собой Web-сайт с активным содержанием.

Основа витрины электронного магазина - каталог товаров с указанием цен, который может быть структурирован различными способами (по категориям товаров, по производителям), содержать полную информацию о характеристиках каждого товара и даже его изображение. Выбрав понравившийся товар, пользователь помещает его в “корзину” или “тележку”. “Корзина” представляет собой некоторое приближение корзины в реальном универсаме, то есть список продуктов, которые оплачиваются и доставляются вместе, одним пакетом (что позволяет снизить затраты на доставку). В любой момент до окончательного оформления заказа покупатель может отредактировать содержимое корзины и количество товаров каждого вида.

Процесс регистрации может инициироваться системой до или после выбора товаров из каталога. Оба способа имеют свои преимущества. Ввод регистрационных данных после выбора товаров позволяет покупателю сэкономить время в том случае, если он не принял решения что-либо купить в этом электронном магазине. Способ, при котором ввод данных производится в самом начале, выгоден продавцу тем, что позволяет легко отслеживать предпочтения конкретного покупателя при повторном посещении магазина и, учитывая их, повышать качество обслуживания (например, выводится сразу та часть каталога, которая ранее заинтересовала клиента). Существует и компромиссный вариант, когда, ввод регистрационной информации происходит после выбора товара, а в кэше браузера покупателя сохраняется файл Cookies, который используется при последующем подключении и передает информацию на сервер Интернет-магазина. При этом может снижаться степень защищенности персональной информации (в частности, информации о предпочтениях) покупателя.

Зачастую электронная витрина и является собственно Интернет-магазином, а вторая важная часть, электронная торговая система, просто отсутствует. Все запросы покупателей поступают не в автоматизированную систему обработки заказов, а к менеджерам по продажам.

Далее бизнес-процессы электронного магазина полностью повторяют бизнес-процессы предприятия розничной торговли. Таким образом, Интернет-витрина является инструментом привлечения покупателя, интерфейсом для взаимодействия с ним и проведения маркетинговых мероприятий.

Автоматизация торговли становится выгодной только с ростом масштабов бизнеса. До тех пор, пока несколько человек без особых усилий справляются с ручной обработкой заказов покупателей, особенно если цена каждого отдельного заказа относительно низка или количество покупателей невелико, проще всего организовать Интернет-магазин именно таким образом. Но для фирм, проводящих сотни транзакций в день и ориентированных на бизнес в Интернет это решение неприемлемо.

Системы оплаты

Варианты оплаты купленного товара зависят от способа доставки. В целом их можно разделить на оплату в момент получения товара (при доставке курьером, по почте наложенным платежом или визите покупателя в реальный магазин) и на предварительную оплату (при передаче информации через Интернет, доставке обычной или экспресс-почтой, магистральным транспортом). К варианту предварительной оплаты можно отнести различные схемы, связанные с резервированием суммы покупки на счету покупателя с действительным переводом средств только после осуществления доставки (так называемые защищенные сделки).

При изучении услуг, предлагаемых, электронными магазинами в российском сегменте Сети, были выделены следующие наиболее распространенные способы осуществления платежей:

·     оплата наличными курьеру при доставке товара или при визите покупателя в реальный магазин;

·     оплата банковским переводом, т.е. перечислением средств на расчетный счет (для иностранных граждан - валютный счет) электронного магазина;

·     наложенным платежом - оплата производится в почтовом отделении при получении товара согласно действующим почтовым правилам;

·     почтовым (телеграфным) переводом;

·     при помощи кредитной карты VISA, EuroCard/MasterCard, JCB, Diners Club и т.п.;

·     при помощи системы CyberPlat;

·     через систему ASSIST;

·     при помощи платежной системы ЭлИТ;

·     при помощи системы Instant!;

·     через систему CASHEW;

·     через систему Interrussia;

·     при помощи системы WebMoney;

·     при помощи системы PayCash;

·     через систему ТЕЛЕБАНК;

·     через систему ГРАДО.

Способы доставки товара

Существуют следующие способы доставки товаров покупателю:

·     международной курьерской службой;

·     собственной курьерской службой магазина или при помощи профессиональной курьерской службы;

·     почтой (по предоплате или наложенным платежом);

·     доставка с использованием магистрального транспорта;

·     международной почтовой службой;

·     самовывоз - клиент приезжает за заказанным товаром сам;

·     доставка по телекоммуникационным сетям - для информационного содержания.

2.3.2 Платежные системы

Оплата наличными

Производится курьеру при доставке товара или при визите покупателя в реальный магазин. При этом под курьером понимается не международная курьерская служба, а собственная, часто ограниченная одним или двумя крупными городами служба доставки.

Оплата наличными - наиболее быстрый, удобный, дешевый и привычный для покупателя способ оплаты товара, особенно если он проживает в крупном городе, а цена товара невелика. Ограничения этого метода - неудобство использования для оплаты информационного содержания, поставляемого через Интернет, а также различных услуг, оказание которых не требует личного контакта с покупателем на регулярной основе (например, оплата услуг связи).

Оплата банковским переводом

Этот способ оплаты довольно прост и привычен для покупателя, а для юридических лиц и при крупных суммах платежа он не имеет альтернатив. Филиалы Сбербанка России имеются практически везде, стоимость услуги составляет 3% от перечисляемой суммы.

Иногда электронный магазин предлагает помощь в оформлении бланка квитанции: покупатель вносит только свою фамилию, а реквизиты фирмы-продавца, цель и сумма платежа генерируются автоматически. Покупатель просто распечатывает форму на своем принтере, подписывает ее и идет с ней в ближайшее отделение Сбербанка.

Этот способ оплаты является наиболее безопасным (среди безналичных форм оплаты), деньги идут около недели и потеря платежа практически исключена.

Оплата наложенным платежом

Покупатель оплачивает заказ в момент получения товара на почте. При этом ему придется дополнительно заплатить почтовой службе до 20% от стоимости заказа - точная величина процента неизвестна, так как она зависит от местных почтовых правил. В большинстве регионов эта сумма составляет 10%. Этот вариант оплаты является наиболее затратным для покупателя, кроме того, для доставки должна использоваться федеральная почтовая служба, что может значительно увеличить время осуществления сделки (а, следовательно, и риск). Также чрезвычайно затруднена процедура возврата товара/денег.

Почтовым (телеграфным) переводом

Прохождение почтового перевода занимает от одной до шести недель, телеграфного - не более семи дней. При этом взимается до 10% от пересылаемой суммы. Учитывая специфику работы федеральной почтовой службы, этот способ можно назвать наименее удобным и надежным.

Для удобства покупателя некоторые магазины предлагают электронную форму, которая заполняется, печатается на локальном принтере и передается на почту вместе с деньгами.

Применения оплаты почтовым переводом рационально только, когда деятельность электронного магазина осуществляется без организации юридического лица (то есть невозможно оплатить покупку банковским переводом).

Оn-line платежные системы

Российский рынок платежей в Интернет находится в зарождающемся состоянии, несмотря на очевидные перспективы и потребности потенциальных участников. При этом с технической и правовой точки зрения многие необходимые операции могут быть реализованы уже сейчас.

В настоящий момент реально работают несколько платежных инструментов и поддерживающие их технологические решения. Выбор адекватных платежных инструментов, являющийся ключевым вопросом для развития рынка платежей в Интернет, должен быть обусловлен целым рядом критериев, в число которых входят: удобство пользования, надежность и скорость проведения операции, безопасность и невысокая стоимость инструмента и его поддержки для всех участников платежей: покупателей, продавцов, банков.

На одном полюсе спектра возможных инструментов - традиционные платежные карточки, на другом полюсе - цифровая наличность. Что касается цифровых денег, то их распространению препятствуют ряд факторов. К ним относятся анонимность платежей, опасность неконтролируемой эмиссии, а также сложность аудита торговых операций.

Что касается платежных карт, то они, являясь признанным платежным инструментом, заслуживают пристального внимания. По отношению к пользователю карточки хороши тем, что не требуют открытия в банке отдельного счета. Важным представляется факт завершения подготовительной работы международных платежных ассоциаций Visa, MasterCard, Europay к реализации протокола SET (Secure Electronic Transaction).

Неготовность SET к реализации, а также то, что SET не является адекватным инструментом для микроплатежей (на сумму менее одного доллара), которые образуют на рынке платежей в Интернет отдельную нишу, не позволяет рассматривать карточки как единственный инструмент. Использование дебетовых карт (распространенных в России гораздо шире, чем кредитные) осложняется тем, что для проведения on-line оплаты требуется наличие специального оборудования.

В зависимости от механизма выполнения платежной операции, степени гарантии поступления оплаты торговцу возможен соответствующий спектр организационно-юридических решений. Они определяют ту или иную стоимость выполнения операции.

Система ASSIST

ASSIST представляет собой систему, которая позволяет в реальном времени осуществлять авторизацию и проведение платежей, совершаемых при помощи кредитных карт или с лицевых счетов клиентов Интернет-провайдеров с любого компьютера, подключенного к Интернет.

ASSIST запущена в коммерческую эксплуатацию в апреле 1999 г. Система создана и эксплуатируется КБ “Платина” (Москва) и ООО “Рексофт” (Санкт-Петербург). Платежи на счет Интернет-магазина всегда поступают в рублях. Покупатель может расплачиваться любой валютой. Магазин может выставлять счет в рублях или долларах США (в этом случае происходит конвертация по текущему курсу ЦБ). В систему заложена возможность выставления счета в любой валюте.

Никакого дополнительного программного обеспечения, кроме браузера, устанавливать не требуется. В качестве серверного ПО используется DynaSite. Все расчеты проводятся через бэк-офис Киберплат. Для обеспечения безопасности передаваемых данных от покупателя в ASSIST используется протокол SSL. Сертификат сервера выдан компанией Verisign. Система не анонимна, но конфиденциальная информация о кредитной карте клиента (реквизиты) в Интернет-магазин не передаются.

Вопросы взаимодействия всех участников расчетов регулируются действующим законодательством РФ. Расчетный банк системы - КБ “Платина” (Москва), технологические вопросы - ООО “Рексофт”, процессинг кредитных карт - UCS (Москва).

Условия присоединения к системе и тарифы

Для пользователя - бесплатно, присоединение происходит во время оплаты товара или услуги в Магазине.

Для продавца стоимость подключения 150 долл. Максимальное комиссионное вознаграждение 5% от суммы операции. Величина комиссионного вознаграждения уменьшается при больших объемах платежей.

Схема расчетов при помощи кредитных карт

Владелец банковской кредитной карточки: VISA, Eurocard/MasterCard, Diners Club, JCB, American Express (AMEX) (далее - Покупатель) может оплачивать покупки в Интернет-магазинах. Расчеты в этом случае производятся по следующей схеме (иллюстрация на рисунке Б.1):

1.    Покупатель через сеть Интернет подключается к Web-серверу Магазина, формирует корзину товаров и выбирает форму оплаты по кредитным карточкам.

2.    Магазин формирует заказ и переадресует Покупателя на авторизационный сервер системы ASSIST, одновременно на авторизационный сервер передаются код Магазина, номер заказа и его сумма.

3.    Авторизационный сервер ASSIST устанавливает с Покупателем соединение по защищенному протоколу SSL 3.0 и принимает от Покупателя параметры его кредитной карточки (номер карточки, дата окончания действия карточки, имя держателя карточки в той транскрипции, как оно указано на карточке). Информация о карточке не предоставляется Магазину при операциях Покупателя.

4.    Авторизационный сервер ASSIST производит предварительную обработку принятой информации и передает ее в расчетный банк системы (далее - Банк). Банк проверяет наличие такого Магазина в Системе, проверяет соответствие операции установленным системным ограничениям. По результатам проверок формируется запрет или разрешение проведения авторизации транзакции в карточную платежную систему.

5.    При запрете авторизации Банк передает авторизационному серверу ASSIST отказ от проведения платежа. Авторизационный сервер передает Покупателю отказ с описанием причины, а Магазину отказ с номером заказа. При разрешении авторизации запрос на авторизацию передается через закрытые банковские сети банку-эмитенту карточки Покупателя или процессинговому центру карточной платежной системы, уполномоченному банком-эмитентом.

6.    При отказе в авторизации Банк передает авторизационному серверу ASSIST отказ от проведения платежа. Авторизационный сервер передает Покупателю отказ с описанием причины, а Магазину отказ с номером заказа. При положительном результате авторизации, полученном от карточной платежной системы, происходит перевод денег на счет Банка и отправляется подтверждение авторизации.

7.    Банк передает авторизационному серверу ASSIST положительный результат авторизации.

8.    Авторизационный сервер передает Покупателю и Магазину положительный результат авторизации с номером заказа, Банк осуществляет перечисление средств на счет Магазина в соответствии с существующими договорными отношениями между Банком и Магазином.

Схема расчетов на основе сертификатов

Клиенты зарегистрированных в системе ASSIST Интернет-провайдеров могут оплачивать товары и услуги в Интернет-магазинах со своего лицевого счета. В этом случае расчеты происходят по следующей схеме (иллюстрация на рисунке В.1):

1.    Провайдер генерирует и выдает своему клиенту цифровой сертификат для идентификации клиента в системе ASSIST в качестве Покупателя. Провайдер передает в расчетный банк системы ASSIST информацию о выданных сертификатах.

2.    Для совершения покупки Покупатель через Интернет подключается к Web-серверу Магазина, формирует корзину товаров и указывает, что оплата будет производиться со счета у Провайдера.

3.    Магазин формирует заказ и переадресует Покупателя на авторизационный сервер системы ASSIST, одновременно на авторизационный сервер передаются код Магазина, номер заказа и его сумма.

4.    Авторизационный сервер ASSIST устанавливает с Покупателем соединение по защищенному протоколу SSL и принимает от Покупателя цифровой сертификат, по которому определяет, к какому Провайдеру принадлежит Покупатель.

5.    После этого авторизационный сервер передает принятую информацию в Банк на авторизацию. Банк осуществляет контроль транзакции: проверяет наличие в Системе Магазина и Провайдера, остаток на счете Провайдера и лимит Покупателя.

6.    В результате проверок формируется разрешение или запрет проведения платежа. При запрете платежа Банк передает авторизационному серверу ASSIST отказ от проведения платежа с указанием причины отказа. При разрешении платежа Банк переводит денежные средства со счета Провайдера на счет Магазина.

7.    Банк передает авторизационному серверу ASSIST результат авторизации.

8.    Авторизационный сервер ASSIST передает результат авторизации Покупателю и Магазину. В случае положительного результата авторизации Магазин отпускает товар (оказывает услугу).

Получение выписок по транзакциям в системе ASSIST

1.    Покупатель заходит на Web-сайт системы ASSIST и запрашивает выписку о проведенных транзакциях, указывая свой код и пароль (если он зарегистрировался в системе).

2.    Авторизационный сервер ASSIST проверяет код и пароль Покупателя. При положительных результатах проверки авторизационный сервер направляет запрос Покупателя Банку.

3.    Банк формирует выписку и передает ее авторизационному серверу.

4.    Покупатель получает выписку от авторизационного сервера.

Система CyberPlat

Дебетовая система (платеж осуществляется цифровым чеком, подписанным ЭЦП). Система создана и эксплуатируется КБ “Платина” (Москва).

Тарифы

Для физических лиц:

·     проведение платежа через систему - 2% от суммы (но не менее 5 р.)

·     выдача наличных - 1% от суммы (но не менее 10 р.)

Для юридических лиц:

·     Открытие счета и предоставление программного обеспечения - 1000 р.

Для электронных магазинов:

·     Регистрация в системе и предоставление программного обеспечения – 200 долл.

·     Расчетно-кассовое обслуживание: по договоренности с банком Платина

CyberPlat с открытием счета в банке “Платина”

Расчеты производятся по следующей схеме (иллюстрация на рисунке Г.1):

1.    Покупатель через Интернет подключается к Web-серверу Магазина, формирует корзину товаров и направляет Магазину запрос на выставление счета.

2.    Магазин в ответ на запрос Покупателя направляет ему подписанный своей электронной цифровой подписью (ЭЦП) счет, в котором указывает: наименование товара (услуги), стоимость товара (услуги), код магазина, время и дату совершения операции. С гражданско-правовой точки зрения этот счет является предложением заключить договор (офертой).

3.    Покупатель подписывает своей ЭЦП предъявленный ему счет и отправляет его обратно в Магазин, совершая тем самым акцепт. Договор считается заключенным с момента подписания Покупателем выставленного ему счета. В системе счет, подписанный Покупателем, становится чеком.

4.    Подписанный двумя ЭЦП (Магазином и Покупателем) чек направляется Магазином в Банк для авторизации. Банк производит обработку подписанного чека: проверяет наличие в Системе Магазина и Покупателя, проверяет ЭЦП Покупателя и Магазина, проверяет остаток и лимиты средств на счете Покупателя, сохраняет копию чека в базе данных Банка. В результате проверок формируется разрешение или запрет проведения платежа.

5.    При разрешении платежа: Банк переводит денежные средства со счета Покупателя на счет Магазина, Банк передает Магазину разрешение на оказание услуги (отпуск товара), Магазин оказывает услугу (отпускает товар). При запрете платежа: Банк передает Магазину отказ от проведения платежа, Покупатель получает отказ с описанием причины.

Регистрация держателя пластиковой карты

Держатель банковской кредитной карточки: VISA, Eurocard/MasterCard, Diners Club, JCB (далее – Покупатель) регистрируется в платежной системе CyberPlat. При регистрации Покупатель указывает свои персональные данные (Фамилия, Имя, Отчество, Паспортные данные, Адрес электронной почты, Почтовый адрес, Телефон) и параметры своей карточки (название платежной системы, к которой принадлежит карточка, номер карточки, дата окончания действия карточки, имя держателя карточки в той транскрипции, как оно указано на карточке). Информация о карточке передается в защищенном виде только в Банк и не предоставляется Магазину при операциях Покупателя.

1.    Покупатель через Интернет подключается к Web-серверу Магазина, формирует корзину товаров и направляет Магазину запрос на выставление счета.

2.    Магазин в ответ на запрос Покупателя направляет ему подписанный своей электронной цифровой подписью (ЭЦП) счет, в котором указывает: наименование товара (услуги), стоимость товара (услуги), код магазина, время и дату совершения операции. С гражданско-правовой точки зрения этот счет является предложением заключить договор (офертой).

3.    Покупатель подписывает своей ЭЦП предъявленный ему счет и отправляет его обратно в Магазин, совершая тем самым акцепт. Договор считается заключенным с момента подписания Покупателем выставленного ему счета. В системе счет, подписанный Покупателем, становится чеком.

4.    Подписанный двумя ЭЦП (Магазином и Покупателем) чек направляется Магазином в Банк для авторизации. Банк производит обработку подписанного чека: проверяет наличие в Системе Магазина и Покупателя, проверяет ЭЦП Покупателя и Магазина, проверяет соответствие операции на установленные системные лимиты, сохраняет копию чека в базе данных Банка. В результате проверок формируется разрешение или запрет проведения авторизации транзакции в карточную платежную систему.

5.    При запрете авторизации Банк передает Магазину отказ от проведения платежа, Покупатель получает отказ с описанием причины. При разрешении авторизации в соответствии с договором между Банком и Покупателем, Банк увеличивает сумму оплаты на величину комиссии Банка. Виды и размер комиссий определяются действующими тарифами Банка

6.    Запрос на авторизацию передается через закрытые банковские сети банку-эмитенту карточки Покупателя или процессинговому центру карточной платежной системы, уполномоченному банком-эмитентом.

7.    При отказе в авторизации Банк передает Магазину отказ от проведения платежа, Покупатель получает отказ с описанием причины. При положительном результате авторизации, полученном от карточной платежной системы, Банк передает Магазину разрешение на оказание услуги (отпуск товара), Магазин оказывает услугу (отпускает товар). Банк осуществляет перечисление средства на счет Магазина в соответствии с существующими договорными отношениями между Банком и Магазином (иллюстрация на рисунке Г.2).

Покупатель полностью контролирует процесс совершения покупки. В качестве документального подтверждения совершенной сделки у каждой стороны остаются подписанные ЭЦП чеки, удостоверяющие факт совершения сделки и имеющие юридическую силу.

Выписка по счету

1.    Покупатель запрашивает выписку о состоянии своего счета, подписывая запрос своей ЭЦП.

2.    Банк проверяет код Покупателя и его ЭЦП.

3.    При положительных результатах проверки Банк направляет Покупателю подписанную ЭЦП Банка выписку с криптографически преобразованным текстом.

4.    Покупатель получает сообщение, производит проверку подписи Банка и обратное криптографическое преобразование выписки.

5.    Покупатель сохраняет выписку на своем компьютере.

Запрос о прохождении платежей Покупателя в Магазине

1.    Покупатель запрашивает информацию о проведенных им в данном Магазине платежах, указывая свой код в Системе CyberPlat.

2.    На основании полученного кода Магазин предоставляет информацию о платежах данного Покупателя.

Платежная система ЭлИТ

ЭлИТ является совместным проектом АКБ “Автобанк” и компании “АйТи”. Оплата по пластиковым картам VISA, Euro/Master Card, Union Card, American Express. Работа по слиповой и безслиповой технологии. Перевод денег от одного до трех дней. При желании клиент может следить за процессом авторизации карточки. Для этого клиент должен указать уникальный номер платежной операции (транзакции). Уникальный номер генерируется системой для каждой платежной операции в момент отправки клиентом электронного платежного поручения на обработку в платежную систему.

1.    Покупатель оформляет заказ в электронном магазине и выбирает способ оплаты пластиковой картой.

2.    Торговая система магазина передает данные о заказе на Маршрутизатор системы “ЭлИТ”.

3.    Платежная система запрашивает данные пластиковой карты Покупателя.

4.    Покупатель вносит в предложенную форму реквизиты своей пластиковой карты и передает их на Маршрутизатор платежной системы. При этом используется протокол SSL 3.0.

5.    Маршрутизатор генерирует необходимые документы и отправляет запрос на авторизацию в Банк системы.

6.    При успешной авторизации полученных данных Банк производит блокирование средств (в объеме стоимости заказа) на карточном счете Покупателя. Результат авторизации передается на маршрутизатор системы.

7.    Маршрутизатор системы уведомляет Покупателя и Магазин о результатах авторизации.

8.    При положительном результате авторизации Магазин инициирует доставку товара Покупателю.

9.    При успешной доставке и приемке заказа оформляется документ, подтверждающий получение заказа Покупателем (слип, карточка службы экспресс-доставки, почтовое извещение).

10.   Перечисление средств с карточного счета клиента осуществляется по указанию менеджера-продавца только после фактической доставки товара клиенту. В случае отказа клиента от получения доставленного товара менеджер-продавец в платежной системе осуществляет операцию разблокирования средств на карточном счете клиента.

Такая схема, отображенная на рисунке Д.1, позволяет для всех участников операции (клиент, продавец, банк) минимизировать или свести к нулю риски, связанные с проведением платежей через Интернет.

Система WebMoney Exchange

WebMoney - система Интернет расчетов, использующая “цифровые наличные”. Для работы в системе требуется установить бесплатную программу WM Keeper.

Система Webmoney Exchange позволяет в реальном времени осуществлять безопасные наличные платежи за товары и услуги по сети Интернет, любой другой перевод (отправку, получение) денежных средств по каналам сети.

Единица WM привязана к курсу доллара США, при этом WM являются полностью конвертируемыми по отношению к долларам США, российским рублям, другой валюте, используемой для расчетов в Сети.

Эмиссия WM осуществляется INTERNATIONAL METAL TRADING BANK INC. (IMTB). Деньги клиентов системы Webmoney Exchange находятся на корреспондентских счетах типа “ностро” в IMTB. Утверждается, что Банк осуществляет 100% резервирование WM в американских долларах.

Организацией движения WM в России и технической поддержкой системы занимается ВМ-ЦЕНТР - автономная некоммерческая организация, объединяющая пользователей Webmoney.

Все сообщения в системе передаются в закодированном виде, с использованием алгоритма защиты информации подобного RSA с длиной ключа более 1024 бит. Для каждого сеанса используются уникальные сеансовые ключи. Поэтому в течение сеанса (времени осуществления транзакции) никто, кроме Покупателя, не имеет возможности определить назначение платежа и его сумму. Никто не сможет совершить никаких денежных операций, основываясь на реквизитах прошлых сделок. Для каждой сделки используются уникальные реквизиты, и попытка использовать их вторично немедленно отслеживается и гасится.

Система устойчива по отношению к обрывам связи. Если любая операция в системе не была успешно завершена по причине обрыва связи, то система не учитывает данную операцию.

Тарифы

За совершение каждой транзакции с WM взимается тариф в размере 0.8% от суммы платежа, но не менее 0.01 единицы WM.

За все операции, связанные с движением WM из системы, взимается дополнительная плата в соответствии с действующими тарифами IMTB по данному виду операций.

Регистрация

Покупатель загружает из Интернета и устанавливает на своем компьютере программу WM Keeper. При запуске программы происходит соединение с сервером сертификации, создается учетная запись “кошелька” в системе.

Следующий этап - получение WM. Покупатель может перевести американские доллары на счет в IMTB или обратиться в ВМ-Центр. Эта организация осуществит перевод российских рублей в американские доллары, которые будут депонированы на счете в IMTB. После того, как деньги получены Банком, Покупатель может отправить запрос о конвертировании денег на счету в WM. WM будут высланы Покупателю через сервер сертификации.

После получения WM сохраняются на локальном диске Покупателя (разумеется, информация о номере кошелька, на котором находится каждая единица WM, хранится в системе, на сервере сертификации).

В системе реализованы два типа платежей: обычный и с протекцией торговой сделки.

Обычный платеж (рисунок Е.1)

1.    Покупатель переводит американские доллары на счет в IMTB или российские рубли в ВМ-Центр, который в свою очередь конвертирует их в американские доллары.

2.    Банк эмитирует цифровую наличность и высылает сертификаты Покупателю через Сеть.

3.    Покупатель формирует заказ, получает от Продавца номер его кошелька в системе WebMoney, производит оплату. При этом с его кошелька списывается, а в кошелек Продавца зачисляется сумма в размере стоимости товара. Взаимодействие осуществляется через сервер сертификации системы.

4.    Продавец осуществляет доставку товара.

5.    Впоследствии Продавец может конвертировать WM в американские доллары или российские рубли через ВМ-Центр.

Двухфазный платеж (платеж с протекцией торговой сделки)

Рекомендуется применять для товаров, требующих физической доставки.

Магазин определяет товары, по которым возможен двухфазный платеж и сроки их доставки. После чего указанный товар можно оплатить только двухфазным платежом (рисунок Ж.1):

1.    Покупатель переводит американские доллары на счет в IMTB или российские рубли в ВМ-Центр, который в свою очередь конвертирует их в американские доллары.

2.    Банк эмитирует цифровую наличность и высылает сертификаты Покупателю через Сеть.

3.    Покупатель производит заказ товара в Магазине и выбирает пароль транзакции, вводит адрес и время доставки.

4.    На счету (в кошельке) Покупателя резервируется сумма в размере стоимости товара.

5.    Продавец получает уведомление о том, что денежная сумма, эквивалентная стоимости товара, зарезервирована и производит доставку товара.

6.    При отказе покупателя от сделки или если продавец не осуществляет доставку в указанный им срок зарезервированная денежная сумма разблокируется и становится доступной для других операций, но лишь по истечении срока доставки, что дает возможность Продавцу заменить некачественный товар. Если Продавец осуществляет доставку в указанный им срок и качество товара соответствует заявленному, Покупатель получает товар и сообщает Продавцу или его агенту пароль транзакции.

7.    Продавец (агент Продавца) в присутствии Покупателя производит сверку пароля транзакции через программу WEBMONEY KEEPER, после чего денежная сумма с кошелька Покупателя переводится в кошелек Продавца.

При попытке Продавца подобрать пароль транзакции, зарезервированная сумма разблокируется, и система фиксирует попытку недобросовестного использования. Специалисты Центра технической поддержки выясняют, что явилось причиной таких действий, и принимают соответствующие меры, предусмотренные Соглашением.

Система Instant!

Система позволяет Покупателю:

·     оплачивать в режиме реального времени международными пластиковыми карточками товары или услуги, исключая пересылку данных о пластиковых карточках от клиентов продавцам;

·     оплачивать в режиме реального времени любые услуги и товары со счета Покупателя в Банке.

Продавцу услуг или товаров система позволяет:

·     проверять в режиме реального времени поступление платежа или наличие транзакции по карточке и предоставлять продукт покупателю немедленно после оплаты;

·     получать оплату за услуги или товары на свой счет в банке без необходимости открытия нового банковского счета;

·     получать оплату за услуги или товары на свой счет как от клиентов - владельцев счетов в Банке, так и от клиентов - держателей международных пластиковых карточек;

·     использовать встроенный электронный магазин для того, чтобы быстро и просто организовать продажу своего продукта через Интернет;

·     использовать простой интерфейс для интеграции платежной системы с любым сторонним программным обеспечением электронного магазина;

·     самостоятельно регистрировать держателей международных пластиковых карт, обеспечивая в дальнейшем безопасное использование карточек для платежей в свой адрес.

Банкам система позволяет регистрировать держателей международных пластиковых карт, как из числа своих клиентов, так и держателей карт, эмитированных сторонними банками.

Тарифы:

·     Открытие счета Покупателя бесплатно, если первый взнос на счет Покупателя не менее 150 долл., иначе открытие счета Покупателя 10 долл.

·     Комиссия за внутренние (между Instant! счетами) операции пополнения счета Продавца 2% от суммы операции, но не менее 0.1 долл.

·     Комиссия за внутренние (между Instant! счетами) операции пополнения счета Покупателя 1% от суммы операции, но не менее 0.1 долл.

·     Комиссия за межбанковский перевод с Instant! счета на предопределенный при открытии Instant! счета внешний банковский счет 2% от суммы операции, но не менее 25 долл.

Внутренние операции снятия со счета Продавца запрещены, снять средства со счета Продавца можно, только переведя их на банковский счет в банке Продавца, указываемый при открытии счета Продавца.

Выплаты Банку, проводящему клиринг по кредитным картам, здесь не включены. Все остальные предусмотренные системой услуги оказываются бесплатно.

Регистрация пластиковых карт

Продавцы могут регистрировать держателей пластиковых карт, которых они обслуживают, а также определять сторонних регистраторов, карточки, зарегистрированные которыми, они соглашаются принимать. Однажды зарегистрировавшись, держатель пластиковой карты получает возможность многократно безопасно платить карточкой через Интернет. Банки также могут регистрировать держателей международных пластиковых карт, как из числа своих клиентов, так и держателей карт, эмитированных сторонними банками.

В любой момент Регистратор может отменить выданное им ранее подтверждение регистрации карточки, объявить подтвержденную им ранее карточку как утерянную, украденную или имеющую требования на возврат уплаченных ранее с нее сумм. В этом случае карточка Платежной системой блокируется к приему.

Оплата on-line покупки

1.    Держатель карты самостоятельно заносит регистрационную информацию, воспользовавшись для этого функцией “Регистрация карты”.

2.    Держатель карты посещает регистрационный пункт, где сотрудник Банка считывает информацию с пластиковой карты и отправляет запрос на авторизацию.

3.    Банк-эмитент карточной системы производит проверку реквизитов карты.

4.    Изготавливается слип карточки (без указания суммы покупки в нем).

5.    Держатель карты получает идентификатор и пароль для входа. После этой процедуры он получает возможность осуществлять многократные платежи с карточки в Интернет в адрес Продавцов, зарегистрированных в системе.

6.    Покупатель делает заказ в электронном магазине, и выбирает оплату кредитной картой через систему Instant!.

7.    Магазин передает информацию о заказе в процессинговый центр системы.

8.    Процессинговый центр запрашивает у пользователя идентификатор и пароль для проведения платежа.

9.    Процессинговый центр генерирует данные транзакции и направляет их финансовому оператору системы.

10.   Финансовый оператор, у которого находятся “виртуальные счета” покупателя и продавца, осуществляет перевод денег внутри системы.

11.   Данные транзакции либо направляются Продавцу (если тот пожелает обратиться в сторонний банк), либо в банк-эквайрер системы, через который осуществляется перевод необходимой суммы со счета Покупателя в банке-эмитенте платежной карты (рисунок И.1).

В системе Instant! возможна оплата покупки и без применения платежной карты. В этом случае схема транзакции значительно упрощается (рисунок И.2).

Покупатель вносит деньги на счет финансового оператора системы, после чего получает, как и в случае с платежной картой, идентификатор и пароль, и может наравне с другими пользователями системы совершать онлайн покупки.

Подтверждение платежа от Покупателя

Для подтверждения платежа от Покупателя Продавец может либо получить выписку, либо выдать on-line запрос к системе, позволяющий проверить любой конкретный платеж (данная возможность позволяет Продавцу обслуживать Покупателей полностью автоматически). Каждый платеж имеет уникальный идентификатор транзакции, известный только Покупателю и Продавцу. Покупатель, заплативший за Продукт, сообщает идентификатор транзакции Продавцу, тот должен выдать онлайн запрос к системе, содержащий 6-символьный префикс счета Продавца, четырех символьный префикс пароля Продавца и идентификатор транзакции, после чего получает от системы подтверждение о наличии такого платежа в его адрес, либо сообщение об отсутствии такой транзакции.

Система PayCash

PayCash - совместный проект, разрабатываемый банком “Таврический” и группой компаний Алкор-Холдинг. Система позволяет совершать покупки через Интернет и производить мгновенные и защищенные платежи через электронный кошелек Покупателя.

Электронная цифровая подпись позволяет связать документ с конкретным юридическим или физическим лицом его подписавшим, подобно собственноручной подписи и печати. Электронный документ, подписанный электронной цифровой подписью конкретного юридического или физического лица, может содержать финансовые обязательства по отношению к другому лицу или предъявителю. Законодательство Российской Федерации позволяет использовать электронную цифровую подпись для подписания юридически значимых документов. В PayCash, как системе наличных платежей, используются электронные денежные обязательства, выпущенные банком в качестве средств оплаты между участниками платежной системы.

Система PayCash не является принадлежностью одного банка, а является открытой системой, готовой к созданию как локальных, так и глобальных платежных систем.

Регистрация и проведение on-line платежа (рисунок К.1)

1.    Покупатель переводит деньги в банк системы, устанавливает на своем компьютере программное обеспечение электронного кошелька, получает эмитированные Банком цифровые сертификаты.

2.    Покупатель выбирает товар в электронном магазине, отсылает заказ Магазину.

3.    Кошелек Продавца отсылает кошельку Покупателя требование заплатить, содержащее подписанный электронной цифровой подписью текст договора.

4.    Кошелек Покупателя предъявляет своему владельцу текст договора. Если Покупатель соглашается платить (при достаточном количестве денег у Покупателя), то кошелек Покупателя отправляет кошельку Продавца электронные деньги и подписанный электронной цифровой подписью Покупателя договор.

5.    Кошелек принимает платежи только на основании договоров, переданных потенциальным Покупателям. Для Кошелька можно определить период, в течение которого он будет принимать платежи по отосланным договорам, таким образом, Магазин может удалять из своей базы данных устаревшие неоплаченные заказы. После проверки этих условий отсылает электронные деньги в банк для авторизации.

6.    Банк, получив электронные деньги от продавца, проводит их авторизацию и в случае успеха зачисляет соответствующую сумму денег на счет продавца в системе PayCash. Сообщение об этом передается кошельку продавца вместе с электронным чеком для покупателя.

7.    Получив ответ из банка, кошелек передает магазину данные авторизации и сообщение об успешном зачислении денег на счет продавца. Электронный чек из банка пересылается кошельку покупателя.

Система ТЕЛЕБАНК

Разработана ГУТА-Банком. Дистанционное банковское обслуживание частных лиц. Операции осуществляются через Интернет или по телефону круглосуточно и из любого места. Прохождение платежа занимает от 1 дня (в Москве) до 2-4 дней (дальнее зарубежье).

Через Систему ТЕЛЕБАНК можно оплачивать коммунальные услуги, счета телекоммуникационных компаний, проводить платежи, а также конвертировать валюту, пополнять пластиковые карточки со счетов в Системе ТЕЛЕБАНК и счета в Системе ТЕЛЕБАНК с пластиковых карточек.

Система ТЕЛЕБАНК применима для любых сделок через Интернет в тех случаях, когда предусмотрена оплата банковским переводом (рублями или валютой). При этом продавец может быть как совершенно независим от Банка, так и действовать с ним совместно. В последнем случае покупателю нет необходимости вводить полные банковские реквизиты юридического лица, достаточно лишь знать код соответствующей Универсальной Платежной Инструкции (УПИ). При этом значительно увеличивается скорость прохождения платежа.

Программное обеспечение, предлагаемое для Интернет-банкинга, позволяет покупателю проводить операции в защищенном режиме. Безопасность при работе по телефону обеспечивается использованием личного пароля клиента для входа в Систему и переменного кода для проведения каждой операции. Безопасность при работе через Интернет обеспечивается использованием Электронной Цифровой Подписи (ЭЦП), вводом переменного кода или пароля из токена. ЭЦП заменяет собственноручную подпись клиента и позволяет установить подлинность документа и его автора.

Наилучшим образом система ТЕЛЕБАНК подходит для предоплаты товаров и регулярно предоставляемых услуг (биллинга), так как возможность мгновенных платежей не предусмотрена.

Для организации электронной коммерции через Систему ТЕЛЕБАНК требуется то же самое, что и для ведения любого бизнеса в России: наличие юридического лица, оформленного в установленном законом порядке, и банковского счета.

Продавцу, имеющему и то и другое, достаточно опубликовать описание товара или услуги, свои банковские реквизиты, инструкции по безналичной оплате и ссылку на расчетный сервер Системы ТЕЛЕБАНК. Покупатель, имеющий счет в Системе ТЕЛЕБАНК, может воспользоваться этой информацией и самостоятельно провести платеж.

Тарифы

·     Месячная стоимость обслуживания - 1 долл.

·     Открытие валютного счета - 10 долл.

·     Оформление или изменение платежной инструкции - 1 долл.

·     Перевод рублей с распорядительного счета в пользу получателей в третьих банках – 0,2 долл. +1% от суммы

·     Перевод иностранной валюты со счетов в пользу получателей в третьих банках – 5 долл. +1% от суммы

·     Комиссия при проведении операции через оператора – 0,5 долл.

·     Комиссия при конверсионных операциях по курсу ЦБ РФ - 0.5% от суммы

·     Получение наличных рублей со счета через кассу Банка - 0.5% от суммы

·     Получение наличной валюты со счета через кассу Банка - 1% от суммы

·     Непредоформленный разовый платеж через оператора - 1 долл.

·     Пополнение карточек, эмитированных Банком, переводом со счета в Системе - 0.3% от суммы

·     Авторизация по Юнион Кард с зачислением средств на счет в Системе - 0.5% от суммы

·     Авторизация по картам системы VISA с зачислением средств на счет в Системе - 1% от суммы.

Суммы тарифов, указанные в долларах США, пересчитываются в рубли РФ по курсу ЦБ РФ, действующему на момент применения тарифов. Ежемесячная комиссия взимается, если в течение месяца по счетам Клиента была проведена хотя бы одна операция.

Регистрация и проведение on-line платежа

1.    Покупатель оформляет заказ в электронном магазине.

2.    Магазин выставляет покупателю счет и направляет его на расчетный сервер Системы.

3.    Покупатель заполняет on-line форму платежного поручения, вводит УПИ (если магазин является участником Системы) или банковские реквизиты магазина.

4.    Расчетный сервер проводит авторизацию покупателя. Если авторизация проходит успешно, данные транзакции направляются в ГУТА Банк.

5.    Если магазин является участником системы, то банк переводит средства со счета покупателя на счет продавца. Если магазин никак не связан с ГУТА Банком, то деньги по каналам межбанковских расчетов переводятся в банк магазина.

6.    Магазин получает от банка подтверждение оплаты по условиям выставленного счета, и предоставляет товар или оказывает услугу (рисунок К.2).

Система ГРАДО

Система разработана ООО КБ “ГРАДОБанк”, предназначена для осуществления безналичных электронных расчетов и позволяет участнику в любое время суток с любого компьютера по сети Интернет перечислять денежные средства со своего банковского счета на расчетные счета в любом банке РФ.

Участником системы ГРАДО может стать как физическое, так и юридическое лицо. Коммерческий банк имеет возможность стать банком-корреспондентом системы и получить возможность предоставить своим клиентам весь спектр услуг системы.

По мнению разработчиков системы, Расчетный Центр ГРАДО предназначен в основном для осуществления межбанковских платежей, а с частными лицами и организациями должны работать банки-корреспонденты. Но на момент написания этого материала в реестре банков-участников числился только сам КБ ГРАДОБанк.

Безопасность

Работа в системе возможна только при аутентичности идентификатора, пароля, электронного ключа доступа и используемого программного обеспечения. Для осуществления операций необходимо сообщить партнеру свой идентификатор.

Вся информация об операциях со счетом передается в кодированном виде, с использованием аналога алгоритма защиты информации RSA с длиной ключа более 1024 бит. Для каждого сеанса связи используются уникальные сеансовые ключи. В системе защищена не только информация о совершаемых банковских операциях, но и все информационные (коммуникационные) сообщения. На серверах Расчетного Центра Системы хранится информация обо всех совершенных операциях и зафиксированы их участники. Для каждой операции используются уникальные реквизиты.

Система устойчива к обрывам связи. Если любая операция в системе не была успешно завершена по причине обрыва связи, то она системой не учитывается. В ГРАДО реализована возможность хранения ключей на смарт-картах, что делает невозможной их утрату в результате несанкционированных действий и сбоев в работе компьютерных систем.

При совершении платежа участник может назначить Код протекции данной платежной операции, что позволяет Покупателю задержать оплату в случае, если Продавец не выполнил свои обязательства по качеству и срокам оказываемых услуг.

Тарифы

При совершении расчетной операции с электронного счета участника ГРАДО автоматически списывается комиссия, состоящая из вознаграждения РЦ-ГРАДО и Банка-Участника, с которым Покупатель заключил договор банковского счета для работы в ГРАДО.

Комиссия РЦ-ГРАДО составляет 0.25% от суммы совершаемой операции, но не менее 5 рублей и не более 250 рублей. Размер комиссионного вознаграждения Банка-Участника определяются самим Банком-Участником.

Обычный платеж

1.    Покупатель оформляет заказ в электронном магазине.

2.    Магазин выставляет Покупателю счет.

3.    Покупатель при помощи клиентского программного обеспечения Системы генерирует on-line платежное поручение и отсылает его в Расчетный Центр.

4.    Расчетный Центр (КБ ГРАДОБанк) проводит авторизацию покупателя. Если авторизация проходит успешно, Система осуществляет перевод денежных средств с корреспондентского счета банка Покупателя на счет банка Магазина (рисунок Л.1).

Платеж с протекцией сделки (рисунок Л.2)

1.    Покупатель оформляет заказ в электронном магазине.

2.    Магазин выставляет Покупателю счет.

3.    Покупатель при помощи клиентского программного обеспечения Системы генерирует on-line платежное поручение с кодом протекции и отсылает его в Расчетный Центр.

4.    Расчетный Центр (КБ ГРАДОБанк) проводит авторизацию покупателя. Если авторизация проходит успешно, осуществляется 100% резервирование суммы покупки на корреспондентском счету банка Покупателя.

5.    Магазин, через обслуживающий его счета банк, получает уведомление о проведении операции.

6.    Магазин производит доставку товара.

7.    Если Покупатель удовлетворен оказанной ему услугой, он передает Магазину код протекции сделки. В противном случае, по истечении срока протекции, зарезервированная на счете Покупателя сумма автоматически разблокируется и становится доступной для других платежных операций.

8.    Магазин передает код протекции в Расчетный Центр Системы, после чего происходит межбанковский перевод денежных средств с корреспондентского счета банка Покупателя в Системе на расчетный счет Магазина.

 

2.3.3 Системы доставки

Доставка международной курьерской службой

При доставке международной курьерской службой осуществляется 100% предоплата со стороны покупателя.

UPS осуществляет доставку в любую точку мира в течение трех дней. Стоимость доставки зависит от региона и в среднем по России составляет 25 долл. После получения денег высылается товар и номер груза, появляется возможность отслеживать на web-сайте UPS путь товаров. Всю необходимую информацию о сроках доставки, тарифах, филиалах системы в России можно получить на web-сайте фирмы [89].

DHL осуществляет доставку в большое число стран, но тарифы этой службы относительно высоки (по России посылка весом 1 кг 22-34 долл.). Время доставки - от 2 до 4 суток с момента окончания формирования заказа [72].

WestPost предлагает более умеренные тарифы (по России менее 20 долл.), однако в некоторые экзотические государства и труднодоступные территории посылки не доставляет. Заказ будет доставлен в течение 3-6 суток после завершения его формирования [90].

Доставка собственной службой доставки или профессиональной курьерской службой

Курьерская доставка доступна только в том городе, где располагаются склады электронного магазина (или поставщики товаров при работе “с колес”). Очевидно, что складское хозяйство, если таковое имеется, должно находиться близко к конечному потребителю. Основные потребители услуг электронной коммерции находятся в крупных городах - Москве, Санкт-Петербурге, Екатеринбурге, Новосибирске и некоторых других.

При оформлении заказа Покупатель, как правило, указывает свой контактный телефон и адрес. Курьер делает телефонный звонок или отправляет сообщение по электронной почте, чтобы договориться об удобном времени доставки. Сроки доставки заказа собственной службой доставки варьируются от двух часов до двух суток с момента окончания его формирования. Покупатель может оплатить заказ, вручив сумму непосредственно курьеру.

Доставка почтой

В этом случае покупателю выдадут бандероль с заказом в почтовом отделении, которое соответствует его почтовому адресу. Стоимость доставки в этом случае в среднем составляет 25% от стоимости заказа, а сроки соответствуют традициям российской почтовой системы.

Доставка международной почтовой службой

Для отправки товаров за рубеж. Эта служба доставит заказ в течение десяти-четырнадцати дней после окончания его формирования. Посылка перевозится международной почтой до границы страны, после чего передается национальной почтовой службе. Таким образом, сроки доставки сильно зависят от скорости работы почты в конкретном регионе.

Доставка магистральным транспортом

Применяется для крупногабаритных грузов (например, мебели) или больших партий товаров. Этот способ доставки наиболее характерен для оптовой торговли, сегмента business-to-business, взаимодействия производителя с поставщиками и дистрибьюторами, дистрибьюторов с дилерами. Под магистральным транспортом понимается автомобильный, железнодорожный, морской (контейнерные перевозки), воздушный. Приводить какие-либо цены и сроки доставки для данного варианта сложно. Подобные вопросы решаются в индивидуальном порядке при заключении сделки.


2.4 Аукционы в Интернете

2.4.1 Технология аукционов

Бурной популярностью, особенно в США, стали пользоваться в последний год Интернет-аукционы. Их оборот уже чуть ли не превышает оборот всей остальной розничной Интернет-торговли. Если в 1998 г. на on-line-аукционах в США совершили покупки 1,2 млн. человек, то к 2002 г. прогнозируется рост числа покупателей до 6,5 млн. (Jupiter Communications) [39]. На одном из наиболее популярных Интернет-аукционов eBay (www.ebay.com) ежедневно выставляются на торги примерно 3,5 млн. видов товара больше чем в 2900 разнообразных категориях [74]. И если еще полгода назад все крупнейшие мировые порталы включали в свой состав Интернет-магазины, то теперь с такой же поспешностью они обзаводятся собственными аукционами (auctions.yahoo.com/, shop.netscape.com/auctions/, auctions.lycos.com/). С другой стороны, крупнейшие мировые аукционные фирмы также переходят в on-line (режим реального времени), используя опыт «передовиков электронной коммерции». Можно привести в качестве примера совместный проект Sotheby’s и Amazon.com (новый сайт www.sothebys.amazon.com) или аналогичный проект портала Lycos и четвертого по величине аукционного дома в США Skinner (skinner. lycos.com).

Такой рост числа и оборотов Интернет-аукционов привел к тому, что ряд аналитиков прогнозирует в недалеком будущем превращение заметной части розничной электронной торговли в торговлю в первую очередь на Интернет-аукционах.

Внешне все Интернет-аукционы довольно сильно похожи, поэтому посмотрим на работу одного из наиболее известных и активно посещаемых за рубежом аукциона eBay. Эта компания эксплуатирует сеть сайтов http://www.ebay.com и проводит собственно торги.

Желающий продать товар на аукционе регистрируется на сайте и размещает всю необходимую информацию о своем товаре — описания, быть может, картинку, условия поставки, ссылку на свой сайт, где, например, находится более подробная информация о товаре. Все это делается непосредственно через Web-интерфейс, и соблюдение необходимых формальностей для участия в торгах также обеспечивается прямо на сайте. Продавать свой товар через eBay может, вообще говоря, любая компания или частное лицо из любой страны мира. Важно следующее: участники аукциона — и продавец, и покупатель — обязаны соблюдать правила аукциона и несут финансовую ответственность за их нарушение. Это означает, например, что если продавец не продаст победителю аукциона свой товар по выигравшей цене, то как минимум он будет оштрафован. И наоборот, если покупатель не оплатит выигранный им товар, то также подвергнется штрафованию и не будет допущен к другим торгам. В качестве финансовой гарантии со стороны частного лица (покупателя или продавца) при регистрации или вводе ставки указываются реквизиты его кредитной карточки.

На титульной странице eBay (да и любого другого аукциона) посетитель увидит список категорий товаров и услуг, которые выставлены на продажу. Путешествуя по этому каталогу, попадаешь в выбранный раздел, где уже имеется список отдельных товаров (лотов). Выбрав отдельный лот (товар), попадаешь на карточку товара с его описанием, быть может, изображением, со сведениями о начальной и текущей ставке, о времени, оставшемся до конца аукциона. Можно посмотреть историю ставок — как росли цены от начала аукциона до настоящего момента. И непосредственно с карточки товара можно сделать свою ставку. Но если до этого момента от посетителя ничего не требовалось, то чтобы сделать ставку, необходимо предварительно зарегистрироваться.

Сама процедура регистрации проста и незатейлива — практически везде достаточно ввести псевдоним (login) и адрес своей электронной почты. На этот адрес немедленно будет выслан пароль — и можно делать ставки. Это простейшая схема, иногда еще необходимо указать домашний адрес и номер телефона. Важно отметить, что при регистрации не требуется указывать реквизиты своей кредитной карточки.

Зарегистрировавшись на аукционе, можно делать ставку на выбранный товар — в соответствующие поля в карточке товара вводятся псевдоним, пароль и сумма ставки. Вот в этот момент от вас могут потребовать ввести реквизиты своей кредитной карточки. Если ранее вы уже делали ставки и вводили эти реквизиты, то они запомнятся и повторно спрашиваться не будут. Практически это все — введенная вами ставка, если она не ниже текущей, принимается, отображается и учитывается. Как только наступит момент окончания аукциона (время, оставшееся до него, постоянно высвечивается на экране), будут подведены итоги и в соответствии с правилами определится победитель. На его электронный адрес будет выслано извещение и все необходимые инструкции по оплате и получению товара, а участнику-продавцу — передана контактная информация о победителе-покупателе.

Такая простота и регистрации, и собственно участия в аукционе и обусловила успех. Сформировалось своеобразное увлечение — покупать что-либо на одном аукционе и тут же перепродавать на другом. Состязательность самого процесса и вызываемый ею азарт зачастую приводят к тому, что товары покупаются по цене большей, чем можно было бы приобрести у того же самого продавца непосредственно в магазине или с сайта!

Типов аукционов бесконечное множество, но можно выделить ряд основных, или наиболее популярных и используемых. Творческое сочетание основных типов порождает новые, которые могут оказаться весьма удачными для определенных товаров или групп покупателей. В любом случае аукцион — это состязание, в котором: а) продавец хочет получить максимальную цену за свой товар; б) покупатель надеется купить товар по минимальной цене.

Для начала отметим, что аукционы делятся по направлению роста или убывания ставок. Ставки могут расти от минимальной до максимальной (выигрышной) или, наоборот, уменьшаться от первоначально максимальной до определяемой неким способом выигрышной минимальной.

·     Обычный, или абсолютный аукцион. В нем нет зарезервированной или минимальной цены. Товар продается покупателю за максимальную предложенную цену.

·     Публичный аукцион. Все участники (и посетители) видят текущую максимальную ставку и историю ставок. Никаких ограничений, кроме, может быть, гарантии платежеспособности, на участников не накладывается. Несмотря на простоту, это, наверное, самый зрелищный и азартный тип аукционов.

·     Приватный (sealted-bid) аукцион. Ставка принимается в течение строго ограниченного времени, причем участник не имеет возможности узнать размер и количество ставок других участников. Участник имеет право сделать только одну ставку. По завершении оговоренного времени определяется победитель или победители.

·     Тихий аукцион. Разновидность предыдущего, где участник не знает, кто сделал ставку, но может узнать, какова текущая максимальная ставка. Иногда накладывается ограничение на количество ставок, которые может сделать участник.

·     Аукцион с минимальной ценой. Продавец выставляет товар и указывает минимальную цену, начиная с которой он обязан продать товар. Участники-покупатели знают в процессе торгов о размере минимальной цены.

·     Аукцион с зарезервированной ценой. В отличие от предыдущего, участники этого аукциона знают только, что минимальная цена существует, но не знают о ее величине. Если в процессе торгов минимальная цена не достигнута, то товар не продается.

·     Датский аукцион. Пример широко используемого аукциона с уменьшением цены. Стартовая цена устанавливается преувеличенно высокой и в процессе торгов автоматически уменьшается. Уменьшение цены прекращается, как только участник-покупатель останавливает аукцион. Этот тип используется для продажи большого количества одинаковых товаров, например сельскохозяйственных продуктов. Покупатель останавливает аукцион и по получившейся цене покупает необходимое количество товара. После этого аукцион продолжается с последней цены. Таким образом распродается оставшийся товар, но уже по заметно меньшей цене. Если промедлить, ожидая меньшей цены, то легко может случиться, что оставшегося товара вам просто не хватит.

Что лучше всего продавать на Интернет-аукционах?

Все. Практически все, что продается в обычных Интернет-магазинах, может быть с успехом выставлено и на Интернет-аукционе. И с другой стороны, все то, что продается на обычных аукционах, с не меньшим успехом может продаваться и на Интернет-аукционах. Пример крупнейших аукционных домов, создающих собственные сайты, о чем уже было сказано ранее, доказывает это.

Интересно отметить, что существует рекомендация именно на аукционах начинать продажу новых, высокотехнологичных товаров или товаров с новыми, не существовавшими ранее потребительскими свойствами. Именно аукционная торговля позволяет предварительно оценить рыночный спрос и определить реальную рыночную цену на новый товар. Здесь аукцион может выступить в качестве тонкого маркетингового инструмента.

Но, тем не менее, по мнению специалистов такой торговли на Западе, есть товары, которые в наибольшей степени подходят для аукционной торговли.

·     Компьютерные товары. Все потенциальные потребители таких товаров уже в Интернете, для новых товаров аукцион может выступить как инструмент оценки спроса и определения оптимальной рыночной цены.

·     Новые для рынка высокотехнологичные товары. Аудитория Интернета более чем обычная, склонна к новинкам и новым технологиям. И как в предыдущем пункте, представляет собой некий «полигон» для того, чтобы установить спрос и оптимальную рыночную цену.

·     Уцененные товары. Разного рода некондиция, товары с нарушенным товарным видом, возвращенные покупателем из-за мнимых или действительных дефектов.

·     Неходовые товары. Хорошее средство для избавления от затоваривания старым, не нашедшим спроса товаром.

·     Недавние лидеры продаж. После вытеснения их новыми лидерами есть возможность довольно успешно избежать затоваривания складов.

·     Коллекционные товары. Здесь своя аудитория и особенно высока состязательность за обладание желанным товаром.

2.4.2 Интернет-аукционы в России

Несмотря на то, что по каталогам Интернет-ресурсов аукционов в России уже несколько десятков, реально работающие исчисляются единицами. Повторить успех eBay (и по популярности, и по оборотам) на российской почве пока еще никому не удалось. Почему? Попробуем разобраться.

Примером попытки повторить модель eBay может служить Интернет-аукцион http://www.stavka.ru. Упрощенная регистрация как для продавцов, так и для покупателей, большое количество категорий товаров и услуг, простота и интуитивная ясность интерфейса вызывают симпатию. На начало декабря 1999г. в 149 категориях было выставлено 339 наименований товаров, по которым было сделано 1060 ставок [87]. Но если внимательно присмотреться, то легко обнаруживается, что по подавляющему большинству товаров ставок не делается вообще! В основном вся борьба сосредоточена вокруг нескольких видов товаров — это, как правило, оплата доступа в Интернет. Заметим, что начальная цена для них в несколько раз меньше базовой или рыночной, в то время как стартовые цены для остальных, «непопулярных» лотов где-то всего на 10% ниже рыночных.

Другой пример — аукцион в Интернет-магазине www.dostavka.ru. На нем не только выставляются товары самого Интернет-магазина, но и есть возможность для любого желающего поместить какой-либо свой товар. И вся основная борьба сосредоточена вокруг товаров самого магазина, где в среднем делается несколько десятков ставок на каждый лот. Причем конечная ставка немногим отличается от стоимости этого же товара в магазине, а начальная — практически всегда один доллар. В разделе товаров от посторонних продавцов, напротив, царит тишина, и если на каком-либо лоте и есть ставки, то их число не превышает нескольких единиц. Фактически этот раздел больше напоминает доску объявлений «Куплю-продам» с предложениями связаться с продавцами напрямую.

В первых числах декабря 1999 г. начал работать новый Интернет-аукцион auction.prosto.ru. На торги были выставлены места на авторизованных учебных курсах академии «АйТи», базовая стоимость которых составляет 300—500 долл. [64]. Победители аукциона заплатили за свои лоты в несколько раз меньше. И, несмотря на довольно специфичный и немассовый товар, активность на аукционе довольно высока, по ходу аукциона в среднем делается три десятка ставок.

Можно выделить некоторые общие закономерности Интернет-аукционной торговли:

·     Не пользуется популярностью товар с начальной ставкой не «в разы» меньше рыночной. Понятно, что существует боязнь установить слишком маленькую начальную цену и в результате отпустить свой товар почти за бесценок. В то же время есть категории товаров, для которых такая возможность не является критичной. Это, в частности, и dialup-доступ в Интернет, и свободные места на учебных курсах — редко, когда заполняемость классов бывает 100%, и оставшиеся места можно продать по себестоимости (фактически по стоимости учебных пособий).

·     Не привлекает покупателя товар, когда нет уверенности в продавце. Может он и продаст по выигравшей на аукционе цене, а может (скорее всего), и нет. А связаться с ним и уточнить это невозможно из-за отсутствия контактной информации.

·     Не нравится и товар, который выставили на аукцион из соображений — выставим и посмотрим, что получится. Несерьезное отношение к делу всегда ощущается и, в конечном счете, приводит к нулевому результату.

Подводя итог обзору аукционов, можно сделать следующие заключения:

Ø  Увлечение торговлей через Интернет-аукционы неизбежно придет и к нам, в Россию. Появится все больше компаний, серьезно и продуманно относящихся к аукционной торговле. Пример с Интернет-магазинами демонстрирует, что успеха добиваются те, кто к этому бизнесу относится как к основному и готов вкладывать адекватные средства в его развитие.

Ø  Наиболее привлекательными для торговли на Интернет-аукционах являются товары, на которые не только можно выставить минимальную стартовую цену, но и которые можно безбоязненно продать по цене «в разы» меньше среднерыночной или базовой.

Ø  Для успеха торгов необходимо доверие к продавцу, возможность связаться с ним для уточнения каких-либо вопросов еще во время проведения аукциона. В любом случае у покупателей должна быть уверенность в выполнении продавцами своих обязательств.

Ø  Немаловажным для успеха является простота собственно процедуры участия в аукционе, а также и простота и понятность пользовательского интерфейса.

 

2.5 Цифровой кошелек: универсальный формат

Двенадцать ведущих корпораций в области электронных платежей и информационных технологий 14 июня 1999 г. объявили о создании универсального формата для цифрового кошелька. В разработке нового формата, получившего название «язык моделирования для электронной коммерции» (Electronic Commerce Modeling Language — ECML), участвовали American Express Co., Dell Computer Corp., IBM Corp., MasterCard International Inc., Microsoft Corp., SET Secure Electronic Transaction LLC, Sun Microsystems Inc., Transactor Networks Inc., Trintech Group, America Online Inc., CyberCash Inc., Visa USA. Несколько компаний электронной торговли — Beyond. com, Compaq Computer Corp., Dell, fashionmall.com, healthshop.com, iGo Corp., Nordstrom Inc., Omaha Steaks International Inc., Reel.com — заявили о поддержке этого стандарта [9].

Смысл универсального формата электронного кошелька состоит в том, что хранящиеся в нем стандартные платежные реквизиты онлайнового покупателя (такие, как номер кредитной карты, адрес выставления счета, адрес доставки товара и т. д.) автоматически вставляются в поля унифицированного формуляра, заполняемого всякий раз, когда владелец такого кошелька совершает покупки на сайтах компаний, поддерживающих единый стандарт.

Таким образом, электронная торговля становится более удобной не только для покупателей, но и для торговых компаний. Покупатели избавляются от необходимости при совершении покупок на разных сайтах многократно вручную вводить свои реквизиты, что утомляет и неизбежно приводит к ошибкам. (Согласно исследованиям поведения покупателей, более четверти из них прерывают процесс Интернет-покупки на полпути только потому, что им надоедает ввод реквизитов; обозреватель New York Times Иэн Остин даже сравнивает процедуру заполнения формуляра заказа с обращением в банк за ссудой) [9]. Торговые компании получают возможность с помощью универсального формата стандартизировать информацию о покупателях и о приобретаемых ими товарах, что необходимо для развития маркетинговых исследований и совершенствования этого вида торговли. Важен и аспект защищенности реквизитов — язык моделирования для электронной коммерции совместим с существующими протоколами безопасности SSL (secure socket layer) и SET (secure electronic transaction).

До объявления универсального формата в сфере торговли с онлайновым кошельком наблюдался значительный разнобой. Дело в том, что развитием этого инструмента занимаются, во-первых, крупные компании электронного бизнеса — Amazon.com (система One-Click), Beyond.com (система Quicken Checkout), CyberCash Inc., Trintech Group; во-вторых, подразделения электронной торговли ведущих производителей компьютеров и программного обеспечения — IBM Corp., Microsoft Corp.; в-третьих, Интернет-провайдеры — America Online, Yahoo и, в-четвертых, специализированные провайдеры электронных бумажников — Brodia, eWallet, Gator, Opass Power Wallet. Первые три группы компаний предлагают клиентам программное обеспечение цифровых кошельков для приобретения товаров либо только на своих сайтах (первая и вторая группы), либо на сайтах, работающих у данного провайдера (третья группа); кошельки компаний четвертой группы дают возможность работать с сайтами разного рода, например, специализированный провайдер Gator имеет в своей базе данных 10 тыс. Web-формуляров.

Общим для всех групп является то, что программное обеспечение электронных бумажников предоставляется клиентам бесплатно или за весьма скромное вознаграждение: для первых трех групп компаний это отнюдь не главный бизнес, а средство расширения потребительского спроса. Специализированные же провайдеры, будучи вынуждены следовать примеру конкурентов, переносят акцент в получении доходов на организацию партнерства с финансовыми институтами (использование цифровых кошельков на сайтах банков, инвестиционных компаний и т. д.) и размещение рекламы либо сведений о товарах и ценах в информационных блоках цифровых кошельков.

С появлением универсального формата все проблемы, однако, не решаются. Ключевым становится вопрос о принятии стандарта как можно большим количеством участников рынка. С этой точки зрения плохой новостью можно считать заявление Рене Пелегро, менеджера по глобальным платежам одной из наиболее известных компаний электронной коммерции Amazon.com о том, что в настоящее время она не планирует заменять формат своей системы One-Click на формат ECML [9].

Хорошей же новостью стало выведение на рынок в сентябре 1999 г. голубой карты American Express (АmEx) — специальной микропроцессорной карты для Интернет-покупок в комплекте с онлайновым кошельком на основе стандарта ECML (она может использоваться и как обычная карта, поскольку снабжена также традиционной магнитной полосой). Необходимо отметить, что международные платежные системы Visa, MasterCard и American Express являются активными сторонниками всеобщего перехода на универсальный формат.

Цифровой кошелек голубой карты AmEx работает следующим образом: клиенту предоставляется считывающее устройство, подсоединяемое к персональному компьютеру. Микросхема карты хранит уникальный для каждого владельца карты цифровой сертификат. Когда карта помещается в считывающее устройство и ее владелец вводит свой персональный идентификационный номер, этот сертификат считывается и замок онлайнового кошелька открывается. Поскольку все требуемые по универсальному формату реквизиты владельца карты внесены, покупателю остается только нажать на кнопку «завершить покупку». До конца января 2000 г. American Express предоставляет клиентам считывающие устройства бесплатно, а с февраля будет установлена цена около 25 долл. за прибор. Голубая карта получила собственный Web-сайт, на котором можно узнать текущее состояние личного счета и ввести выписку о трансакциях по счету в свою бухгалтерскую программу.

В целом данный инструмент электронной коммерции только начинает развиваться, и появление единого стандарта, поддерживаемого многими крупными корпорациями, несомненно, придаст этому направлению новый импульс.

 

2.6 Мобильный электронный бизнес

Согласно результатам последнего исследования британской компании Strategies Group, к 2001 г. приблизительно 530 млн. человек во всем мире станут владельцами сотовых телефонов, а еще через три года количество их обладателей превысит решающую отметку в один миллиард [24]. По прогнозам специалистов, темпы роста ожидаемого спроса на сопутствующие услуги (и финансовые в том числе), предоставляемые посредством мобильной связи, сравнимы разве что с молниеносным распространением самого Интернета в последние годы.

Пробная демонстрация онлайн-услуг на базе принципиально нового стандарта беспроводной передачи данных Wireless Application Protocol (WAP) успешно прошла на выставке International Communications Fair в Берлине (август-сентябрь 1999 г.), а первые сотовые телефоны с функцией веб-серфинга, оснащенные WAP-браузером версии 1.0, появились в ноябре прошлого года в странах Скандинавии (сначала в Финляндии, чуть позже в Швеции), и по сей день опережающих США в вопросах развития мобильных технологий. Большинство западных экспертов-аналитиков сходятся во мнении, что уже в ближайшем будущем WAP послужит причиной бума на рынке мобильной связи. Ожидается, что к 2005 г. будет продано 600 миллионов аппаратов с поддержкой WAP, поскольку данный протокол имеет ряд очевидных преимуществ по сравнению с существующими на сегодняшний день протоколами передачи данных. Так, в отличие от широко применяемого ныне пакета SMS (short message service), WAP-стандарт не имеет абсолютно никаких ограничений, обусловленных строго определенным количеством передаваемых символов.

Несмотря на отмечаемые самими телекоммуникационными компаниями-разработчиками негативные стороны: примитивная графика, невозможность отображения сложных таблиц; скорость загрузки изображений значительно меньше, чем при работе с обычным модемом; искажение размеров загружаемых страниц, плохая читаемость текста - можно не сомневаться в блестящей перспективе внедрения WAP в передовые бизнес-технологии, прежде всего интернет-банкинг. Немаловажно, что ультрасовременный канал связи способен сделать уже существующие услуги более эффективными. По мнению Курта Вагенленера (Kurt Wagenlehner), топ-менеджера германского концерна Siemens AG, "мобильный телефон имеет огромное преимущество благодаря своей портативности, которая позволяет считать его идеальным средством для оперативного обмена необходимыми данными. В дальнейшем можно будет не только контролировать состояние банковских счетов или осуществлять переводы денежных средств, превратив свой телефон в "переносной" банковский офис, но и без труда получать дополнительную информацию - последние известия, изменения биржевых котировок, прогноз погоды, расписания поездов, положение на дорогах и многое другое" [24].

Уже сейчас многие прогнозы и мечты становятся реальностью. В частности, сегодня все большее распространение получает мобильный электронный бизнес, или "Mobiz", который позволяет осуществлять бизнес-транзакции с поставщиками, клиентами, магазинами, продавцами, торговыми автоматами или провайдерами услуг во время путешествий, поездок или авиаперелетов. Он дает возможность в режиме реального времени сравнивать цены на товары и услуги у различных поставщиков в любом месте и в любое время.

Мобильный электронный бизнес предоставляет огромные возможности людям, занятым продажами или поддержкой продукции. Эти люди могут сделать заказ, проверить состояние счета или предоставить техническую поддержку пользователю "на месте" по беспроводному каналу, используя сотовый телефон, электронный органайзер PDA или портативный компьютер.

Успешный мобильный бизнес требует специального программного обеспечения, установленного на беспроводном устройстве, а также механизма, который, во-первых, обеспечивает безопасное соединение, и, во-вторых, производит расчеты по всем купленным товарам и услугам.

Мобильный электронный бизнес охватывает практически все наиболее стремительно развивающиеся сектора рынка: беспроводная связь, электронная коммерция (B2C, B2B), полупроводники, Интернет, широкополосный/высокоскоростной Интернет-доступ и относительно новую концепцию "anywhere, anytime" (в любом месте, в любое время). Мобильный электронный бизнес дает возможность вести тот или иной бизнес с помощью беспроводного устройства. Наиболее распространенным беспроводным устройством является тот самый сотовый телефон, который, как и специализированный модем, можно подключить к цифровому органайзеру, карманному или другому портативному компьютеру для выхода в Интернет.

В дополнение к уже перечисленным возможностям мобильной электронной коммерции можно добавить обычные каждодневные покупки, так как стоимость операций, или "комиссия", не должны быть высокими.

Web-порталы и электронные магазины уже ориентируются на растущую аудиторию мобильных пользователей. Например, уже существуют специальные текстовые версии порталов Yahoo!(YHOO), MSN корпорации Microsoft (MSFT) и Excite корпорации ExciteAtHome (ATHM). На сегодняшний день наиболее востребованным контентом являются новости, котировки акций, погода и результаты спортивных состязаний. В течение следующих нескольких месяцев ведущие электронные продавцы и другие поставщики должны представить свои методологии беспроводных покупок. Корпорация Boeing (BA) недавно представила новый сервис SkyNet по предоставлению Интернет-доступа во время авиаперелетов. Такое Интернет-соединение будет использовать спутниковую связь и специальные самонастраивающиеся антенны, производимые компаниями Datron Systems (DTSI) и KVH Industries (KVHI).

Следующим шагом в развитии мобильного бизнеса будет усовершенствование технологии распознавания голоса и рукописного текста для более быстрого и точного ввода в миниатюрные беспроводные устройства. Это очень сложная задача, поскольку требует огромных вычислительных ресурсов, следовательно, и более высокой мощности батареи. Кроме того, необходимо усовершенствование технологий безопасности личной и финансовой информации, передаваемой по беспроводным каналам, без которых электронный бизнес не может быть успешным.

2.7 Интернет-2

Грядущие изменения в Интернете, а точнее говоря, самого Интернета - это не просто модификация или усовершенствование существующей сети. Это очередная техническая революция. Речь идет об Интернете следующего поколения - Next Generation Internet (NGI).

·     NGI – Федеральная программа США, имеющая своей целью создание Интернета будущего на основе новейших разработок в области коммуникаций.

Ожидается, что к 2002 г. в результате новейших технических решений пропускная способность каналов связи увеличится в 1000 (!) раз. А если сравнивать со скоростью самого современного домашнего модема, то разница будет исчисляться цифрой с шестью нулями! [7]

Эта Программа получила название Интернет2 (Internet2).

Соучредитель компании Microsoft Билл Гейтс, выступая в конце мая на ежегодном саммите исполнительных директоров Microsoft в Сиэтле, представил свое видение будущего Интернета. И это будущее, конечно же, во многом связано с корпорацией Microsoft.

Около 150 представителей высшего административно-управленческого персонала из 28 стран, представляющих интересы 37 отраслей современной высокотехнологичной индустрии, стали первыми свидетелями Интернет-прогнозов от “Главного архитектора ПО”. По его мнению, сейчас наступает “третья фаза” развития Интернета, когда “глобальная компьютерная Сеть из коллекции бросающихся в глаза, но экономически невыгодных сайтов, преобразуется в фундаментальную часть деловой и повседневной жизни”. “Мы находимся в самом начале очередного этапа развития Интернета, который можно было бы охарактеризовать как “рациональная” фаза, …этап, когда первым вопросом становится вопрос: “А какая от этого польза?” [8] Гейтс прогнозирует переход от офлайн-экономики к онлайн-экономике реального времени. По его мнению, в будущем произойдет слияние этих двух миров. Целый ряд изобретений и создаваемое программное обеспечение позволят им существовать и действовать как единое целое и полностью изменят вид современной экономики. Быстрое развитие и распространение электронной коммерции – это только начало. В дальнейшем будет переосмыслено само понимание ведения бизнеса с последующим переводом всех экономических операций в Сеть. Компании будут получать прибыль не за счет того, что они просто обзавелись www-сайтом и предлагают товары и услуги через Интернет. Реальная прибыль придет к ним благодаря использованию современных технологий, которые, объединяя и унифицируя многие процессы деятельности, предоставят персоналу компаний эффективные инструменты для обработки и использования получаемых данных, а пользователям удобство персонального подхода в мире новых Интернет-услуг.

Именно сфера услуг станет одним из ключевых звеньев Интернет-экономики. Будущее будет заполнено всевозможными электронными книгами, блокнотами, органайзерами и телефонами, ориентированными на работу в Интернете. Программное обеспечение, в основной своей массе, не будет устанавливаться на домашние или офисные компьютеры, а будет “базироваться” в киберпространстве, точнее - на мощных сетевых серверах. В результате, к примеру, персональное управление финансами переместится с домашних ПК в Сеть, и люди смогут получать моментальный доступ к банковским, страховым и биржевым данным. “Эта информация магическим образом будет храниться в самом Интернете, поэтому совершенно неважно, каким устройством Вы воспользуетесь… то, что Вас интересует - почта, избранные сайты - все это будет доступно с используемого Вами устройства в предпочитаемом Вами виде”, - говорит Гейтс. При этом он добавил, что для достижения “его” Интернет-будущего должны произойти существенные технологические прорывы в таких областях, как создание компьютерных дисплеев, позволяющих без напряжения считывать с них информацию; повсеместное распространение высокоскоростного доступа в Сеть; появление совершенно нового поколения беспроводных Интернет-устройств, обеспечивающих “вне зависимости от нашего места нахождения доступ ко всей информации” [8].

По мнению аналитиков, представленная концепция, по сути, является отражением существующих идей в среде представителей наукоемких высокотехнологичных производств. Поэтому выступление Гейтса можно рассматривать в качестве еще одного доказательства того, что Microsoft желает быть ведущим игроком в эпоху Интернета. Представители корпорации обещали сообщить некоторые подробности о своей новой стратегии, объединившей под названием Next Generation Windows Services (NGWS) целую серию продуктов, призванных обеспечить приближение и развитие этого самого будущего. Полагают, что основным звеном как раз и станет “находящееся в Сети” ПО, которым можно будет пользоваться как своего рода услугой с любого компьютера, будь то домашний, мобильный, органайзер или Интернет-телефон.

Новые возможности найдут свое применение в таких областях, как образование, медицина, исследование космоса, астрофизика и т. д. Например, будут созданы виртуальные лаборатории, где ученые со всего мира смогут совместно работать над проектами, требующими участия большого количества специалистов из разных областей знаний, моделировать сложнейшие процессы, в которых важны доли секунд.

Сверхсовременные технологии, предоставляя медикам возможность проводить диагностику и консультации на расстоянии, позволят вплотную подойти к “телемедицине реального времени”.

Интернет будущего внесет серьезные изменения в организацию и представление накопленных человечеством знаний. Электронные библиотеки, которые сегодня имеют в своей основе текст, будут дополнены огромными массивами аудио- и видеоинформации. При этом пользователь не будет испытывать никаких неудобств, связанных с недостаточной скоростью передачи данных.

Несомненно, нас также ожидают интересные усовершенствования в сфере развлечений и отдыха!

Сегодня разработчики этих программ полагают, что новая Сеть уже “окрепла”, и всячески поощряют инициативу коммерческих организаций по внедрению “свежих” технических решений в мировом масштабе. Точно так же, как сегодняшний Интернет “вырос” из некоммерческих сетей, созданных для военных и научно-исследовательских целей, NGI и Internet2 будут способствовать появлению новых технологий и приложений, что коснется всех областей человеческой деятельности и, в конечном итоге, каждого пользователя. Специалисты считают, что не за горами тот день, когда появится возможность воспользоваться всеми преимуществами Интернет-доступа с огромной пропускной способностью, причем за меньшие деньги.

2.8 Государство и Интернет в России

Реальные взаимоотношения между Интернетом и российским государством начались лишь в 1997 г. Если в рекомендациях IV Всероссийской конференции "Проблемы законодательного регулирования в информационной сфере", проведенной в декабре 1996 г., слово "Интернет" не упоминается вовсе, то уже осенью 1997 г. в Государственной Думе проводятся слушания "Россия в Интернете: выбор будущего". Весной того же года регистрируется Российский общественный центр Интернет-технологий (РОЦИТ). Только до определенного времени государство пассивно наблюдало за событиями, происходившими в Сети. С ростом и становлением Рунета как самостоятельного явления, появилось осознание необходимости государственного участия. Тогда же стало ясно, что ни Интернет без государства, ни государство без Интернета полноценно существовать уже не могут.

Направления, по которым государство пытается упрочить свое влияние, можно условно разделить на три группы. Первое - защита информации. Второе - адресация российского Интернета. И, наконец, третье - весь комплекс правовых проблем, возникших с приходом коммерции на просторы российской глобальной Сети. Вот некоторые вехи недавней истории. Сначала роль главного идеолога вхождения России в информационное сообщество взял на себя Комитет при Президенте Российской Федерации по политике информатизации (Роскоминформ). Однако деятельность комитета ограничилась лишь подготовкой закона "О международном информационном обмене". А дальше снова возник вакуум. Затем руководящую роль пытались взять на себя общественные организации. В уставе РОЦИТа, например, содержится пункт: "участие в работах по законодательному оформлению статуса Интернета и родственных сетей в России". Но и создание общественных структур не стало решением проблемы. В конце концов активные действия по заполнению образовавшейся пустоты стало предпринимать Министерство связи, которое, в принципе, и является настоящим хозяином российского Интернета (именно это ведомство выдает провайдерам лицензии на сети персональных данных и телематические услуги). Именно Минсвязи в конце концов были приданы функции расформированного Роскоминформа. Заметную роль, особенно в последнее время, стала играть и Ассоциация документальной электросвязи (АДЭ) - еще одно общественное объединение, образованное по инициативе Минсвязи России и зарегистрированное 30 августа 1994 г. В отличие от других организаций, деятельность которых посвящена глобальной Сети, членами АДЭ являются предприятия связи.

Наконец сами провайдеры заговорили о том, что в Сети должен быть порядок. А лучше и быстрее всего он может быть наведен совместными усилиями самих провайдеров, а также компетентных и заинтересованных государственных структур.

29 декабря 1999 г. на встрече Владимира Путина с Интернет-общественностью был поднят вопрос саморегулирования Интернета и создания Союза операторов Интернета (СОИ), который, по идее, станет этим вопросом заниматься. СОИ должен был стать профессиональным союзом тех, кто занимается Интернет-бизнесом. Ранее подобная структура уже была. Это Российский научно-исследовательский институт развития общественных сетей (РосНИИРОС). 20 января 2000 г. СОИ был создан. Его учредителями стали "Ситилайн", "Глобал Один", "Релком", "Деловая сеть", "Российская телекоммуникационная сеть (RosNet)", РОЦИТ, а также Национальная электронная библиотека (НЭБ) и РосНИИРОС. Именно СОИ теперь будет заниматься регистрацией доменов в зоне Ru., так как он в большей степени находится под контролем государства. 12 марта РосНИИРОС и СОИ обнародовали совместное информационное письмо, излагающее принципы постепенного перехода к новой системе регистрации доменных имен. Согласно этому проекту, для организации перехода стороны договорились о создании опытной зоны по развитию Института регистраторов доменного пространства Ru. 21 марта стали известны первые независимые регистраторы доменов в зоне Ru.: "Ситилайн", "ТелеРосс", "Глобал Один", "Элвис-Телеком", "ВЭБ Плас", "МТУ-Интел", "Петерлинк", "Кроникс Плюс".

В начале января и. о. президента Владимир Путин отдал спецслужбам распоряжение об усилении контроля за деятельностью в стране провайдеров Интернет-услуг ("Российская газета", 6 января 2000 г.). Пользователи серьезно опасаются, что спецслужбы уже перлюстрируют электронную почту и в ближайшее время сделают все, что в их силах, чтобы ограничить свободу слова, существующую сейчас в Сети. Эти опасения в большей степени основываются на спекуляциях, нежели на знании реального положения дел. Например, некоторые хакеры убеждены, что государство никогда не сможет тягаться с техническими ухищрениями отдельных программистов. 22-23 апреля 2000 г. в Санкт-Петербурге прошла конференция на тему "Обеспечение конституционных прав граждан при внедрении системы оперативно-розыскных мероприятий на сетях связи". Эта система, так или иначе, затрагивает всех, кто говорит по телефону, передает или принимает факсимильные или пейджинговые сообщения. Любой здравомыслящий человек не может не понимать ее необходимости в определенных случаях. Так же как понятно и то, что такая система не должна приводить к тотальному контролю государства над частной жизнью граждан. В Законе "Об оперативно-розыскной деятельности" говорится, что она основывается на конституционных принципах законности, уважения и соблюдения прав и свобод человека и гражданина, а проведение мероприятий допускается только на основании судебного решения. В реальности же система строится так, что граждане не гарантированы от произвола прослушивающих служб. Практически все провайдеры Интернета и операторы связи предоставляют оперативным работникам спецслужб выносные пульты, с которых можно нерегламентированно осуществлять доступ к любой информации. В связи с этим представляется целесообразным организовать конкретные мероприятия по совершенствованию сложившейся системы оперативно-розыскных мероприятий, сформулировать предложения по внесению изменений в действующие нормативные документы.

Настоящее нашествие компьютерных и телефонных мошенников обещают в ближайшие год-два российским гражданам эксперты МВД. По данным Управления "Р" (подразделения по борьбе с преступлениями в сфере высоких технологий), только за прошлый год количество криминальных происшествий по его части увеличилось в 12 раз. С такими темпами Россия очень скоро может превратиться в одну из самых хакерских зон. Особенно актуально такая перспектива выглядит на фоне общей компьютерной безграмотности России. Компьютеризация неизменно сопровождается ростом преступности: так, США ежегодно из-за хакеров несут около 13 млрд. долларов убытков [17]. Однако в российских условиях это, как всегда, приобретает гипертрофированные масштабы. Совсем недавно нападению подверглось РАО "Газпром". Один из сотрудников РАО с помощью хакеров смог ввести в компьютерную сеть концерна вирус типа "троянский конь". Эта операция позволила перехватить управление газовыми потоками и чуть было не привела к катастрофическим последствиям. Причинами, обусловливающими столь бурное развитие противоправной деятельности в сфере отечественных коммуникаций, специалисты называют наличие огромного и не используемого по назначению интеллектуального потенциала российских научных и инженерных кадров, а также "техническую" отсталость законодательной базы (значительная часть таких преступлений не подпадает под действие Уголовного кодекса).

Хорошо известно, что крупные корпорации подобно спецслужбам занимаются незаконным сбором информации о частных лицах. Плохое начинает быстро перенимать и Рунет. Недавнее соглашение между System.Ru. (распространение рекламы) и SpyLOG (сбор статистических данных об аудитории Интернета) многие специалисты посчитали запуском системы сбора сведений о миллионах пользователей для создания базы данных их персональных предпочтений. Цель - использование этих данных для "персональной работы" с потенциальным покупателем и приобретение возможности Интернет-коммерсантам вести своеобразные клиентские книжки или "досье" на российских "сетян".

Политикам пора всерьез и как можно быстрее повернуться лицом к проблемам Интернета, поскольку Интернет уже играет весьма важную роль на выборах. Это хорошо было видно в ходе избирательной парламентской кампании декабря 1999 г., особенно в регионах, где Интернет, как ни странно, становится особенно заметным элементом именно политического местного ландшафта. Фундаментальные изменения в хозяйственной сфере, переход от командной экономики к рыночной, развитие предпринимательства и необходимость быстрого принятия решений в динамично изменяющейся обстановке потребовали значительных изменений в информационных потоках, организационной структуре и методах обработки данных. Ситуация требует активного участия государства, направленного на создание единого информационного пространства, которое бы позволило повысить эффективность социально-экономических и организационных федеральных и региональных структур. Реализация этой политики без Интернета затруднительна. Поэтому требуется законодательная инициатива по определению представительства государства в Интернете и порядка его использования государственными органами с выделением в федеральном бюджете отдельной строки для расходов на эти цели.

Основная проблема заключается в быстром развитии веб-технологий. Наше законодательство не поспевает за их развитием. А это означает, что в сфере правового регулирования существования Интернета в России необходимо срочно подготавливать совершенно новые законы и вносить изменения и дополнения в уже существующие.


3 Интернет в цифрах

Российская Сеть меняется стремительно и кардинально. В 1996 г. российских пользователей было всего от 100 до 300 тысяч, русскоязычных серверов в том же 1996 г. было около пяти сотен. Сейчас, по разным оценкам, в России насчитывается от 2,5 до 6 миллионов пользователей Интернета, то есть 2-4,5% населения. Количество русскоязычных серверов приближается к 80 тысячам, а число уникальных страниц - к 17 миллионам. Каждый день в Рунете (российский сегмент Интернета) появляется примерно 200 новых сайтов.

А по результатам исследовательского проекта Web-Vector, российская аудитория web-ресурсов оценивается в 1,8 млн человек (прирост - 340 тыс.). Суммарная аудитория русскоязычного Интернета сейчас составляет 2670 тыс. человек (прирост - 32%) [29].

В стране имеется хорошо развитая национальная сеть со многими сайтами компаний, органов СМИ и политических партий. Увеличивается число пользователей-непрофессионалов. Времени в онлайне россияне также стали проводить гораздо больше. Среди пользователей за последние два года на порядок увеличилось число женщин. В общем объеме их число уже достигло 40%.

Естественно, что из всех регионов страны по количеству пользователей лидирует Москва. Здесь сейчас сосредоточена пятая часть от их общего количества, хотя эта доля постепенно сокращается. По данным агентства Rose, подавляющее большинство московской аудитории (60%) имеют возможность ничего не платить за пользование Cетью из собственного кармана, имея доступ на работе. Одновременно существует большая доля тех, кто остался пока вне интернетовского бума. При этом некоторые являются воинствующими противниками прогресса, заявляя, что Интернет - отрицательное явление. Наибольшую их часть составляют, во-первых, женщины, а во-вторых, лица с доходом от 500 до 2 000 рублей на члена семьи в месяц. В то же время у пользователей доход составляет 1 000-3 000 рублей на человека, и, думается, это заниженные цифры. Из опрошенных в январе - марте 2000 г. пользователей Сети 6% приобретали там товары, а в целом отечественную аудиторию Интернет-магазинов "Комкон" оценил в 100 тысяч человек. Сегодня в России около 6 миллионов компьютеров (в США - 140 миллионов), из которых примерно треть подключена к Cети. По данным "Комкон", в I квартале 2000 г. электронной почтой пользовалось 1,7 млн. россиян. Аудитория веб-ресурсов оценивается в 1,8 млн. человек [17]. По данным компании IBS, в текущем году российский компьютерный парк вырастет на 20%, количество пользователей Интернетом - на четверть. Таким образом, можно с уверенностью констатировать, что развитие российского сегмента Интернета идет в русле мировых тенденций. При этом, далеко уступая по абсолютным цифрам Западу, мы обгоняем его по темпам роста.

Сегодня даже создатели российской электронной паутины и активные посетители российского Интернета зачастую слабо представляют его границы, содержание и степень упорядоченности. Несколько прояснить эту тему помогают материалы каталогов, собирающих и классифицирующих российские сайты, а также накапливающих статистику их посещаемости.

На конец мая 1999 г. наибольшее число сайтов - около 28000 - было зафиксировано каталогом ресурсов “Ау!-@Rus”, при этом, правда, отмечалось, что только 19500 из них были доступны. Более 25 тысяч сайтов было представлено в каталоге “List.Ru”, в котором ежедневно добавляется 30-100 новых имен. О высоком темпе роста Сети говорят и следующие факты. Поисковая система “Лица российских сайтов” в конце 1998 г. архивировала порядка 7000 сайтов, а в середине мая 1999 – около 10000. Каталог российских ресурсов – “Улитка” осенью 1998 г. насчитывал свыше 4000 домашних страниц, а к середине мая 1999 г. – почти 8000 сайтов (рисунок 4) [6].

Наконец, 1 июня 1999 г. каталог “Яндекс” сообщил, что, по итогам завершившейся переписи, русский Интернет имеет почти 33 тысячи сайтов и более 7 миллионов документов, и добавил: “…размер…вселенной русского Интернета увеличивался взрывообразно”.

1.jpg (24745 bytes)

Рисунок 4 - Количество сайтов, зафиксированных российскими Интернет-каталогами в мае 1999 г.

А по состоянию на 15 ноября 1999 г. в российском сегменте Интернета было зарегистрировано системой List.ru уже больше 49 тыс. сайтов (рисунок 5).

2.jpg (24346 bytes)

Рисунок 5 - Количество сайтов, зафиксированных российскими Интернет-каталогами в ноябре 1999 г.

На сегодняшний день число пользователей Интернета в мире составляет около 300 миллионов человек. В 1996 г. их было 40 миллионов. Ожидается, что к 2005 г. число людей, регулярно выходящих в Cеть, превысит 1 миллиард. 150 миллионов собираются подключиться уже в этом году [17].

А согласно данным Nielsen NetRatings, мировая аудитория Интернета в марте составила 129.7 млн. человек (те, кто пользуется Интернетом дома), активная аудитория составила около 80 млн. человек. На работе Интернетом пользуются 35,5 млн. человек и делают это регулярно около 30 млн. человек. Согласно этой же статистике, "клик" на баннеры дома в 1,5 раза выше, нежели на работе. То есть на работе люди ищут что-то конкретное и не отвлекаются на рекламу, а вот дома настроены более дружелюбно к рекламе. В то же время на работе в 2 раза больше проводят времени в Сети [29].

Согласно Internet Industry Almonac к концу 2000 г. количество пользователей Интернета превысит 327 миллионов [25]. Заметим, что в конце 1997 г. эта цифра равнялась всего 100 миллионам. В таблице 1 приведены данные Global Reach (агентство маркетинговых коммуникаций) об изменении количества пользователей каждые три месяца в течение 1997-2000 г.г.

 Оказывается, не говорящее по-английски население Сети растет быстрее, чем англоязычное, а наиболее быстрыми темпами “размножаются” испано- и японоязычные пользователи (таблица 1 и рисунки 6 и 7).

Таблица 1 – Динамика количества пользователей Интернета                             

Годы

Англоговорящие пользователи

млн. чел.

Не англоговорящие пользователи

млн. чел.

Всего

млн. чел.

Январь '97

45 16 61

Апрель '97

45 22 67

Июль'97

51 27 78

Октябрь'97

51 32 83

Январь'98

72 38.7 110.7

Апрель'98

81.1 52.8 133.9

Июль'98

82.3 59.0 141.3

Октябрь'98

91 67 158

Январь'99

91 71.3 162.3

Апрель'99

103.6 80.2 183.8

Июль'99

128 88 216

Октябрь'99

140 108 248

Январь'00

145 120 265

Апрель'00

152 135 287

Июль'00

155 150 305

Октябрь'00

158 170 328

Источник:  http://www.emedia.ru/n1/figures.asp

1.jpg (41532 bytes)

Рисунок 6 – Динамика аудитории Интернета в мире в октябре 1999г.

Рисунок 7 - Разноязычные аудитории Интернета в октябре 1999 г.

Источник:  http://www.emedia.ru/n1/figures.asp

В настоящее время количество пользователей увеличивается за счет интенсивного роста популярности Интернета в отдельно взятых странах. Распространение более компактных и дешевых мобильных устройств (например, Интернет-пейджеров, карманных компьютеров, WAP-телефонов), имеющих возможность подключаться к Сети, способно улучшить положение. По прогнозам агентства Data Monitor, к 2005 г. 186 миллионов (69%) абонентов мобильных сетей в Европе будут пользоваться WAP-телефонами (Wireless Application Protocol - стандарт беспроводных приложений для сотовых телефонов). Мобильный доступ в Интернет через четыре года станет таким же обычным, как сейчас стационарный. По расчетам Ericsson, к 2004 г. в мире будет более 400 миллионов пользователей мобильных Интернет-устройств, а в течение ближайших пяти лет объемы передачи данных по мобильным сетям во всем мире возрастут на 70%. Рынок мобильной коммерции сейчас относительно быстро развивается и в России. В частности, опытно-коммерческую эксплуатацию сервиса WAP совсем скоро начнет "Би Лайн GSM". Правда, считают, что объем рынка мобильной коммерции в России будет невелик. Отсюда малая эффективность ее применения. В то же время компании "Вымпелком" и Morgan Stanley, проведя собственные исследования, пришли к выводу, что в 2000 г. услугами на основе WAP будут пользоваться 2-5% абонентов сети "Би Лайн GSM", в 2001-м - 20-25%, в 2005-м - уже 75-80% [17].

В России в марте 2000 г. было объявлено о начале реализации проекта по предоставлению высокоскоростного подключения к Интернету через спутник. Спутниковый Интернет обеспечивает частным пользователям невероятную скорость получения информации - до 1 Мбит/с (что в 20 раз выше скорости обычного соединения). Зона охвата - вся европейская часть России. Пользователи получат доступ ко всем мультимедийным ресурсам сети, раньше недоступным из-за низкой скорости передачи данных: видеосюжетам, интерактивному телевидению, аудио- и мультимедийным данным. Масштабная эксплуатация спутниковой системы начнется уже в мае, а к 2002 г. планируется предоставить услуги телевидения и мультимедиа более чем полумиллиону российских семей. СМИ переживают революционный период, домашняя техника переживает революционный период. Прежде чем 50 млн. человек стали пользоваться радио, оно успело просуществовать без малого 40 лет. С телевидением дело обстояло несколько иначе. Телевидению потребовалось всего 13 лет для широкого распространения. И всего 16 лет прошло с момента появления первого персонального компьютера до того времени, когда компьютерами стали пользоваться 50 миллионов человек.

Развитие сетей связи постепенно превращает мир в единое информационное и коммуникационное пространство. Так что операторов связи ситуация подводит к необходимости пересмотреть стратегию и тактику развития. До сих пор компании связи в основном развивались по национальному и территориальному принципам. Операторы обслуживали определенный регион - как правило, охватывающий территорию страны ("Бритиш телеком", "Франс телеком", "Телеком Австралия"). Нынешние же реалии таковы, что подталкивают коммуникационные компании начать широкую интеграцию с информационными системами. Это, а также все возрастающая доступность связи способствуют появлению глобальных предприятий. Совершенствование телекоммуникационных технологий открывает возможности создания виртуальных компаний, работающих вне географических границ. К 2002 г. оборот американских компаний в Интернете достигнет 350 млрд. долл., более половины корпораций будут обслуживать клиентов и выставлять счета через Cеть.

Объем продаж в российской части Интернета в 1999 г. в индивидуальном секторе составил 1-3 млн. долл., в секторе корпоративной электронной коммерции - 90 млн. По оценке американского маркетингового агентства Dataquest, эти цифры будут удваиваться каждый год. При этом число компаний, использующих Интернет для развития своего бизнеса, возросло на 80% в 1999 г. по сравнению с предыдущим годом. По мнению специалистов Dataquest, доходность операций в Интернете возрастет с 1998 г. по 2003 г. на 47%. В виртуальный мир вовлекается все больше отраслей, ранее не связанных с электронным бизнесом, в том числе и инвестиции в развитие Интернета. И если еще два года назад денег в Cети не было почти никаких, то в последний год в Рунет пришли наконец деньги инвесторов, а вслед за деньгами туда же пошли офлайновые журналисты, маркетологи, дизайнеры, производители рекламного продукта и другие специалисты. Почему до сих пор посторонних из офлайна в Интернете почти не было? Не потому, что компьютерщики не пускали их в Cеть. Просто высококлассные профессионалы требуют такой же высокой оплаты своего труда.

По мере развития Cети количество информационных услуг в ней увеличивается. Постепенно в эту среду перемещаются средства массовой информации, а с этого момента появляется и государственный интерес к Интернету как к СМИ. Часть 4-я статьи 29-й Конституции Российской Федерации предполагает свободу в распространении информации. Точно такое же определение содержится и в статье 1-й Закона Российской Федерации "О средствах массовой информации". При этом статья 2-я Закона "О средствах массовой информации" дает определение средства массовой информации. Это определение предоставляет возможность выбора: применить его к Сети Интернет как к средству массовой информации или нет. "За" - такие базовые понятия в определении СМИ (статья 2-я), как периодичность издания средства массовой информации и его распространение. Многие средства массовой информации присутствуют в Интернете с определенной периодичностью, совпадающей с периодичностью их выхода в печатном или другом виде. То есть СМИ в Интернете существуют и работают. А раз так, то, в соответствии с законом, возникает необходимость в регистрации средства массовой информации, то есть в осуществлении разрешительной государственной процедуры. Это тем более очевидно, что пока государство, к сожалению, смотрит на отечественный Интернет в первую очередь как на объект средства массовой информации.

Отсюда, естественно, вытекает его интерес создать такую систему, которая позволит воздействовать на Интернет-СМИ. Однако статья 13-я того же Закона определяет требования, позволяющие избежать регистрации средства массовой информации в Интернете, ведь как такового термина "тираж" в Cети просто не может быть. С другой стороны, если издатели в Cети пожелают применить по отношению к себе норму закона с точки зрения положенных для СМИ налоговых льгот, то они вынуждены будут согласиться с легальным определением называться средством массовой информации, то есть с тем, что рано или поздно государство, используя это понятие (СМИ), содержащееся в законе, попытается ввести некоторое административное регулирование в Интернете. Но нет уверенности, что кто-то захочет отказаться от этих льгот. Поэтому если данная статья Закона не будет изменена, тогда на пути свободного информационного обмена появятся барьеры в виде разрешительной системы, то есть регистрации соответствующего средства массовой информации в Сети.

Кстати, на Всероссийском совещании по вопросам информатизации налоговых органов России, прошедшем в марте сего года, представитель Минпечати высказался за регистрацию информационных сайтов в Интернете как электронных СМИ, обосновав это трудностями регулирования информационных потоков в Интернете. В связи с чем возникает серьезная коллизия во взаимоотношениях с крупнейшими провайдерами, по той же самой причине считающими, что Интернет-сайты невозможно юридически объявить средствами массовой информации и ввести на них лицензирование. Они предлагают в качестве альтернативного решения проблемы применение методов саморегулирования и уже давно следят за содержанием сайтов, расположенных на их серверах.

Понятие "сетевая пресса" определяется спецификой Сети как коммуникативной среды, а также особенностями восприятия информации с экрана монитора (например, гипертекстовые ссылки). То есть читатель имеет дело не с линейным текстом, а с расширяемым объемом информации. Сетевая пресса и Интернет в целом стали для профессиональных журналистов источником оперативной информации, а проблемы сетевой жизни - темой многочисленных публикаций бумажных газет и журналов. Высказываемые время от времени опасения, что сетевая пресса переманит читателей у печатной, кажутся совершенно надуманными. Издание делает хорошим или плохим содержание, а не форма его подачи, которую, кстати, легко поменять. Несомненно другое, а именно то, что большая часть успешных сетевых изданий в течение года будет выкуплена офлайновыми новостными корпорациями, осознавшими, что просто дать статьи в Сеть недостаточно, их нужно переложить на язык Сети, адаптировать и продавать читателю (в прямом смысле этого слова), пользуясь специфическими сетевыми приемами. Вместе с тем бумажная пресса сама себя поставила в положение догоняющей. За то время, пока ее хозяева прозревали, "вступительный взнос" в этот бизнес поднялся практически с нулевой отметки до многих десятков и сотен тысяч долларов. Уже даже в российском Интернете компании, созданные на "инвестиции" в сотни или тысячи рублей, спустя пару лет начинают стоить миллионы долларов. В апреле 2000 г. Яndex был оценен в 15 млн, Port.Ru - в 27 млн. долларов[17].

Как известно, в прошлом году в России впервые было заключено несколько сделок по покупке сетевых СМИ - например, своего владельца сменила "Газета.ru". Сетевыми изданиями в дополнение к обычным СМИ в прошлом году обзавелись и всем известные олигархи. Ряд ресурсов, например, приобрел холдинг "Медиа-Мост", а ту же "Газету.ru", по некоторым сведениям, приобрел "Роспром-ЮКОС". При этом в России, где существует острый дефицит инвестиционного капитала и практически отсутствует фондовый рынок как способ привлечения ресурсов, трудно себе представить противоположный процесс, то есть, чтобы сами Интернет-бизнесмены начали в ближайшее время скупку, как выражаются в Сети, офлайновых СМИ. Многие (по опросам Интернет-социологов, до 40%) пользователи Интернета перестали пользоваться традиционными изданиями и полностью переключились на новости онлайн.

 


Заключение

Исходя из теории потребительского выбора и концепции альтернативных издержек, можно сделать вывод, что Интернет-компаниям в ближайшем будущем в России не следует рассчитывать на быстрый рост Интернет-коммерции.

Платежеспособный спрос на услуги электронной торговли в данный момент весьма низок. Спрос будет расти, если Интернет-магазины предложат действительно более качественное обслуживание по сравнению с традиционной торговлей - выгодные цены, дополнительные услуги, надежную и систему оплаты покупки, быструю и недорогую систему доставки товара. Большую роль в привлечении покупателей должны сыграть различные маркетинговые и рекламные мероприятия.

Общая уверенность в дешевизне электронной сделки на практике пока является заблуждением. Цены в Интернет-магазинах обычно выше, иногда гораздо выше. Разумеется, в цену входят затраты на оплату и доставку товара. И в этом случае мы подходим к такой категории, как денежная оценка собственного времени покупателем. Каждый человек сам для себя решает, что выгоднее - переплатить 5 долл. за on-line покупку, или посетить обычный магазин, потратив на это 1-2 часа свободного от работы времени. Кроме того, важно учитывать такой психологический фактор, как соотношение собственной цены товара и издержек на совершение сделки. Человек, переплативший 5 долл. за товар ценой в 100 долл. гораздо спокойней отнесется к таким затратам, чем тот, кто купил нечто относительно дешевое (в пределах 5-10 долл.). Зачастую покупатель просто не может измерить альтернативную стоимость свободного времени и полагается на реальные цифры собственных затрат, надеясь что экономит эти злополучные 5 долл., что с точки зрения рациональной оценки неверно.

Экономика нашей страны в целом, несмотря на все прошедшие преобразования, продолжает оставаться дефицитной по деньгам. Экономика США является дефицитной по времени. “Время - деньги” - это не про нас. И хотя ситуация меняется (мы идем по тому же пути), до такой высокой оценки собственного времени, как в развитых странах, нам еще очень далеко. Как только мы начнем ценить собственное время, у нас появятся деньги, а Интернет-коммерция получит серьезный импульс к развитию.

Уровень доходов населения в России достаточно низок, особенно на периферии. Нельзя напрямую оценивать рынок Интернет-коммерции, используя данные о численности пользователей Сети. Качественный состав этих пользователей также крайне важен. В результате от 1,6-2 млн. (по различным оценкам) остается несколько десятков тысяч человек, для которых нет объективных препятствий к совершению on-line покупки. А это совершенно мизерное количество потенциальных покупателей. Для жителя США или, скажем, Германии, даже с учетом привычки экономить на всем, сумма в 5 долл. не является сколько-нибудь значимой. Средний показатель доходов на душу населения в России не превышает 60 долл. в месяц. Даже учитывая то, что пользоваться Сетью могут себе позволить не самые бедные граждане, все же не всякий может потратить десятую часть месячного заработка на оплату не совсем понятных затрат. Будет рост благосостояния населения России - будет и Интернет-коммерция.

Все вышеперечисленное вовсе не означает, что ситуация безнадежна. Это глобальный взгляд на проблемы Интернет-коммерции. Существуют рынки товаров и услуг, для которых электронная торговля значительно выгоднее традиционной торговли, а общие проблемы не столь значимы. Например, это может быть продажа информационного содержания (когда крайне важна оперативность доставки), или продажа относительно дорогих товаров (покупаемых обеспеченными людьми, скажем, автомобили или компьютеры, предметы роскоши), или торговля редкими товарами, издержки поиска и приобретения которых значительны (книги, запчасти для различной техники). Для некоторых товаров одновременно действуют несколько таких факторов (покупка или аренда жилого помещения, квартиры). Таких исключений из общих правил множество, и задача создателя Интернет-магазина заключается в их поиске и выявлении. Впрочем, это задача любого рыночного бизнеса. Практика показывает, что многие действующие в области электронной коммерции компании успешно справляются и своевременно отвечают на вызовы агрессивной рыночной среды.

Таким образом, электронная коммерция (и более узко взятая Интернет-коммерция) не является панацеей от всех проблем и бед бизнеса. Это отличный инструмент для снижения издержек и увеличения продаж. Но инструмент тонкий, требующий грамотного обращения. И очень перспективный, даже в условиях России. Интернет-коммерция способна создать собственный рынок, и Интернет-компании будут играть уже по собственным правилам.


Список использованных источников

1.    Беляев В. Зарубежные информационные и аналитические ресурсы в сети Интернет// Рынок ценных бумаг.-1999.-№7.

2.    Бернхэм Б. Гибель Веб-страницы/ http://i2r.rusfund.ru/rf/docs/ portals/death.html.

3.    Бурдинский А. Перспективы развития рынка финансовых Интернет-услуг/ http://www.osp.ru/ecom/2000/03/024.htm.

4.    Бурмистров А. Золотая лихорадка русского Интернета, или Реально ли получить инвестиции в сетевые проекты/ http://www.osp.ru/ecom/2000/034.htm.

5.    Вартанян М. SET- не догма!// Мир Интернет.-1999.-№2.-С.64- 68.

6.    Взрывообразный рост российского Интернета/ http://www.emedia.ru/ourfig.asp.

7.    Виталин А. Что такое Интернет-2/ http://www.emedia.ru/n3/ internet.asp.

8.    Виталин А. Microsoft + NGWS =Будущее/ http://www.emedia.ru/n26/microsoft.

9.    Грачева М. Цифровой кошелек: появление универсального формата/ http://www.osp.ru/ecom/2000/03/014.htm.

10.   Достов В. Что год пришедший нам готовит// Мир Интернет.-1999.-№2.-С.30- 33.

11.   Евтюшкин А. Timeo Danaos/ http://www.osp.ru/ecom/2000/03/ 060.htm.

12.   Иванов Ю., Новиков М. Интернет- магазины в России- виртуальная реальность.// Мир Интернет.-1998.-№2.-С.38-42.

13.   Имери В. Как сделать бизнес в Интернете- М.:Диалектика.-1998.

14.   Истоки Интернет/ http://www.jetinfo.ru/1997/14/1/article1.14.19 9740.html.

15.   История Интернет/ http://shara.dnepr.net/~om/2.htm

16.   История Интернет в мире/ http://www.chainick.newmail.ru/win/ history.htm.

17.   Как нам обустроить Интернет/ http://www.emedia.ru/n26/ problem.asp.

18.   Коммерциализация технологии/ http://www.jetinfo.ru/1997/14/1/ article1.14.1997174.htm.

19.   Линдин Р.А. Интернет-коммерция изнутри/ http://www.raexpert.ru/i-comm/report/report.htm.

20.   Линдин Р.А. Лидеры российского виртуального шоппинга// Эксперт.-2000.-№16.-С.77-87.

21.   Нас, кажется, посчитали/ http://www.osp.ru/ecom/2000/03/ 054.htm.

22.   Новомлинский Л. Интернет-торговля.// Сети и системы связи.-1998.-№8.-С.116- 123.

23.   Новомлинский Л. Shop- дизайн вместо Web- дизайна.// Мир Интернет.-1999.-№2.-С.45- 48.

24.   Островская М. Мобильный электронный бизнес/ http://www.interface.co.il/e-commerce/mobil.html.

25.   Паутина размножается/ http://www.emedia.ru/n1/figures.asp

26.   Переход к широко распространенной инфраструктуре/ http://www.jetinfo.ru/1997/14/1/article1.14.1997122.html.

27.   Перспективы развития Интернет в странах Латинской Америки к 2005 году/ http://monitoring.ru/world/articles/a0037.html.

28.   Пименов Ю.С. Использование Интернет в системе маркетинга.// Маркетинговые исследования.-1998.-№5.

29.   Попов А. Как заставить случайного посетителя рассказать о себе все/ http://www.emedia.ru/n26/saratov.asp

30.   Расстегаев А. Клонирование технологий// Эксперт.-2000.-№8-С.6-10.

31.   Савельев А. Физический уровень Интернета// Мир Интернет.-1999.-№1.-С.42- 47.

32.   Савицкий К. Использование интерактивных телекоммуникационных систем в банковской практике/ http://www.chat.ru/ ~clsconsulting/w_dip.html.

33.   Самсонов А. О текущем состоянии и перспективах Интернет-коммерции в России/ http://www.osp.ru/ecom/2000/03/057.htm.

34.   Сергеев Р. eBusiness на рубеже тысячелетия/ http://www.osp.ru/ ecom/004.htm.

35.   Соловенко Н. Электронная коммерция: правила игры на Российском рынке// Мир Интернет.-1999.-№2.-С.49- 51.

36.   Солонин В. Банки и Интернет/ http://i2r.rusfund.ru/rf/docs/ trends/webank.html.

37.   Солонин В. Интернет-коммерция. Подводим итоги/ http://i2r.rusfund.ru/rf/docs/trends/b2cb2b.html.

38.   Солонин В. Спасение банков – дело рук самих банков/ http://i2r.rusfund.ru/rf/docs/trends/webank2.html.

39.   Сорокин Л. Аукционы в Интернете – будущее электронной коммерции?/ http://www.jobuniverse.ru/ecom/2000/01/022.htm.

40.   У России тоже есть перспективы/ http://www.emoney.ru/news/ 2000/04/00312.asp.

41.   Хайтин А. Пространство решений для On- line торговли.// Мир Интернет.-1999.-№2..-С.40- 44.

42.   Хайтина Н. На чем будем делать деньги? Реалии Российских Интернет- магазинов// Мир Интернет.-1999.-№2..-С.34- 38.

43.   Цигер А. Финансовые Интернет-услуги: ставки высоки/ http://www.osp.ru/ecom/2000/03/016.htm.

44.   Челнак Н. Виртуальный банк: обманывать не выгодно.// Read me.-1998.-№10.-С.11-12.

45.   Черняк Л. История Интернет/ http://www.computer-museum.ru/history_abroad/intern1.htm.

46.   Швеин А. Паутина растет, а во что это выльется?/ http://i2r.rusfund.ru/rf/docs/trends/webgrow.html.

47.   Шепелев В. Информационные ресурсы в сети Интернет для частного инвестора//Рынок ценных бумаг.-1999.-№7.

48.   Access profits// Moneyworld.-1998.-April.

49.   Angehrn A. Towards the high- tech, high- touch website//Financial times, p.-8-9.

50.   Baran P. On Distributed Communications Networks.-IEEE Trans. Comm.Systems.-1964.

51.   Barwise P. Digital media: cutting through the hype//Financial times, p.- 2-4.

52.   Cerf V. How the Internet Came to Be/ http://www.internetvalley.com/archives/mirrors/cerf-how-inet.txt.

53.   Elstrom P. The Internet space race// Business week, june 1, p.48, 1998.

54.   Hof R.  The click here economy.// Business week, june 22, p.-122-128, 1998.

55.   Jonson E. How e- commerce is shaping new business models// Financial times, p.7-8.

56.   Judge P. How safe is the net?// Business week, june 22, p.-148- 152, 1998.

57.   Kleinrock L. Communication Nets: Stochastic Message Flow and Delay.- Mcgraw-Hill (New York).-1964.

58.   Kleinrock L. Information Flow in Large Communication Nets/ RLE Quarterly Progress Report.-1961.-July.

59.   Kozinets R/ How online communities are growing in power// Financial times, p.-10-11.

60.   Roberts L. Multiple Computer Networks and Intercomputer Communication// ACM Gatlinburg Conf.-October.-1967.

61.   Roberts L. Toward a Cooperative Network of Time-Shared Computers// Fall AFIPS Conf.-Oct.-1966.

62.   Soberman D. Into the upside- down age/// Financial times, p.- 2-3.

63.   auctions.lycos.com

64.   auction.prosto.ru

65.   auctions.yahoo.com

66.   shop.netscape.com/auctions/

67.   skinner. lycos.com

68.   www.autobank.ru

69.   www.businesswire.com

70.   www.cyberplat.ru

71.   www.dataquest.com

72.   www.dhl.ru

73.   www.dostavka.ru

74.   www.ebay.com

75.   www.firstecom.com

76.   www.gomezadvisors.com

77.   www.grado.ru

78.   www.guta.ru

79.   www.infoart.ru

80.   www.internetfinance.ru

81.   www.molot.ru

82.   www.molotok.ru

83.   www.nielsen-netratings.com

84.   www.rocredit.ru

85.   www.sfnb.com

86.   www.sothebys.amazon.com

87.   www.stavka.ru

88.   www.telebank.ru

89.   www.ups.com

90.   www.westpost.ru

91.   www.gigaweb.com

92.   www.toysrus.com

93.   www.gs.com

94.   www.procurenet.com

95.   www.activmediaresearch.com

96.   www.internetbankreport


Приложение А

Принципиальная схема работы Интернет-магазина

Рисунок А.1 - Принципиальная схема работы Интернет-магазина


Приложение Б

ASSIST по кредитной карте

Рисунок Б.1 - ASSIST по кредитной карте


Приложение В

ASSIST со счета у провайдера

Рисунок В.1 - ASSIST со счета у провайдера


Приложение Г

Система CyberPlat

Рисунок Г.1 – CyberPlat со счета покупателя в банке "Платина"

Рисунок Г.2 - CyberPlat по кредитной карте


Приложение Д

Система ЭлИТ

Рисунок Д.1 - ЭлИТ по кредитной карте


Приложение Е

WebMoney обычный платеж

Рисунок Е.1 - WebMoney обычный платеж


Приложение Ж

WebMoney платеж с протекцией торговой сделки

Рисунок Ж.1 - WebMoney платеж с протекцией торговой сделки


Приложение И

Система Instant!

Рисунок И.1 - Instant! оплата кредитной картой

Рисунок И.2 - Instant! оплата со счета


Приложение К

Системы PayCash и ТЕЛЕБАНК

Рисунок К.1 - PayCash

Рисунок К.2 - ТЕЛЕБАНК


Приложение Л

Система ГРАДО

Рисунок Л.1 - ГРАДО обычный платеж

Рисунок Л.2 - ГРАДО платеж с протекцией


 
© 2012 Рефераты, доклады, дипломные и курсовые работы.